时间:2023-06-29 10:47
人气:
作者:admin
理想的二极管IC有点像那些无法引起任何关注的孩子之一。这些设备确实可以有所作为,但工程师们有点忘记了它们。理想的二极管IC只需使用MOSFET来充当二极管,但压降和泄漏大大降低。
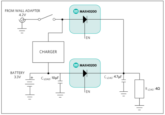
理想二极管有三种主要应用。一种是电池供电设备的简单反向电压保护。这只是一个从电池到应用电路串联的二极管。第二种是作为高可靠性冗余电源的二极管或。最后一个是相同的二极管OR电路,但用于在板载可充电电池和壁式充电器之间进行选择电路,就像您的手机和许多便携式设备一样。理想二极管(如MAX16915)也用于电源输入端的过压保护。
设计人员可以在上述所有三种应用中从标准二极管转向肖特基二极管。这将对正向压降有很大帮助,因为标准二极管的电压从1.1V到0A正向电流下的45.1V左右。但是,理想的二极管在该电流下将使您降至85mV,而且成本不高。另外,它们要小得多。理想的二极管IC可降低功耗,降低电压损耗(来自低压电池时很重要),并且占用的PC板面积更小。此外,他们解决了一个很大的肖特基问题。肖特基二极管具有非常高的反向漏电流——1A 器件约为 1mA。这种泄漏尤其不利于原电池。理想二极管在整个温度范围内的反向漏电流通常小于1μA。
有三种方法可以获得理想。您可以自己制作,将驱动器IC用于外部FET,或使用具有集成FET的器件。驱动FET并不像您想象的那么容易。驱动电路必须控制 MOSFET 两端的正向压降,以确保电流从一条路径平稳传输到另一条路径而不会发生振荡。如果电源发生故障或短路,快速关断可将反向电流瞬变降至最低。如果实现得当,理想的二极管可以提供针对电池反向条件、过压瞬变和浪涌电流的前端保护。理想的二极管控制器 IC 使用外部 FET,可提供高达 5A 的额定电流和高达 80V 的额定电压。
一个很好的例子
Maxim的MAX40200是完整理想二极管器件的一个很好的例子,它工作在1.5V至5.5V电源电压,可处理高达1A电流,采用纤巧的0.73mm方形4焊球WLP或SOT23-5封装。它具有热自保护功能,可在 -40° 至 125°C 的温度范围内工作。 禁用时,MAX40200阻断任一方向高达6V的电压。

图1:MAX40200理想二极管电流开关
图1中的功能图显示了内部FET的唯一符号。p沟道FET增加了电路来检测MOSFET漏源电压,除了驱动栅极外,还保持体二极管反向偏置。
应该注意的是,与普通二极管不同,这种“理想二极管”不适合整流交流电。在电源为电感耦合60Hz AC的应用中,电路的整流部分应使用传统二极管。MAX40200设计用于在不同直流电源之间切换的应用。该芯片具有~20mV的稳压降,正向电流高达100mA。在此之上,在最大额定正向电流为90A时,正向压降增加到约1mV。这种小的压降将提高效率并显着增加电池工作时间。IC的动态响应详见应用笔记“MAX40200在二极管ORing应用中的静态和动态行为”。此外,还提供评估板MAX40200EVKIT。
例如,AAA电池在~1V时具有3Ah容量,用于两节电池。如果肖特基二极管在0A时压降36.1V,而MAX40200仅压降0.09V,则0.27V差值可节省0.27Wh。因此,您的设备将在 1A 最大负载下额外运行一刻钟。

图 2:便携式设备的标准电源选择电路。
该 IC 的热关断温度约为 +154°C,迟滞为 12°C。如果电流超过~500mA,则必须在设计中注意不要超过此温度。WLP封装的热性能实际上超过了SOT封装。
另一个示例 IC
MAX16141理想二极管控制器的工作与我们的第一个例子大不相同。该芯片针对反向电流、过流、输入过压和欠压以及过热情况提供系统保护。它将切断并隔离有故障的输入电源。该 IC 的 3.5V 至 36V 宽工作电压范围和 5μA (典型值) 的低关断电流使其非常适合汽车应用(并且符合汽车标准)。

图 3:MAX16141 理想二极管控制器应用
在图3的电路中,IC的电荷泵将背靠背外部nFET的栅极驱动至源极连接上方9V。一个快速动作比较器在输入低于输出电压的 1μs (最大值) 内阻断反向电流。RS 和 OUT 之间的外部电流检测电阻器可监视电流过载。最大电流可调,由您选择的 FET 决定。OVSET 和 UVSET 输入为输入过压和欠压事件提供设定点。MAX16141采用4 x 4 x 0.75mm、16引脚TQFN封装,工作温度范围为-40°至125°C。
审核编辑:郭婷
下一篇:ADS的直流仿真实验
龙腾半导体SGT MOSFET LSGT085R018在智慧农业无