时间:2023-04-13 15:25
人气:
作者:admin
深圳市萨科微半导体有限公司,是金航标电子的兄弟公司。萨科微半导体是集设计研发、生产制造、销售服务一体的高科技企业,萨科微Slkor还是国家级高新技术企业,掌握第三代碳化硅功率器件的核心工艺等技术,原创性获得发明专利和软件著作权几十项。目前,“Slkor”品牌被广大同行和客户接受,是国内快速稳健发展的半导体企业之一,萨科微公司愿景是成为“国产半导体企业领导者”。下面我们一起来看一下萨科微的产品SL27517到底是如何应用。UPS(不间断电源)作为一种保障电力供应稳定和可靠的设备,被广泛应用在计算机、通讯和工业等领域。随着UPS的不断发展,对其性能和可靠性的要求也越来越高。因此,工程师们需要选用合适的栅极驱动器,提高UPS的转换效率和响应速度,以满足不断增长的UPS市场需求。
高速低侧栅极驱动器是一种电路,用于控制半导体开关(例如MOSFET或IGBT)的导通和断开,从而实现对电路的控制和调节。正确选择高速低侧栅极驱动器,可以帮助工程师们满足快速响应、高效性、可靠性以及稳定性的设计要求,从而实现提高UPS的性能和可靠性的目标。针对提高UPS的性能和可靠性的高速低侧栅极驱动器选型,笔者推荐萨科微半导体的高速低侧栅极驱动器SL27517,具有宽范围的供电电压4.5V~20V,能够有效地驱动MOSFET或GaN功率器件。其集成的UVLO保护功能,可以保证UPS的输出电路在输入电压异常时,使输出保持为低电平,防止输出电路的器件因电压过低而损坏。

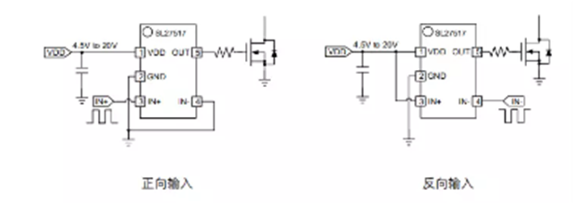
图1 典型应用图
萨科微半导体SL27517独立输入引脚电压范围-5V~24V,可以增强系统的抗干扰能力,能够有效地确保在由于寄生电感引起过冲的情况下稳定工作。SL27517采用5引脚SOT-23封装,使得其体积小、功耗低,适合在高集成电路板上使用,可以帮助工程师们实现电路的紧凑设计。在实际应用中,许多工厂采用双机串联式热备份,当主电源失效的情况下,自动地将负载切换到备用电源上,从而保证负载的持续供电;SL27517的双输入设计解决了该问题,完成主、备电源切换,有效避免了负载停电和数据丢失的风险。同时,UPS主、备电源切换需要在短时间内完成,SL27517的低传播延迟(典型值低于20ns)特性,使得开关管的开关速度更快,有效地缩短了切换时间,从而提高系统响应速度,提高UPS系统的稳定性和可靠性。其工作温度范围为-40℃到125℃,使得UPS能够在不同的工作环境下正常工作。
龙腾半导体SGT MOSFET LSGT085R018在智慧农业无