时间:2023-04-19 10:07
人气:
作者:admin
跨阻放大器(TIA:trans-impedance amplifier)是用于电流电压转换放大的模拟器件,常应用于光电探测前端。
TIA放大器后接差分运放以提升增益
光学传感器接收到光信号将其转换为微小电流,随后通过TIA将来自光电二极管的输出电流转换为差分电压信号,然后通过比较器判断反射信号的检测成功与否,最后由MCU来处理来自比较器的信号。

图1光学传感器前端信号处理示意图
经光学传感器光电二极管(PD)/雪崩光电二极管(APD)转换的电流通常只有数十微安,若使用宽带运放来搭建光学传感器的TIA放大电路,由于失调电压、噪声等的影响,数百微安的电流难以被放大器有效的放大,宽带运放运用于微小电流转差分电压设计上较为复杂。若将光学传感器专用跨阻放大器(TIA)用于激光雷达设计,不但增益稳定,还简化了外部电路,TIA输入端可直接连接APD,使用TIA进行光学传感器前端设计优势明显。
深圳市乾鸿微电子有限公司自主设计并基于国内代工厂工艺流片的HA1003型输入钳位保护的单通道TIA放大器具有200M的高带宽,可放大仅持续几纳秒的输入电流脉冲,为整个系统提供更高的分辨率;5k、15k、30k、50k四种可编程增益模式动态可选,无需设置后续放大级;4pA√Hz的低噪声系数延长了工作距离。HA1003采用塑封QFN16L、4mm*4mm封装,功能对标ADI公司MAX40660产品,是光学传感器前端***中的优选。

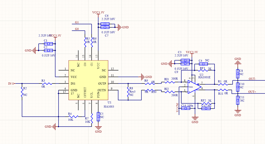
图2 TIA放大器后接全差分放大器示意图
在实际应用的过程中,可能会遇到50k增益仍不足以满足应用需求,此时可在TIA放大器后接一全差分放大器,以损失部分带宽来提升放大器增益。HA1003为单端输入、差分输出的TIA放大器,HA1001E为差分输入、差分输入的全差分放大器;如图所示,HA1003型输入钳位保护的单通道TIA放大器后接一HA1001E型全差分放大器,对于数百微伏的小电压信号,HA1001E将信号增益为RF/RI倍,选择的信号增益大小应结合实际应用情况中前端信号的大小来进行选择,以避免输出信号饱和。进行电路设计时,应注意预留补偿电容以防止相位裕度不足以致输出信号失真。
龙腾半导体SGT MOSFET LSGT085R018在智慧农业无