时间:2023-06-13 09:39
人气:
作者:admin
热电偶用于广泛的温度检测应用。热电偶设计的最新发展,以及新的标准和算法,极大地扩展了其温度范围和精度。现在,在 -0°C 至 +1°C 的极宽范围内可实现高达 ±270.1750°C 的精度。为了利用所有新的热电偶功能,需要高分辨率热电偶温度测量系统。低噪声、24位、三角积分模数转换器(ADC)能够分辨非常小的电压,非常适合这项任务。当数据采集系统(DAS)将评估(EV)套件用于24位ADC时,可以在该宽温度范围内进行热电偶温度测量。当热电偶、铂电阻温度检测器(PRTD)和ADC集成在电路中时,它们可实现高性能温度测量系统。基于 ADC 的 DAS 还可以设计为以非常合理的成本和低功耗运行,使其成为便携式检测应用的理想选择。
热电偶入门
托马斯·塞贝克在1822年发现了热电偶的原理。热电偶是一种简单的温度测量装置,由两种不同金属(金属 1 和金属 2)的结组成(图 1)。塞贝克发现,不同的金属会根据施加在它们身上的温度梯度产生不同的电势。如果这些金属在温度传感结上焊接在一起(T六月,又称热结),其他差分未连接结(T冷,保持在恒定的参考温度)将显示电压 V外,即与焊接结处的施加温度成正比。这使得热电偶成为不需要任何电压或电流激励的电压/电荷产生装置。

图1.简化的热电偶电路
在外是温差(T六月- 吨冷) 以及金属 1 和金属 2 中的金属类型。此功能在美国国家标准与技术研究院 (NIST) ITS-90 热电偶数据库 1 中精确定义,适用于最实用的金属 1 和金属 2 组合。数据库允许计算相对温度,T六月,基于 V外测量值。但是,由于热电偶测量T六月差分上,必须知道绝对冷端温度(以°C、°F或K为单位)才能确定在热端测量的实际温度。所有基于热电偶的现代系统都使用额外的绝对温度传感器(PRTD、硅传感器等)来精确测量冷端的温度,并在数学上补偿差异。
图1所示简化热电偶电路的温度方程为:
Tabs = TJUNC + TCOLD (等式1)
其中:
Tabs是热端的绝对温度;
TJUNC是热端与冷参考结的相对温度;
TCOLD是参考冷端的绝对温度。
热电偶有十几种,但某些特定材料对的不同金属在某些工业或医疗条件下效果更好。这些金属和/或合金的组合由NIST和国际电工委员会(IEC)标准化,缩写为E,J,T,K,N,B,S,R等。NIST和IEC为每种流行的热电偶类型提供热电偶参考表。1
NIST和IEC还为每种类型的热电偶开发了标准的数学模型。这些功率级数模型使用独特的系数集,这些系数对于给定热电偶类型中的不同温度段而有所不同。1
表1列出了一些常见的常用热电偶类型(J、K、E和S)的示例。
| 热电偶类型 | 正极导体 | 负极导体 | 温度范围(°C) | +20°C 时的塞贝克系数 |
| J | 铬合金 | 康铜 | 0 到 760 | 51μV/°C |
| K | 铬合金 | 阿鲁梅尔 | -200 至 +1370 | 41μV/°C |
| 和 | 铬合金 | 康铜 | -100 至 +1000 | 62μV/°C |
| S | 铂(10%铑) | 铑 | 0 到 1750 | 7μV/°C |
J型热电偶因其相对较高的塞贝克系数、高精度和低成本而被广泛使用。这些热电偶允许使用相对简单的线性化计算算法进行高达±0.1°C的精度测量。
K型热电偶在宽温度范围内的工业测量中非常受欢迎。这些热电偶具有适度高的塞贝克系数、低成本和良好的抗氧化性。K 型可实现高达 ±0.1°C 的测量精度。
E型热电偶不如其他热电偶广泛。然而,塞贝克系数在这个组中最高。E型热电偶的测量需要的测量分辨率低于其他类型的热电偶。E型允许测量精度高达±0.5°C,并且需要相对复杂的线性化计算算法。
S型热电偶由铂和铑组成,这种组合可以在氧化气氛中的极高温度下进行更稳定和可重复的测量。S型热电偶的塞贝克系数低,成本相对较高。S型允许测量精度高达±1°C,并且需要相对复杂的线性化计算算法。
应用示例
热电偶的电子接口由具有差分输入的高分辨率ADC组成,并具有分辨小电压的能力;稳定且低漂移的基准电压源;以及一些准确测量冷端温度的方法。
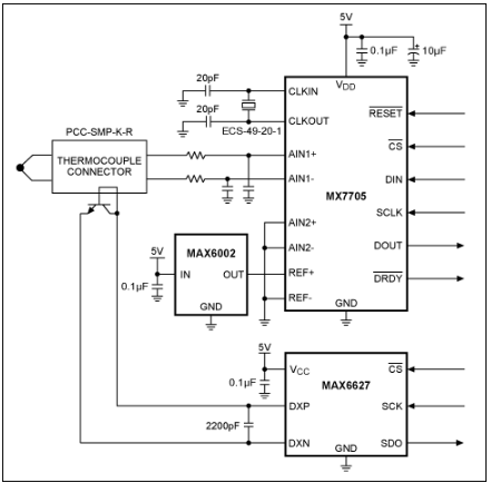
图 2 详细介绍了一个简化的原理图示例。MX7705 是一款 16 位三角积分 ADC,集成了一个内部可编程增益放大器 (PGA),无需外部精密放大器,并可解析来自热电偶的微伏级电压。冷端温度由MAX6627远端二极管传感器和位于热电偶连接器的外部二极管连接晶体管测量。MX7705 可以适应有限的负温度范围,其输入共模范围扩展至地电位以下 30mV。2

图2.热电偶测量电路。MX7705 测量热电偶输出;MAX6627和外部晶体管测量冷端温度。MAX6002为MX2提供5.7705V精密电压基准
特定应用的IC也可用于热电偶信号调理。这些IC集成了本地温度传感器、精密放大器、ADC和基准电压源。例如,MAX31855为冷端补偿热电偶数字转换器,用于对来自K、J、N、T或E型热电偶的信号进行数字化处理。MAX31855以14位(0.25°C)分辨率测量热电偶温度(图3)。

图3.具有集成冷端补偿功能的ADC无需外部补偿即可转换热电偶电压
错误分析
冷端补偿
热电偶是差分传感器,其中输出电压由热结和冷结之间的温差产生。根据上面的公式1,只有当参考冷端的绝对温度(T裁判) 可以精确测量。
现代铂RTD(PRTD)可用于参考冷端的绝对温度测量。它在宽温度范围内以小尺寸、低功耗和非常合理的成本提供了良好的性能。
图4为简化原理图,显示精密DAS,使用MAX11200 24位Δ-Σ型ADC的评估(EV)板,允许热电偶温度测量。这里,R1 - PT1000(PTS 1206,1000Ω)用于冷端的绝对温度测量。该解决方案允许以±0.30°C或更高的精度测量冷端温度。3

图4.简化的热电偶 DAS
如图4所示,MAX11200的GPIO设置为控制精密多路复用器MAX4782,可选择热电偶或PRTD R1 - PT1000。这种方法允许使用单个ADC进行动态热电偶或PRTD测量。该设计提高了系统精度并降低了校准要求。
非线性误差
热电偶是电压发生装置。但输出电压是最常见热电偶温度的函数2,4是高度非线性的。
图4和图5表明,如果没有适当的补偿,常用工业K型热电偶的非线性误差可能超过数十°C。

图5.K型热电偶的输出电压与温度的关系。曲线在-50°C至+350°C范围内具有合理的线性;它与绝对线性度明显偏差 - 低于-50°C和高于+350°C。1

图6.假设线性输出为-50°C至+350°C,平均灵敏度为k = 41μV/°C,则与直线近似值的偏差。1
现代热电偶标准,表格和公式,如NIST ITS-90热电偶数据库1被IEC采用,目前代表了系统之间热电偶类型大量交换的基础。这些标准使得用来自相同或不同制造商的热电偶替换热电偶变得容易,同时确保额定性能,只需对系统进行最少的重新设计或重新校准。
NIST ITS-90热电偶数据库提供了详细的查找表。通过使用标准化多项式系数1,它还允许使用多项式方程在很宽的温度范围内将热电偶电压转换为温度(°C)。
根据NIST ITS-90热电偶数据库,多项式系数为:
T = d0+ d1E + d2和+...d²N和N(公式2)
其中:
T – 是以°C为单位的温度;
E 是 VOUT - 热电偶输出,单位为 mV;
dN是每个热电偶独有的多项式系数;
N = 多项式的最大阶数。
K型热电偶的NIST(NBS)多项式系数如表2所示。
| K型热电偶系数 | |||
| 温度范围(°C) | -200 到 0 | 0 到 500 | 500 到 1372 |
| 电压范围(毫伏) | -5.891 到 0 | 0 至 20.644 | 20.644 至 54.886 |
| 系数 | |||
| d0 | 0.0000000E+00 | 0.0000000E+00 | -1.3180580E+02 |
| d1 | 2.5173462E+01 | 2.5083550E+01 | 4.8302220E+01 |
| d2 | -1.1662878E+00 | 7.8601060E-02 | -1.6460310E+00 |
| d3 | -1.0833638E+00 | -2.5031310E-01 | 5.4647310E-02 |
| d4 | -8.9773540E-01 | 8.3152700E-02 | -9.6507150E-04 |
| d5 | -3.7342377E-01 | -1.2280340E-02 | 8.8021930E-06 |
| d6 | -8.6632643E-02 | 9.8040360E-04 | -3.1108100E-08 |
| d7 | -1.0450598E-02 | -4.4130300E-05 | -- |
| d8 | -5.1920577E-04 | 1.0577340E-06 | -- |
| d9 | -- | -1.0527550E-08 | -- |
| 误差范围(°C) | -.02 到 .04 | -.05 到 .04 | -.05 到 .06 |
表2显示,多项式系数允许在-0°C至+1°C的温度范围内以优于±200.1372°C的温度T计算精度。具有不同独特系数的类似表格可用于大多数流行的热电偶。1
当代 NIST ITS-90 系数适用于 -200°C 至 0、0 至 +500°C 和 +500°C 至 +1372°C 的温度区间,允许以更高的精度计算温度(低于 ±0.1°C 与 ±0.7°C)。这可以从与较旧的“单个”间隔表的比较中看出。2
模数转换器特性/分析
表3给出了MAX11200的基本性能指标,如图4所示。
| - | MAX11200 | 评论 |
| 采样率 | 10 到 120 | MAX11200的可变过采样率可以针对低噪声和150Hz或50Hz时的-60dB线路噪声抑制进行优化。 |
| 渠道 | 1 | GPIO 允许外部多路复用器控制多通道测量。 |
| INL(ppm,最大值) | ±10 | 提供非常好的测量线性度。 |
| 失调误差(μV) | ±1 | 提供几乎为零的偏移测量。 |
| 无噪声分辨率(位) | 19.0 在 120sps 时;19.5 在 60SPS 时;21.0 在 10SPS 时 | 非常高的动态范围和低功耗。 |
| VDD (V) |
AVDD (2.7 至 3.6) DVDD (1.7 至 3.6) |
AVDD 和 DVDD 系列涵盖了业界流行的电源范围。 |
| ICC(μA,最大值) | 300 | 业内最高的单位功率分辨率;便携式应用的理想选择。 |
| 通用信息总组织 | 是的 | 允许外部设备控制,包括本地多路复用器控制。 |
| 输入范围 | 0 至 V裁判, ±V裁判 | 宽输入范围 |
| 包 |
16 QSOP 10 微最大值(15 毫米²)® |
MAX11202等型号采用10 μMAX封装,尺寸非常小,适合空间受限的设计。 |
本文使用的MAX11200为低功耗、24位Δ-Σ型ADC,适用于要求宽动态范围和高无噪声位的低功耗应用。使用该ADC,可以使用公式3和3计算图4电路的温度分辨率:

等式3

等式4
其中:
Rtlsb是1 LSB的热电偶分辨率;
RTNFR是热电偶无噪声分辨率(NFR);
VREF是基准电压;
Tzcmax是测量范围内的最高热电偶温度;
Tcmin是测量范围内的最低热电偶温度;
Vtmax是测量范围内的最大热电偶电压;
Vtmin是测量范围内的最小热电偶电压;
FS是双极性配置(223-1)MAX11200的ADC满量程代码;
NFR是双极性配置(220-1)MAX11200的ADC无噪声分辨率,每秒10个采样。
| 温度范围(°C) | -200 到 0 | 0 到 500 | 500 到 1372 |
| 电压范围(毫伏) | -5.891 | 20.644 | 34.242 |
| Rtlsb 分辨率 (°C/LSB) | 0.0121 | 0.0087 | 0.0091 |
| RTNFR 分辨率 (°C/NFR) | 0.0971 | 0.0693 | 0.0729 |
表4提供了每个温度范围的°C/LSB误差和°C/NFR误差的计算值。无噪声分辨率(NFR)表示ADC可以可靠地区分的最低温度值。对于所有温度范围,NFR值均低于0.1°C,这对于工业和医疗应用中的大多数热电偶来说绰绰有余。
热电偶与MAX11200评估板接口
MAX11200评估板5连接至差分评估板输入A1。冷端温度的绝对测量采用Maxim应用笔记4875中描述的高性价比比率法。3R1 (PT1000)的输出连接到评估板输入A0。MAX11200的GPIO设置为控制精密多路复用器MAX4782,动态选择连接到MAX1输入端的热电偶或PRTD R11200输出。
K型热电偶(图3、4)在-50°C至+350°C范围内具有合理的线性。对于一些非关键应用,线性近似公式(公式5)可以大大减少计算量和复杂性。
近似绝对温度可以计算为:

等式5
其中:
E是测得的热电偶输出,单位为mV;
标签是K型热电偶的绝对温度,单位为°C;
Tcj是由PT1000测量的热电偶冷端温度(°C);3
Ecj 是使用 Tcj 计算的冷端热电偶等效输出,单位为 mV。
因此:
k = 0.041mV/°C - -50°C 至 +350°C 的平均灵敏度
但是,为了在更宽的温度范围内(-270°C至+ 1372°C)进行精确测量,强烈建议使用多项式公式(公式2)和系数(根据NIST ITS-90):
因此:
k = 0.041mV/°C - -50°C 至 +350°C 的平均灵敏度
但是,为了在更宽的温度范围内(-270°C至+ 1372°C)进行精确测量,强烈建议使用多项式公式(公式2)和系数(根据NIST ITS-90):
Tabs = ƒ(E + Ecj)(等式 6)
其中:
标签是K型热电偶的绝对温度,单位为°C;
E是测得的热电偶输出,单位为mV;
Ecj 是使用 Tcj 计算的冷端热电偶等效输出,单位为 mV;
f 是公式 2 中的多项式函数;
TCOLD是由PT1000测量的热电偶冷端温度(°C)。
图 7 显示了图 4 的开发系统。该系统具有经过认证的精密校准器Fluke-724,可像温度模拟器一样用于替代K型OMEGA热电偶。®

图7.图 4 的开发系统
Fluke-724 校准器为基于 PT200 的冷端补偿模块提供与 -1300°C 至 +1000°C 范围内的 K 型热电偶输出相对应的精密电压。基于MAX11200的DAS动态选择热电偶或PRTD测量,并通过USB端口将数据传输到笔记本电脑。专门开发的 DAS 软件收集和处理热电偶和 PT1000 输出产生的数据。
表5列出了在-5°C至+6°C温度范围内使用公式200和1300进行的测量和计算。
| 温度 (福禄克-724) (°C) | PT1000 代码在“冷端”(LSB) 处测量 | 通过PT0测量(LSB)将热电偶代码调整至1000°C | 温度由公式6和表2计算(°C) | 温度误差与校准器的关系 (°C) | 温度由“线性”公式计算 5 (°C) |
| -200 | 326576 | -16463 | -199.72 | .28 | -143.6 |
| -100 | 326604 | -9930 | -99.92 | .08 | -86.62 |
| -50 | 326570 | -5274 | -50.28 | -.28 | -46.01 |
| 0 | 326553 | 6 | 0.00 | 0.00 | 0.05 |
| 20 | 326590 | 2257 | 20.19 | .19 | 19.68 |
| 100 | 326583 | 11460 | 100.02 | 0.02 | 99.96 |
| 200 | 326486 | 22779 | 200.18 | .18 | 198.69 |
| 500 | 326414 | 57747 | 500.16 | .16 | 503.7 |
| 1000 | 326520 | 115438 | 1000.18 | .18 | 1006.92 |
| 1300 | 326544 | 146562 | 1300.09 | .09 | 1278.40 |
如表5所示,通过使用公式6,基于MAX11200的DAS在很宽的温度范围内实现了±0.3°C的精度。公式5的线性近似在较窄的-1°C至+4°C温度范围内仅允许50°C至350°C的精度。
请注意,使用公式6需要相对复杂的线性化计算算法。
大约十年前,这种算法的实施可能会在 DAS 系统设计中同时受到技术和成本限制。当今的现代处理器可以快速、经济高效地解决这些挑战。
结论
近年来,基于热电偶的高性价比温度检测测量已经发展起来,适用于-270°C至+1750°C的非常宽的温度范围。 温度测量和范围的改进伴随着合理的成本和通常非常低的功耗。
如果ADC和热电偶直接连接,这些基于热电偶的温度测量系统需要低噪声ADC(如MAX11200)。当集成在电路中时,热电偶、PRTD和ADC可提供高性能温度测量系统,非常适合便携式检测应用。
高无噪声分辨率、集成缓冲器和GPIO驱动器允许MAX11200直接与PT1000等任何传统热电偶和高分辨率PRTD接口,无需额外的仪表放大器或专用电流源。更少的布线和更低的热误差进一步降低了系统复杂性和成本,从而使设计人员能够使用热电偶和冷端补偿模块实现简单的DAS接口。
审核编辑:郭婷
龙腾半导体SGT MOSFET LSGT085R018在智慧农业无