时间:2023-06-06 16:50
人气:
作者:admin
一、数字电路概述
用数字信号完成对数字量进行逻辑运算和算术运算的电路称为数字电路。由于它具有逻辑运算和逻辑处理功能,所以又称为数字逻辑电路。现代的数字电路由半导体工艺制成的数字集成器件构造而成。逻辑门是数字电路的基本单元电路,就如同在模拟电路中基本放大电路是模拟电路的基本单元电路。
1、数字电路按功能分类
<1>、组合逻辑电路
组合逻辑电路是由基本的逻辑门电路组合而成。特点是:输出值只与时的输入值有关,即输出惟一地由当时的输入值决定。电路没有记忆功能,输出状态随着输入状态的变化而变化,类似于电阻性电路,如编码器,译码器,数据选择器,加法器……等都属于此类电路。
<2>、时序逻辑电路
时序逻辑电路是由最基本的逻辑门电路加上发馈逻辑回路<输出反馈送回输入>或器件组合而成的电路,与组合逻辑电路最本质的区别在于时序电路具有记忆功能。特点是:输出不仅取决于当时的输入值,而且还与电路过去的状态有关,类似于含储能功能的电容或电感电路,如触发器、寄存器、锁存器、计数器……等都属于此类电路。
2、数字电路的特点
<1>、同时具有算术运算和逻辑运算功能
数字电路是以二进制逻辑代数为数学基础,使用二进制数字信号(矩形波),既能进行算术运算又能方便地进行逻辑运算(与、或、非等)因此极其适合于运算、比较、存储、传输、控制……等应用。
<2>、实现简单,系统可靠
以二进制作为基础的数字逻辑电路,具有简单可靠,准确高的优点。
<3>、集成度高、功能实现容易
集成度高,体积小,功耗低是数字电路突击的优点之一。电路的设计,维修,维护灵活方便,随着集成电路技术的高速发展,数字逻辑电路的集成度越来越高,集成电路块的功能随着小规模集成电路(SSI)、中规模集成电路(MSI)、大规模集成电路(LSI)、超大规模集成电路(VLSI)的发展也从元件级、器件级、部件级、板卡级上升到系统级。
电路的设计组成只需要采用一些标准的集成电路块单元连接而成。对于非标准的特殊电路还可以使用编程逻辑陈列电路,通过变成的方法实现任意的逻辑功能。
<4>、数字电路中晶体管的工作状态
在模拟电子线路中,专门研究的是如何进行放大,控制和振荡,电路中的三极管一般工作于放大区,标准信号一般为正弦波,分析方法采用估算法,图解法,等效电路法。
在数字电路中,主要研究的是输入与输出之间的逻辑关系,其逻辑关系的结果用0或1表示,电路中的晶体管多数工作于开关状态,即饱和区或截止区,一般标准信号为方波或矩形波,分析的方法是逻辑代数,表达电路的功能主要有逻辑函数,真值表,逻辑符号,波形图等。
二、脉冲基础知识
1、脉冲的概念及其波形
如图所示为简单的脉冲发生器电路,设开关S原先(初始时)是打开的,电阻两端电压UR=0。若在t1时刻接通开关S,则电阻R两端电压将从0突然跳变到近于电源电压VG,即UR=VG;若在t2时刻,突然断开开关S,则电阻R两端电压将从VG又突然跳变到0,即UR=0,同理不断的通断开关S,则R两端的电压就会如图所示波形变化,这就是一串脉冲信号。

瞬间突然变化,作用时间极短的电压或电流就称为脉冲信号。简称脉冲,脉冲信号可以是周期性重复的,也可以是非周期性的或单次的。
几种常见的脉冲信号波形:

2、矩形脉冲波的几个参数

①脉冲幅度(值)Um:脉冲电压变化的最大值。
②脉冲周期T:周期性脉冲相邻两脉冲波对应间隔的时间。它的倒数就是频率f=1\\T。
③脉冲宽度tp,指脉冲上升沿和下降沿幅值为50%处的时间宽度,它与脉冲周期之间的比值称为占空比。
④上升沿时间tr:脉冲从幅度的10%处上升到幅度的90%处所需的时间。
⑤下降沿时间tf:脉冲从幅值的90%处下降到幅值的10%处所需的时间。
三、RC积分电路与RC微分电路
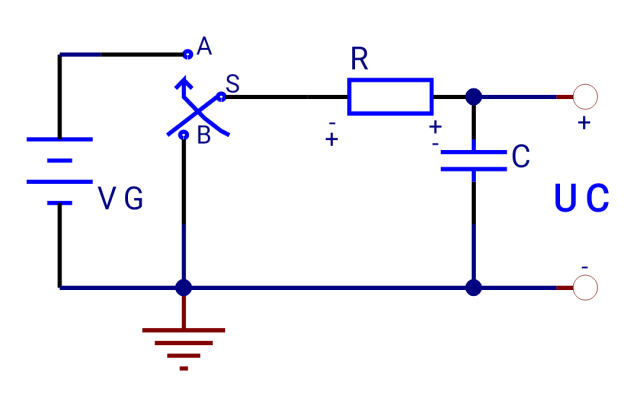
1、RC电路的充放电特性:

在RC充放电的电路中,因为电容的充放电过程需要一定的时间,所以RC电路从一个稳定状态转向另一个稳定状态是不会突变的,它必须经历一个过渡过程。
①RC电路的充电过程

设初始时,开关S闭合于B点,电容C上没有电荷,所以Uc=0,当S由B合向A后,电源VG通过R向C充电,根据电容的基本特性电容器两端的电压不能突变,在充电开始瞬间,Uc=0(几乎等于短路),此时充电电流最大。因此ic=VG\\R,电阻R两端的电压UR也最大,UR=ic*R=VG。
随着电容C上电荷的充电积累,Uc开始上升(UR下降),同时因为UR=VG-Uc,ic=VR\\R=(VG-Vc)\\R,所以ic就下降,到最后,U=VG,ic≈0,此时充电过程结束。
充电时电容两端的电压和流过电容的电流的变化是指数规律。
②RC电路的时间常时τ
电容器的充电速度与R和C的大小有关:电容C越大,充至同样电压所需的电荷越多,所以Uc上升就越慢,反之越快,同理电阻R越大,充电电流越小,电荷量积累越慢,所以Uc上升也越慢,反之越快。(可以用水塔的大小与水管的大小举例)
R与C的乘积称为电路的时间常数τ=RC,若R的单位为Ω,C的单位为F,则τ单位为S。充电快慢可由时间常数τ来衡量,τ大则慢,τ小则快,一般当充电时间t=0.7τ时,Uc≈0.5VG,当t=(3-5)τ,认充电结束。

③RC电路的放电过程

在电容器充电结束后,开关S由A合向B点使电容器通过R放电。开始瞬间,因电荷的释放也要有个过程,所以电容两端的电压Vc仍为VG,这时放电电流ic为最大,由于充电电流与放电电流相反,所以ic=-VG\\R。随后Uc逐渐下降,ic也跟着反向下降,最后Uc=0,ic=0,ic取负值表示放电电流与充电电流方向相反。
2、RC积分电路
①电路特点;
┏输出信号取自RC电路的电容C两端
┣电路的时间常数τ应远大于输入矩形脉冲宽度tp
┗把矩形波变换为近似的三角波(锯齿波)
②电路工作原理

设输入信号UI为矩形脉冲波,当UI由0跳边到Vm时,相当于电路的输入端接了一个电源电压Vm,电容C开始充电,Uc以指数规律上升。由于Τrc》tp,所以电容C的充电过程缓慢,在t1-t2时刻内,Uc的上升只是指数函数曲线很小的一段。

当UI由Vm跳变到0时,t2-t3时刻,电容C开始通过R放电,此时Uo按指数规律下降。所以当输入为矩形波,通过积分电路满足条件,输出可以变换为近似三角波(锯齿波)。
③应用;
┏对脉冲喜好起到“突出恒定量,压低变化量”的作用。
┣将矩形波变换成近似的三角波(锯齿波)
┣应用“积分现象”把跳变电压“延缓”
┗从宽窄不同的脉冲串中,把宽脉冲选取出来。
3、RC微分电路
①电路特点;
┏输出信号取自RC电路中的电阻R两端。
┣电路的时间常数τ应远小于输入矩形波脉冲波宽度tp。
┗把矩形波变换为正负相间的尖峰波。
②电路的工作原理;

在t=t1瞬间,UI由0跳变为Vm,从图可知,输出电压Uo=UI-Uc,而初始时Uc=0(因为电容电压不能突变)。故Uo= UI=Vm,因此Uo也从0跳变至Vm。

在t1至t2时间内,UI处于脉冲平顶阶段,故UI保持Vm,Vm电压对C进行充电,输出电压Uo=Vm-Vc,Uo下降,又由于τ=RC远小于输入矩形脉冲波的脉冲宽度tp,所以Vc很快充到Vm,Uo很快下降到0,Uo形成了一个正的尖峰波。
在t=t2时,UI由Vm跳变到0,输入端相当于短路,由于电容两端电压不能突变,此瞬间电容两端电压Uc仍为Vm,而Uo=UI-Vc=0-Vm=- Vm,所以Uo=- Vm在t2至t3时间内,电容C通过R放电而使Uc按指数规律很快下降到0,Uo= UI -Vc =0-Vc,故Uo相应很快上升到0,于是Uo形成了一个负的尖峰波。
③应用;
┏对脉冲信号起到“突出变化量,压低恒定量”的作用。
┣将矩形波变换成正负相间的尖峰波。
┗ 可以提高开关电路的开关速度。
4、RC电路的两个常用电路;

四、半导体器件的开关特性;
在脉冲电路中,经常把二极管和三极管作为“开关”使用,当二极管正向导通和三极管饱和导通时,相当于一个“开关”处于接通状态;反之,当二极管或三极管截止时,则相当于“开关”处于断开状态。二极管和三极管在脉冲电路中作为“开关”使用时,我们希望管子导通和截止状态的相互转换速度愈快愈好。
1、二极管的开关特性;
①二极管的开关作用

#当外加正向电压(硅管>0.7V,锗管>0.3V)时,二极管导通,相当于闭合开关串接管压降UD(硅管0.7V,锗管0.3V)。如果外加电压远大于UD,则可忽略UD的影响,电阻两端电压约等于输入的电压。
#当外加反向电压【或正向电压很小(硅管<0.5V,锗管<0.1V)】时,二极管截止,相当于断开的开关,电阻两端的电压约等于0。
②二极管的开关时间;
#二极管的反向恢复时间:二极管加反向偏置电压从原来稳定的导通状态转换为稳定的截止状态的过程称为反向恢复过程,所需的时间称为反向恢复时间,此参数是影响二极管开关速度的主要因素。
#二极管的开通时间:二极管从原来稳定的截止状态,在外加正偏电压作用下转换为稳定的导通状态的过程称为正向导通过程,所需的时间称为开通时间。
实验证明:二极管的开通时间远小于反向恢复时间,因此对二极管的开关速度的影响很小。
2、三极管的开关特性:
①三极管的开关作用;

以NPN管组成的开关电路工作原理:
#输入UI=0V时,由于VBE=0,发射结零偏,所以三极管处于截止状态,故可认为Ib=0,iC=0,VCE≈VCC,此时三极管的C,E之间近似于开路,相当于断开的开关,Uo=+VCC。
#当输入UI=+5V时,发射结正偏,此时只要iB≥VCC\\Βrc,则三极管会处于饱和状态,因此VBE=0.7V,VCE≤0.3V,三极管的C,E之间近似于短路,相当于闭合的开关,Uo≈0V。
以PNP管组成的开关电路工作原理:
#输入UI=0V时,此时发射结正偏,只要iB电流足够大,则三极管处于饱和状态,三极管的C,E之间近似于短路,相当于断开的开关,Uo≈+VCC。
#当输入UI=+VCC时,由于VBE=0,发射结零偏,所以三极管处于截止状态,此时三极管的C,E之间近似于开路,相当于闭合的开关,Uo≈0V。
②三极管的开关时间;
三极管在外接信号作用下,在截止状态和饱和状态之间的相互转换,也要一定时间才能完成。
#开通时间:是指三极管输入开通信号瞬间开始至ic上升到0.9Ics所需的时间(ics:集电极饱和电流≈VCC\\RC),它反映了三极管从截止到饱和所需要的时间。
#关闭时间,是指三极管输入关闭信号瞬间开始至ic下降到0.1Ics所需的时间。它反映了三极管从饱和到截止所需的时间。
3、加速电容在三极管开关电路中的作用;

如图所示,在原开关电路的基础上在Rb两端并联一个电容CS,这个电容称为加速电容,其加速开关电路的开关时间原理如下:
当输入信号为正跳变瞬间,CS相当于短路,从而能够提供一个很大的基极电流使三极管迅速进入饱和状态,随后电容CS充电,充满后CS相当于开路,基极电流与CS无关。
当输入信号为负跳变(5V→0V)瞬间,输入端和发射极都是地电位,这时在正跳变存储到电容的电荷为左⊕右Θ就直接加在发射结上,由于电容CS的放电作用,可以形成很大的反向基极电流,使三极管迅速截止。
由于加速电容在一定程度上可以起到加快开关速度的作用,在脉冲电路中广泛采用。
加速电容CS的取值要求:
①频率10KHz以下,CS=300~1000pF
②频率f=100K~10MHz,CS=20~300pF
③频率f>10~100pF
下一篇:同相加法器的应用领域
龙腾半导体SGT MOSFET LSGT085R018在智慧农业无