时间:2023-06-06 17:21
人气:
作者:admin
同相加法器(又称为同相组合器、输入能量合成器、同相求和器)是一种电子电路器件,主要应用在通信、信号处理、调试和测量等领域。
同相加法器的主要作用是将多路同相信号进行叠加求和,以实现信号的增强、降低干扰、提高信号质量等目的。以下是一些使用同相加法器的场合:
无线通信系统:在无线通信系统中,同相加法器用于组合多路径传输的信号,有助于消除多径干扰、提高接收信号质量,并增强信号传输效果。
雷达系统:在雷达系统中,同相加法器常用于信号处理,特别是用于多天线组合的雷达系统,在合成多个接收天线的信号后可以提高雷达的定位精度和探测范围。
分布式天线系统:在分布式天线系统中,对多个天线接收到的信号进行同相叠加,可以有效地提高系统容量、提高信号覆盖范围,并降低信号传输损失。
音频设备:在音频处理领域中,同相加法器可用于合成或混合多角度录制的音频信号,以提高音频的质量或实现更生动的立体声效果。
测试与测量:在射频、微波等测试系统中,同相加法器能够将来自多个信号源的同相分量进行叠加,有效地提高测量系统的动态范围和准确性。

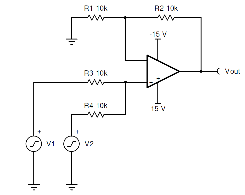
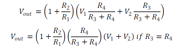
如上图所示,是基于运算放大器的同相加法器的电路图,根据电路叠加定理可以得到Vout的表达式如下:



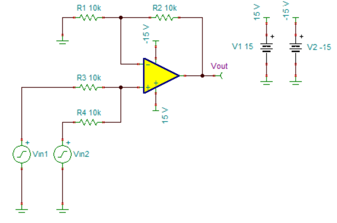
基于此在TINA中进行仿真得到如上波形,其Vout=Vin1+Vin2。
上一篇:数字电路基础知识概述
下一篇:声光控延时开关电路板的组成及原理
龙腾半导体SGT MOSFET LSGT085R018在智慧农业无