时间:2023-05-17 11:49
人气:
作者:admin
所述电路提供来自压电薄膜换能器的热输出。该电路是一款高输入阻抗差分电荷放大器,采用三个运算放大器,采用经典仪表放大器配置。差分级抑制电阻产生的热噪声,并充当一阶高通滤波器。讨论了组件值的选择,并提出了一些典型值。建议使用替代配置来克服一些典型的电路限制。
压电薄膜(压电薄膜或压电薄膜)可以通过多种方式转换信号:电到机械(例如,扬声器),机械到电(麦克风)和热到电(温度传感器)。在图1的电路中,压电薄膜元件执行热到电和机械到电的转换。它旨在充当温度传感器,并且只是偶然充当麦克风。

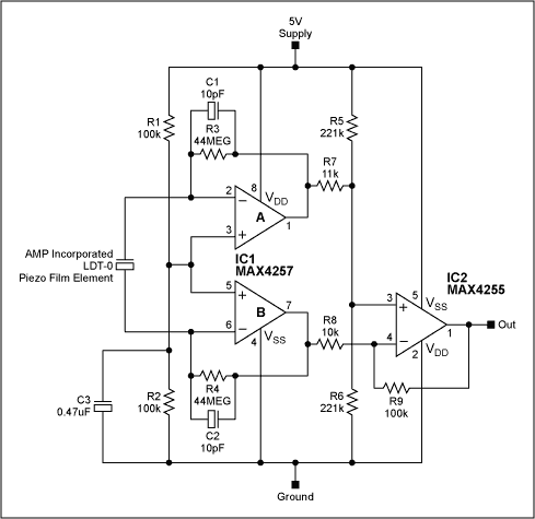
图1.该放大器设计用于提取压电薄膜传感器的热信号。
压电薄膜传感器的电气模拟是与电压源串联的电容器。该传感器具有高输出阻抗,需要高阻抗缓冲放大器。所示电路包括一个差分电荷放大器,后接一个差分至单端放大器。差分拓扑可降低线路噪声拾取,这是高增益电路中的一个问题。
双通道运算放大器(IC1)赋予差分电荷放大器单电源供电和低电源电流。R1、R2和一个小旁路电容(C3)将输入共模电压设置在中间电源电平。
这些电阻产生的热噪声不会被差分放大器放大。相反,它在差分输出端显示为共模信号,并在下一阶段通过共模抑制衰减。由于热噪声与电阻成正比,因此这种拓扑结构(通过不放大偏置噪声)为给定噪声目标提供了较低的电源电流优势。
差分级的交流增益由C1和C2值设定 相对于传感器电容(C情 商).在这种情况下,C情 商在 484kHz 时测量 1pF,等效串联电阻 (ESR) 为 5kΩ。您可以将传感器建模为与两个值为 2C 的电容器串联的差分电压源情 商.R3和R4在高频下几乎没有影响,因为反馈主要由C1和C2的电抗主导。因此,电路的每一半增益为C1/C情 商= 96。
差分放大器还充当一阶高通滤波器。为了简化分析,设 C1=C2=C 和 R3=R4=R。然后,检查放大器的一半,显示RC为1/2π极点,增益为C情 商/C 在无限频率下。交流增益与 C 成正比情 商/C,因此高交流增益意味着小C。在这种情况下,C = 10pF和R = 44MΩ,这导致转折频率为360Hz。 R必须非常大才能获得良好的低频响应。降低转折频率意味着增加R值,但运算放大器在大反馈电阻中流动的输入泄漏会产生较大的失调电压。为了抵消这种影响,所示的双通道运算放大器是CMOS器件,其输入漏电流很小,仅为1pA。
差分至单端转换由IC2和电阻R5、R6、R8和R9执行。所示值给出的差分增益为20。
线路噪声抑制取决于C1和C2之间的匹配,但容差严格的电容价格昂贵(一般来说,这是差分电荷放大器的缺点)。然而,如果无法获得完美匹配,电路的一阶抑制性能仍然优于单端放大器。
在差分至单端转换器中加入增益会降低共模抑制性能。为避免此问题,可以用单位增益差分至单端转换器和另一个单端增益级代替差分至单端电路。
示波器显示器(图2)展示了该电路的热释电(热检测)能力。走线的下降是由加热的烙铁引起的,该烙铁在大约六英寸的距离处快速移过传感器。传感器的拾音器在此迹线上产生较小的信号。可以通过添加一个复制电路来消除它们,该电路响应相同的环境声学噪声,但不响应热量。

图2.烙铁从图1中的传感器经过约<>英寸处,导致电路输出走线出现这种下降。
如果要使用封装更小的双通道运算放大器构建该电路,可以考虑MAX4252和MAX4253。这两款器件均采用超芯片级封装(UCSP)。它们完全相同,只是MAX4253允许分别关断封装中的两个运算放大器。这些器件单位增益稳定,开环增益为3MHz,尽管它们与图1所示运算放大器之间的带宽不同,它们仍应在此电路中工作。但请注意,该电路尚未使用MAX4252或MAX4253进行测试,而是使用图1所示的运算放大器进行测试。
审核编辑:郭婷
龙腾半导体SGT MOSFET LSGT085R018在智慧农业无