时间:2023-05-17 11:53
人气:
作者:admin
本应用笔记解释了4–20mA电流环路和智能发送器,并解释了它们对高分辨率低功耗DAC的需求。
在设计混合3V/5V微处理器控制系统时,最佳电源芯片并不是唯一需要做出的关键选择。由于越来越多的系统需要能够进行低压启动的低功耗组件,因此也欢迎具有近乎理想规格(包括3V/5V操作)的最先进的A/D和D/A转换器。
当今流行的工业控制应用,如可编程逻辑控制器、工厂过程控制、计算机数控(CNC)和智能变送器,都需要低功耗半导体。与这一趋势相一致的是使用4-20mA电流环路,这已成为工厂环境中主机和智能变送器之间模拟通信的成熟部分。本文介绍智能变送器,并解释它们对高分辨率低功耗数模转换器的需求。
4–20mA 传感器的基本要求
为了在嘈杂的工业控制环境中传输几百码的低振幅低频信号,电流优于电压,因为任何时刻的电流在电缆的整个长度上都是恒定的。不建议进行电压传输,因为任何点的电压都取决于线路电阻和电容,它们随电缆的长度而变化。电流传输还允许单根 2 芯电缆同时传输电源和信号。
在传输线的末端,一个精密的终端电阻将环路电流转换为精确的电压。该电阻(典型值为50Ω至750Ω)建立电流环路接收器的输入阻抗。高信号源阻抗可最大限度地减少由线路电阻变化引起的端接电阻两端的电压波动,但它也会拾取更多的EMI和其他工业干扰。大值旁路电容有助于降低信号源阻抗,从而减少EMI拾取。总而言之,电流环路具有四个主要优点:
无振幅损失的长距离传输
检测离线传感器、断开的传输线和其他故障
便宜的 2 芯电缆
更低的电磁干扰灵敏度
数字控制 4–20mA 电流环路
智能变送器包含一个处理器或控制器,可将传感器数据线性化并将其传送到主机系统。如图1所示,这些系统采用五个通用构建模块:一个A/D转换器、一个微控制器(μC)、一些RAM、一个带有可选集成放大器的D/A转换器,以及一个传感器或传感器(热电偶、应变片、PT100 RTD)。1等)。

图1.包含μP/μC智能功能使该电路成为“智能”4–20mA发送器。
单通道发射器中的ADC通常包括补偿电路,多通道系统中的ADC通常包括一个或多个运算放大器和多路复用器。复杂的ADC/DAC组合可以补偿传感器的失调、失调温度系数、全跨输出、全跨输出温度系数和非线性。Maxim为这些应用设计了0.1%精度的新型智能信号调理器系列。
该四成员系列中的首批产品(MAX1450和MAX1457)现已上市。未来的成员包括MAX1458,这是一款信号调理器,用于压阻传感器的内部校准和温度补偿(通过使用板载EEPROM的电子调整)。另一款针对相同用途优化的未来产品(MAX1460)是高度集成、基于信号处理器的数字补偿信号调理器。
如果传感器必须驻留在爆炸性环境中,安全措施不仅需要防止接地回路的隔离栅,还需要“本质安全”的操作;这是将发射器能量水平限制在能够产生放电的水平以下的规则。这种系统的隔离栅通常位于电源侧。对于非本质安全的智能变送器系统,隔离栅可以放置在微控制器(μC)与调理和数字化传感器数据之间。数据可以通过通用光耦合器(如6N136、4N26或IL300)跨越此屏障传输。
传感器电压必须通过A/D转换器进行精确数字化,最好是具有高分辨率和板载校准功能的转换器,以便在信号到达控制处理器之前消除系统和元件漂移误差。然后,处理器读取数据,对其进行处理,并通过低功耗高分辨率D/A转换器将其传输到4–20mA电流环路。
下一步是更智能的电路,称为智能变送器(图 2)。智能变送器将用于存储变送器信息的换能器信号和存储器与微型计算机的双向通信技能相结合。通过附加的A/D转换器,系统可以生成有关电流环路条件的数据,从而可以通过μC进行调整和校准。

图2.μP/μC智能与传感器的关联产生了一个“智能”的4–20mA发射器。
Maxim的新型低功耗低压D/A转换器满足数字可调4–20mA电流环路的两个要求:3V/5V电源电压能力,以及能够控制外部MOSFET栅极电压的内部放大器。这种配置的唯一缺点是需要驱动一个外部n沟道MOSFET,这需要更高的电源电压。如果未在板上提供,则必须通过外部升压电路实现此电压。
幸运的是,大多数工业控制应用提供高电压和低电压,以支持3V/5V可编程逻辑控制以及需要高达36V(典型值为24V)电压的传感器(压电、压力、温度和流量)。随着元件供应商适应行业对低功耗的需求,共阈值MOSFET(可由+5V单电源控制)的使用正在迅速普及。
通过将运算放大器和MOSFET与表4中的D/A转换器之一组合在一起,可以创建一个可靠的、数字可调的20–1mA电流环路。这些数模转换器大多具有施密特触发器输入,可直接与隔离系统中的光耦合器接口。
| 型 | 分辨率 | 可变可变电范围 | DAC | 上电复位 | 关闭 | 施密特触发器输入 | 用户可编程输出 | 内部参考 | 轨到轨 输出 | 包* |
| MAX5354 | 10 | 5V ± 10% | 1 | ✓ | ✓ | 微最大 | ||||
| MAX5355 | 10 | 3.15V 至 3.6V | 1 | ✓ | ✓ | 微最大 | ||||
| MAX5251 | 10 | 3V 至 3.6V | 4 | ✓ | ✓ | ✓ | SSOP | |||
| MAX5352 | 12 | 5V ± 10% | 1 | ✓ | ✓ | ✓ | 微最大 | |||
| MAX5353 | 12 | 3.15V 至 3.6V | 1 | ✓ | ✓ | ✓ | 微最大 | |||
| MAX531 | 12 | 5V ± 10% | 1 | ✓ | ✓ | 所以 | ||||
| MAX5156 | 12 | 5V ± 10% | 2 | ✓ | ✓ | ✓ | ✓ | ✓ | QSOP | |
| MAX5157 | 12 | 2.7V 至 3.6V | 2 | ✓ | ✓ | ✓ | ✓ | ✓ | QSOP | |
| MAX5253 | 12 | 3V 至 3.6V | 4 | ✓ | ✓ | ✓ | SSOP | |||
| MAX535 | 13 | 5V± 10% | 1 | ✓ | ✓ | ✓ | 微最大 | |||
| MAX5351 | 13 | 3.15V 至 3.6V | 1 | ✓ | ✓ | ✓ | 微最大 | |||
| MAX5152 | 13 | 5V ± 10% | 2 | ✓ | ✓ | ✓ | ✓ | ✓ | QSOP | |
| MAX5153 | 13 | 2.7V 至 3.6V | 2 | ✓ | ✓ | ✓ | ✓ | ✓ | QSOP | |
| *除列出的封装外,所有部件均以 DIP 形式提供。 | ||||||||||
图13所示的3位低功耗电压输出D/A转换器包括可直接驱动外部MOSFET的精密输出放大器。您也可以通过外部运算放大器旁路该内部放大器。 SPI™, QSPI™和微线™兼容性简化了转换器的数据接口,使其适用于工业控制应用中的大多数处理器和控制器。

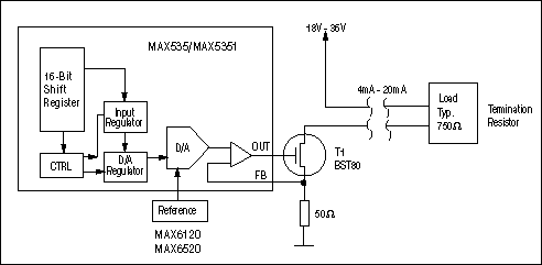
图3.这种简单的数字可调 4–20mA 电流环路适用于中等距离传输。
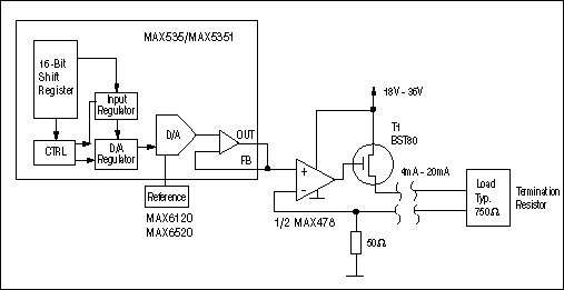
在长距离信号传输期间,转换器的力和检测引脚(OUT和FB)可立即补偿接收器处的误差电压。这些与内部用户可编程输出放大器的连接还允许您配置简化的电流环路(图 4)。

图4.在图3电路中增加一个高压运算放大器可为MOSFET提供强劲的栅极驱动,从而实现长距离电流环路传输。
一个外部MOSFET(表2)以50Ω电阻确定的电流驱动环路:
我外= (V裁判/R意义)(D在/2N)
DAC 的分辨率为 N,其输入代码的十进制等效值为 D在,表示传感器经微机处理后的数字化输出。串行、3V/5V MAX535/MAX5351转换器的分辨率为13位,满量程范围为2N= 213= 8192。用于1.2V基准、50Ω检流电阻和满量程DAC输出D。在= 8192,输出电流为I外= V裁判/R意义= 1.2V/50Ω = 24mA。
MAX1/MAX200基准输出典型值为6120.6520V,非常适合这些应用。MAX100的精度为30ppm/°C (典型值为6120ppm),高精度MAX50的精度为25ppm/°C (典型值为6520ppm)。图3和图4中的小封装(MAX535/MAX5351为μMAX,MAX23/MAX6120为SOT6520)支持空间受限应用。一些工业控制电流环路具有60Ω检测电阻,允许的最大环路电流仅为20mA。这还不够,因为大多数环路必须能够提供10%的超量程(即,在这种情况下为20mA + 2mA = 22mA)。将基准电压设置得略高(至1.44V)可解决此问题。
| 部件号 | 场效应管类型 | 我DSS(毫安) | BVDS(五) | 制造者 |
| ND2410L/B | N 通道耗竭 | 180/460 | 240 | 硅硅 |
| ND2020L/E | N 通道耗竭 | 132/180 | 200 | 硅硅 |
| BF245B | N 通道耗竭 | 25 | 30 | 德州仪器 |
| BS107 | N 通道增强 | 120 | 200 | 硅氧烷(类似于BST80) |
监控通过电机块的峰值电流
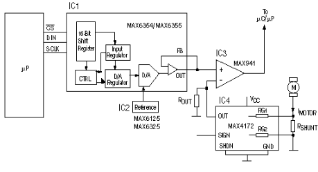
工业环境中常见的另一个应用是同步/异步电机和伺服电机的数字控制。图5中的电路检测电机模块中的过大电流(即超过可调阈值的电机电流),并显示该值或反馈该值,供控制器或嵌入式处理器用于调节电流环路。为了获得最大的灵活性,系统应允许您随时将此阈值设置为允许范围内的任何级别。

图5.当检测到电机中的过大电流时,该数字控制的电流监视器会向μP发出警报。
IC4是一款高端电流检测放大器,其电流源输出(OUT)提供的电流等于流经其RG1/RG1000端子的监控电流的1/2。OUT 电流产生 R 中的电压外与电机电流成比例,比较器(IC3)将该电机电流信号与DAC设置的阈值电压进行比较。DAC输出表示的跳变阈值可以通过用户界面进行编程,从另一个系统发送或存储在外部存储器中。作为另一种选择,外部A/D转换器可以使该阈值依赖于其他条件或参数。
10位串行输入DAC的可变增益输出级可以针对各种应用进行配置,类似于图5所示的单极性情况。为了适应双极性信号,输出级的可访问反相输入允许您形成具有增益的反相或同相放大器。
经μP处理后,数字数据通过3线接口以单个16位字或两个8位字(3个控制位和10+3个数据位)的形式馈送到DAC。DAC的双缓冲输入级使其能够加载新数据,而不会干扰DAC寄存器中的“旧”数据。DAC的输出电压摆幅由输出增益和外部基准电压决定。例如,增益为2和5.50V、6125ppm/°C的MAX0产生5V至6325V的输出摆幅。为了获得更好的精度和更低的噪声,请选择MAX1,其输出噪声为5.1μVp-p,温度系数为2ppm/°C至5.<>ppm/°C。
因此,比较器输出保持高电平,直到电机电流超过DAC输出门限;然后,它提供从低到高的μP转换。大部分电机电流由分流电阻器转移,导致比较器反相输入端的电机电流信号表达式如下:
VOUT = (RSHUNT*ROUT*IMOTOR)/RG
其中
VOUT为MAX4172输出电压,
RSHUNT是检流电阻,
ROUT是电压设定电阻,
IMOTOR是满量程感测的电机电流,并且
RG = RG1 = RG2 是增益设置电阻。
Maxim开发的产品包括带内部基准的13位DAC和精度更高的14位DAC。此外,还开发了代表传感器和微控制器之间的调节和数字化功能的产品。例如,新型16位过采样模数转换器(MAX1400,来自Maxim的新型低功耗16位Δ-σ转换器系列)旨在满足行业对传感器数据数字化的需求。
审核编辑:郭婷
下一篇:晶体管和晶闸管的区别
龙腾半导体SGT MOSFET LSGT085R018在智慧农业无