时间:2023-05-25 09:34
人气:
作者:admin
小功率充电器芯片U62133绿色可持续
现在的手机大多数都是锂电池,讲究的是“少吃多餐”。所以不要等到手机电量完全耗尽再去充电,而且也没有必要每次都把电池充满。延长手机的使用寿命,除了掌握正确的充电方法外,使用优质的充电器,也是必不可少的。再加上小功率充电器芯片U62133,绿色可持续!
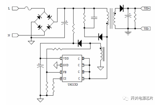
小功率充电器芯片U62133恒压模式可调线损补偿(CDC),在手机充电器的应用中,电池与充电器之间一般会通过一定长度的电缆相连,由此也将导致输送到电池端的电压产生一定的电压降。
在U62133内部存在由线损补偿模块控制的可调式电流源流出到与FB管脚相连的分压电阻上并产生一定的电压偏置信号。
此电流正比于开关周期,而反比与输出功率,所以在电缆上的电压降可以被补偿掉。随着负载功率的降低,在FB上的偏置电压将被提高。通过调节分压电阻R1和R2的阻值可以调节实际补偿量的大小。
在芯片开始工作之前,小功率充电器芯片U62133仅消耗典型值为1.1uA的启动电流,超低启动电流可以帮助增加启动电阻阻值以达到降低待机功耗的目的。当VDD电压超过开启电压(典型值 10V),U62133 开始工作并且芯片工作电流上升到0.18mA (典型值)。
之后VDD电容持续为芯片供电直至输出电压建立后由辅助绕组为芯片供电。一旦芯片进入到超低频工作模式中,U62133 的工作电流便进一步降低到0.14mA (典型值),以帮助降低系统待机功耗。

小功率充电器芯片U62133主要特点:
●内置超高压功率 BTJ
●谷底开通、原边控制、系统效率高
●多模式原边控制方式
●优异的动态响应
●集成动态三极管驱动电路
●工作无异音
●优化的 EMI 性能
●恒流、恒压调整率小于 ±5%
●超低待机功耗 <50mW
●CV 模式可编程输出线压降补偿
●内置完善的保护功能:
输出短路保护 (FB SLP)
逐周期限流保护(OCP)
芯片过热保护 (OTP)
VDD 过压、欠压和箝位保护
输出过压保护功能 (FB OVP)
●SOP-8 封装
小功率充电器芯片U62133推荐输出功率7.5W。
审核编辑:刘清
龙腾半导体SGT MOSFET LSGT085R018在智慧农业无