时间:2023-05-25 09:40
人气:
作者:admin
设计特性
适用于绝缘栅双极型晶体管(IGBT) 栅极驱动的隔离式电源
支持适用于半桥的2个IGBT栅极驱动器
输入电压范围:10V - 28V
支持每个 IGBT 的正负偏置输出:15V 和-8V
输出功率:2.3W (单个 IGBT),单路输出额定电流 100mA
平衡满载峰值效率达78.5%
特色应用
交流和直流变速驱动器
工业逆变器和太阳能逆变器
不间断电源系统
伺服驱动器
基于 IGBT 的高压 DC 系统

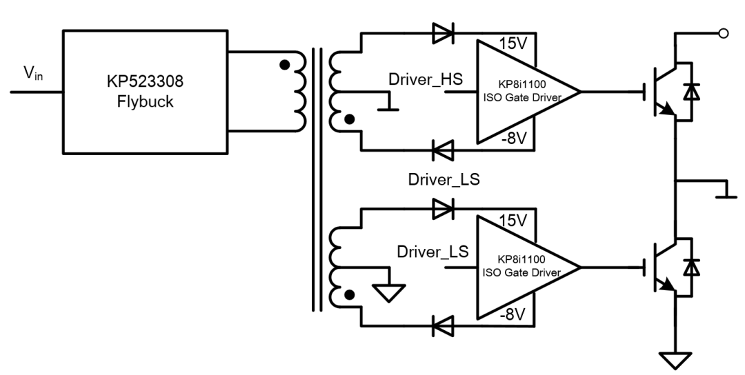
图 1. 典型应用电路图

图 2. Demo 展示
1. 系统描述
本参考设计采用 Flybuck 变换器为 IGBT 栅极驱动器提供正负电压轨。Flybuck 变换器可等效于降压变换器和类似反激变换器二次侧的组合,采用同步 Buck 芯片实现电路控制,并使用变压器绕组来取代 Buck 电感,可实现一次侧的稳压功能,同时提供多路的二次侧输出,无需光电耦合器或辅助绕组即可实现隔离式输出控制,具有结构简单、成本低的特点。
本参考设计通过同步降压转换器 KP523308 实现。KP523308 具有 4.5V 至 30V 的宽输入电压范围,支持 3A 持续输出电流,开关频率为 500kHz,轻载时工作在强制脉宽调制模式 (FPWM)。本 Flybuck 系统可工作于 10V 至 28V 的输入电压范围,产生两组 15V 和 -8V 输出,为适用于半桥的 IGBT 栅极驱动器供电。
2. 电路参数设计
2.1 Flybuck 工作原理
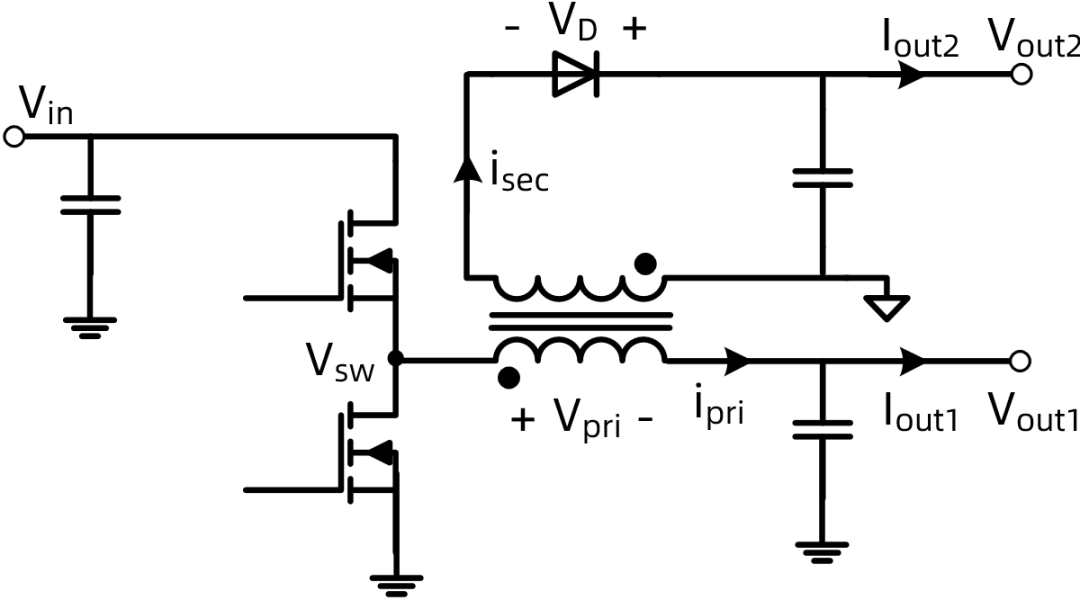
Flybuck 在拓扑结构上类似于降压变换器和反激变换器二次侧的组合,如图 3 所示。

图 3. Flybuck 电路图
Flybuck 的工作波形如图 4 所示。在 Ton 期间,一次侧的上管导通、下管关断,二次侧二极管处于截止状态,变压器一次侧电流线性上升;在 Toff 期间,一次侧的上管关断、下管导通,二次侧二极管导通,原边由一次侧电感、下管、输出电容和负载构成续流回路,同时原边能量的一部分被传递至副边,副边电流波形取决于负载、漏感及输出电容。

图 4. Flybuck 工作波形
一次侧输出电压为:

(1)
二次侧输出电压为:

(2)
由上图可见,变压器的磁化电流波形等效于一次侧和二次侧电流的组合,其纹波为:

(3)
因此,一次侧的正向峰值电流为:

(4)
在实际应用中,变压器的漏感会影响二次侧电流的波形。在变压器漏感较小时,二次侧电流可快速上升为输出电容充电。随着漏感增加,二次侧电流上升速度变慢,导致提供给输出电容的电荷减少,严重时会使输出电压降低。同时,较高的漏感值会导致一次侧的负向峰值电流增大。变压器漏感较低时,二次侧峰值电流如式 (5) 所示;变压器漏感较高时,二次侧峰值电流如式 (6) 所示。

(5)

(6)
因此,变压器漏感较低时,一次侧的负向峰值电流如式 (7) 所示;变压器漏感较高时,一次侧的负向峰值电流如式(8)所示。

(7)

(8)
在设计过程中,应保证一次侧的正负向峰值电流不超过芯片限值。
2.2 驱动功率计算
IGBT 总栅极功耗为:

(9)
其中,Pdriver 为栅极驱动器总功耗,Qgate 为总栅极电荷,fsw 为开关频率,ΔVgate 为栅极驱动器输出电压摆幅,Cge 为外部栅极到发射极电容。
考虑 IGBT 模块参数为 1200V/200A,Qgate = 1.65μC,开关频率为 16kHz,栅极电压摆动范围为 -15V 至 15V (考虑最大范围的值),Cge = 20nF,Pdriver = 600mW。经计算,得 IGBT 总栅极功耗为 1.68W。考虑降额,在设计中将 IGBT 总栅极功耗定为 2W。
2.3 系统参数设计
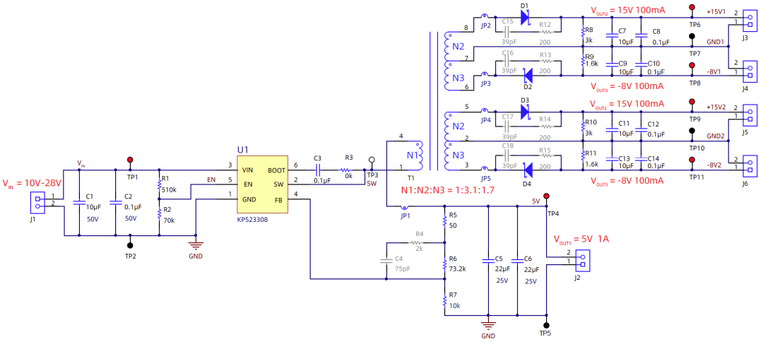
本 Flybuck 电路产生两组 15V 和 -8V 输出,为适用于半桥的 IGBT 栅极驱动器供电。系统工作参数如表 1 所示,原理图如图 5 所示。

表 1. 系统工作参数

图 5. Flybuck 原理图
2.3.1 变压器
一次侧输出电压 Vout1 设置为 5V,可满足多种常用的应用场合,同时占空比可保持在 50% 以下,确保有电路有足够的时间向二次侧传递能量。二次侧输出电压方程为:

(10)

(11)
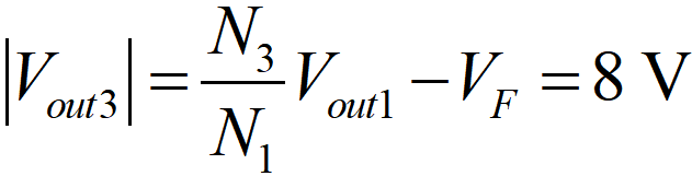
考虑二极管导通压降 VF = 0.5V,可得变压器匝比为 N1N3 = 11.7。取纹波电流系数为 0.3,可得变压器一次侧电感为:

(12)
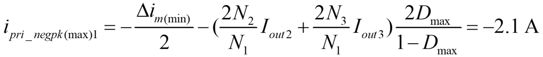
为使一次侧的电感电流峰值不超过限值,取一次侧电感为 13μH,因此 Δim(max) = 0.63A,Δim(min) = 0.38A。当一次侧空载、二次侧满载时,根据式 (4) (7) (8),可得一次侧最大的电感电流峰值为:

(13)

(14)

(15)
KP523308 的波峰电流限流值 IHS(OC) 为 5A,谷底电流限流值 ILS(OC) 为 4A,反向电流限流值 ILS(NOC) 为 2.5A。因此,一次侧空载或带 1A 负载时,正向峰值电流可满足限值要求;二次侧满载时,在变压器漏感较小的情况下,负向峰值电流也可满足限值要求。因此,在变压器设计过程中应特别注意对漏感的控制。EP 型磁芯具有磁屏蔽效果好、电感量高、漏感小等优点。本参考设计采用 PC44 材质的 EP10 磁芯。一次侧绕组匝数可按下式计算:

(16)
其中 Bmax 为最大磁通密度,Ae 为磁芯的有效截面积。本设计中,变压器绕制匝数选取为 N1N3 = 59。
2.3.2 输入、输出电容
取输入电容纹波 ΔVin = 0.2V,则

(17)
考虑降额,选取输入电容值为 10μF,同时并联一个 0.1μF 的电容滤除高频噪声。取一次侧输出电容纹波 ΔVout1 = 0.05V,则

(18)
考虑降额,选取一次侧输出电容为 2 个 22μF 电容并联。取二次侧输出电容纹波 ΔVout2 = ΔVout3 = 0.1V,则

(19)
考虑降额,选取二次侧输出电容值为 10μF,同时并联一个 0.1μF 的电容滤除高频噪声。
2.3.3 反馈电阻
KP523308 的反馈电压为 0.6V,取反馈下电阻为 10kΩ,则另一个电阻为

(20)
2.3.4 二极管
副边关断时,二极管承受最大反向压降为

(21)

(22)
二极管最大正向电流为

(23)
因此,可选取 100V/1A 的肖特基二极管。
2.3.5 预负载
为防止在轻载时二次侧输出电压偏高,需要在输出侧添加预负载。预负载电流通常设置在 5mA 左右,可根据实际测试和应用要求调整。本参考设计选取 3kΩ 和 1.6kΩ 的电阻作为预负载。
3. 测试结果
一次侧空载或带 1A 负载时,变压器原边电流波形如图 6 和图 7 所示。


图 6. 变压器原边电流波形
(Vin= 10V, Iout1= 0A,
Iout2= 100mA, Iout3= 100mA)
图 7. 变压器原边电流波形
(Vin= 10V, Iout1= 1A,
Iout2= 100mA, Iout3= 100mA)
二次侧满载时,变压器副边电流波形如图 8 所示。

图 8. 变压器副边电流波形
(Vin= 10V, Iout1= 1A,
Iout2= 100mA, Iout3= 100mA)
一次侧和二次侧输出均满载时,输出电压纹波如图 9 和图 10 所示。


图 9. 一次侧输出电压纹波波形
(Vin = 10V,Iout1= 1A,
Iout2 = 100mA,
Iout3 = 100mA)
图 10. 二次侧输出电压纹波波形
(Vin = 10V, Iout1 = 1A,
Iout2 = 100mA,
Iout3 = 100mA)
二次侧输出电压的启动波形如图 11 所示。

图 11. 二次侧输出电压启动波形
(Vin= 10V, Iout1= 1A, Iout2= 100mA, Iout3=100mA)
在输出均负载的情况下,系统效率曲线如图 12 所示。系统满载效率可达 78.5%。

图 12. 效率曲线
测量系统二次侧的输出电压 Vout2+Vout3,在输出均负载的情况下,系统的负载调整率如图 13 所示。在输出满载的情况下,系统的输入调整率如图 14 所示。


图 13. 负载调整率
图 14. 输入调整率
4. 物料清单

表 2. 物料清单
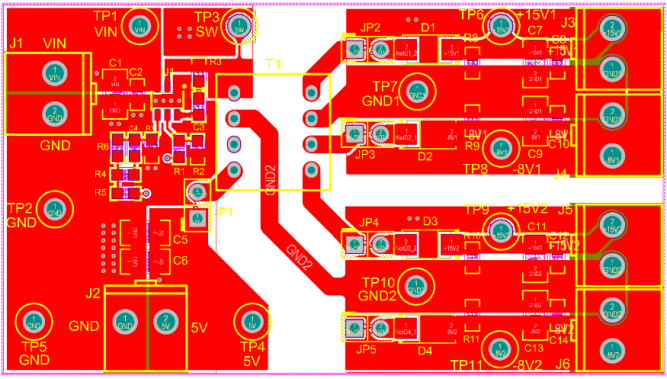
5. PCB 布局
电路板尺寸为 64mm×36mm


图 15. 顶层
图 16. 底层
审核编辑:汤梓红
龙腾半导体SGT MOSFET LSGT085R018在智慧农业无