时间:2023-05-06 19:34
人气:
作者:admin
在电池供电的便携式音频设备中通常会使用到扬声器(Speaker)和接收器(Receiver)。D 类音频功率放大器(Smart PA)被用于驱动扬声器,以提供高功率的音频信号。但其高达十几伏的输出电压往往会损坏低压设计的接收器(Receiver)驱动器。此时,高性能模拟开关就可以用在两者之间提供安全隔离。
而在另一应用场景中,为了提高便携式设备的音频性能,制造商总是选择外部音频功率放大器来取代内部集成的功率放大器。由于音频线路输出或头戴式耳机驱动器的输出音频信号质量更好,因此常常选择这些音频信号作为外部扬声器功率放大器的音频信号源。此时,高性能模拟开关就被用作 1-to-2 高保真信号开关。
为了满足上述应用需求,圣邦微电子在日前推出了三款各具特色的模拟开关产品:
0.18Ω,高压,轨到轨正负信号传输,双路单刀单掷模拟开关 SGM3713
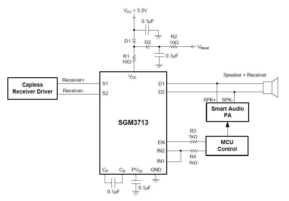
SGM3713 是一款高电压、-VCC 至 +VCC 宽信号范围、正负信号传输的双路单刀单掷(SPST)模拟开关,这种配置可以在电池供电的音频设备中用作两个单端信号或一组差分信号开关。其工作电压范围 2.7V 至 9V,0.18Ω(典型值)超低导通电阻和出色的导通电阻平坦性,确保音频信号切换时的良好线性和超低谐波失真。

图 1 扬声器(Speaker)+ 接收器(Receiver)应用电路框图
宽信号范围、高电压、低阻抗和出色的总谐波失真(THD)是 SGM3713 的主要特点,非常贴合目前无损播放器、HiFi 音乐播放器、调音台及无线对讲机等对低失真日益高涨的要求。下图展示了 SGM3713 在不(找元器件现货上唯样商城)同频率下的总谐波失真。可以看出,在 VS = 2VPP,RL = 32Ω 和 VS = 2VPP,RL = 600Ω 条件下,总谐波失真均能达到 -114dB。

图 2 SGM3713 在不同频率下的总谐波失真(THD+N)
0.18Ω,高压,软启动/关闭,轨到轨正负信号传输,双路单刀单掷模拟开关 SGM3714
与 SGM3713 类似,SGM3714 也是一款高电压、-VCC 至 +VCC 宽信号范围、正负信号传输的双路单刀单掷(SPST)模拟开关,设计用于在 2.7V 至 9V 电源电压范围内工作,同样面向电池供电的音频设备,可以用作音频 R&L 信号或一个差分信号开关。

图 3 1-to-2 高保真信号开关应用电路框图
目前,随着人们对音频产品性能期望值的提高,无瞬态杂音成为便携式音频设备的重要卖点。设备在打开或关断时,耳机或扬声器是否出现“咔嗒”(Pop-Click)声或其它奇怪的瞬态杂音,成为了评估音频性能的一个重要指标。该产品 0.18Ω(典型值)超低导通电阻和更大的过流能力,以及软开关开启/关闭的特点可实现更优秀的 Pop-Click 噪音消除,并确保音频信号切换时拥有良好线性和超低谐波失真。
0.8Ω,高压,轨到轨正负信号传输,双路单刀双掷模拟开关 SGM3715
SGM3715 是一款高压、-VCC 至 +VCC 宽信号范围内正负信号传输、双路单刀双掷(SPDT)的模拟开关,由两个常开开关和两个常闭开关组成,也可看作为一个双路 2 选 1 多路复用器。其电源电压范围为 2.7V 至 12V,目标应用同样是电池供电的设备。
众所周知,在便携式产品设计中,模拟开关一直以来都主要是作为音频信号切换器来使用,而低导通电阻则是音频切换应用中主要的考量参数。为此,SGM3715 在设计中被赋予了针对双路 NO 到 COM 开关和双路 NC 到 COM 开关、快速转换速度的低导通电阻(典型值为 0.8Ω)和覆盖所有信号范围内的导通电阻平坦度。
同时,在降噪耳机、音箱、调音台等产品上,还常常需要对多路的音频信号进行处理,如果每一路音频信号都设计一组调理单元,则成本会非常高昂,电路也会非常庞杂。而用模拟开关做分时切换复用,显然是非常便捷的设计思路。凭借高电压和对两组立体声的支持,SGM3715 在简化设计的同时还赋予了终端产品出色的音效。
上一篇:RC振荡器电路的原理及优点
下一篇:运算放大器的几个小电路
龙腾半导体SGT MOSFET LSGT085R018在智慧农业无