时间:2023-04-24 14:22
人气:
作者:admin
上期,我们讨论了运算放大器的特性,以及运放做为比较器的使用说明,今天我们一起讨论一下运放做为电压跟随器,也就是缓冲器的应用。
跟随器
今天我们开始讨论运算放大器引入负反馈后的电路应用,先从最简单的跟随器说起,也就是直接将运放输出端连接到运放负输入端,如下图:

根据运放的特性,有负反馈的情况下,其正输入端和负输入端压差为0,也就是Vin- = Vin+ ,而 Vout = Vin-,所以,Vout = Vin+。
运放的输出端 Vout 在其电源 VCC 范围内,等于 Vin+ ,也就是电压跟随器,也称缓冲器。
跟随器的应用
电压跟随器的应用举例:
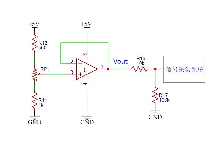
信号采集电路,下图中滑动变阻器产生的电压信号模拟某传感器的电压输出信号。

如果想要知道某一部分电路的作用,那就拿掉这部分电路,看看它对整个系统会产生什么影响。我们拿掉这个运放,直接将传感器的输出信号连接到后端采集电路。
一般,信号采集系统会有阻容器件,以防输入信号对采集系统产生破坏,但是这些阻容器件会一定程度上对输入信号产生影响,使信号变形,如下图。

现在,我们把运放构成的电压跟随器加入电路,如下图。

电路中加入电压跟随器后,后端电路的阻容器件,不会对前端信号有影响,保证了信号输入的准确性。
上一篇:运算放大器的应用讲解(二)
下一篇:运算放大器的应用讲解(四)
龙腾半导体SGT MOSFET LSGT085R018在智慧农业无