时间:2023-04-25 15:43
人气:
作者:admin
上一节我们给差分放大电路加了中间级(电压放大级),如图

电路中差分放大电路直接和下一级放大电路相连接,中间没有缓冲级,带来几个问题。
电路的静态工作点无法良好的调节,图中R1的值关系到静态工作点,又同时是中间级一个负反馈的电阻。
如果电阻值太小,静态工作点不合适,同时中间级的静态性能稳定性也会差,如果把电阻值设置大一点,那么又会负反馈加强,输入端信号稍微增强,R1上面的电压值太高,导致放大管Q9基射电压反偏,Q9截止,信号截止失真,所以这个矛盾无法解决。
如果我们给差分放大电路改进一下,输出加一级缓冲级,就可以减小这种矛盾,如图

三极管Q6和R1组成一个射随电路(缓冲级),射随电路具有高输入阻值,低输出阻值。
三极管Q9,Q8,R5组成一个有源放大电路(中间级)。
调节R1和R5的阻值,可以轻松设置合适静态工作点,同时兼顾好电压增益和放大级稳定性问题。
R1的值越大,射随电路输入阻值越高,信号衰减越大,负反馈加强了,电路稳定性提高了,所以调节R1可以调节电路增益。
R5是有源放大电路射极电阻,也具有负反馈作用,但是有源负载的动态电阻很大,R5对电路的电压增益影响,相对来说小很多了,配合R1调节R5的值可以调节静态工作点,同时在电路增益和稳定性做一个均衡。
如果想把节点2的静态工作点设置在1.5v附近,同时我想电路稳定性高一些,电压增益低点,拓宽输入信号幅值。
那么我们可以把R1设置远大于R5,R1=10K,R5=1.1K。
现在我们接一个10k的电阻来测试一下,输入信号1kz,信号幅值10μV。如图


电压倍数大概2000倍,增益低了,但是电路稳定性和输入信号幅值拓宽了。
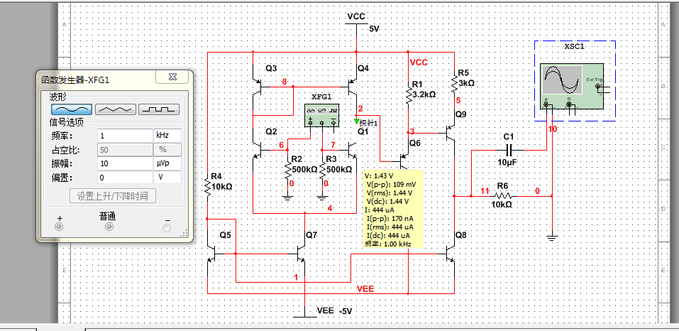
我们再把R1和R5的值修改一下,让电压增益高一些。把R1设置为3.2k,R5设置为3k,节点2的静态工作点依旧是1.5v附近,测试一下,如图


电压放大倍数为20000倍左右,电压增益很大。
结论,加入输出缓冲级的差分放大电路,可以在静态工作点设置和电压增益,电路稳定性之间有一个良好均衡设置。
上一篇:差分放大电路设计(三)
下一篇:如何将差分放大器模块化
龙腾半导体SGT MOSFET LSGT085R018在智慧农业无