时间:2023-04-20 10:51
人气:
作者:admin
今天就给大家详细说一下,为了便于理解专门给大家画了一个原理图。

输入1和输入2是交流电的两个输入端,至于电压波形既有大于0的部分也有小于0的部分,具体波形参考一下下图

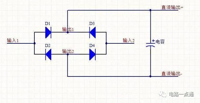
当此时电压位于X轴的上半部分时,假设输入1接的是电网的火线,二极管D1和D4导通,当电压位于X轴的下半部分时D2和D3导通,尽管此时电压是负的,但是流到输出1上的电流仍旧是正的,所以这个整流桥可以把位于负半周期的电压折合到X轴的上方,这样电压波形就变成了下图中的这种

此时从交流和直流的定义上可以判断交流电变成了直流电,但是这种直流电的波形是不能被人接受的,因为它的电压波动太大了,这就需要我们对这个电压进行滤波,一般最简单的方法可以在输出端加一个电容,因为我们知道电容具有通交隔直的作用,所以可以用电容来进行滤波,具体的接法大家参考一下下面的原理图

用电容滤除之后的波形相对于纯直流还是有一定的波动的,但是做到真正的没有波动的直流电是很困难的,所以如果对电源要求不严格就可以采用这种方法。
注:上面电路适用于原理讲解,真正应用电路还是有点差别
上一篇:整流桥模块为什么被烧坏?
下一篇:全波整流和桥式整流的区别
龙腾半导体SGT MOSFET LSGT085R018在智慧农业无