时间:2023-04-15 10:57
人气:
作者:admin
电容感测在很多应用中大展拳脚,从接近度检测和手势识别,到液面感测。无论是哪种应用,电容感测的决定性因素都是根据一个特定的基准来感测传感器电容值变化的能力。根据特定应用和系统要求的不同,你也许需要不同的方法来测量这个变化。
在这篇博文章,我将介绍2个特定的架构类型—开关电容器电路和电感器-电容器LC谐振槽路—这是当前一种用于电容感测的电路。
开关电容器电路
图1显示的是针对电容感测的经简化电路,它以电荷转移为基础;电路中的开关执行采样保持运行。在采样之间,传感器电感器上的电荷的变化会导致输出电压的变化,然后,通过测量电压的变化量可以确定电容值的变化。

图1:支持采样保持的经简化开关电容器电路的电路原理图
要对传感器上的电荷进行采样,通过闭合开关S1,并且打开开关S2和S3,使传感器电容器,CS,充满电。一旦CS被充满,S1和S3将打开,而S2将闭合。这就使得传感器电容器上累积的电荷被直接传输到保持电容器,CH中。一旦CH被充满,S1和S2将打开,而S3将闭合。这就强制地将传感器电容器的放电(为下一次采样做准备)与输出电压电势的缓冲(由CH保持稳定)隔离开来。
这是一款广泛用于电容感测的架构,其原因在于这个架构由开关操作,所以其采样状态和保持状态全都是去耦合的。然而,这个技术也存在一些缺点,那就是它更容易受到噪声的影响。由于这个传感器具有宽频带特点,来自于外部干扰源的噪声—即使这个干扰源的运行频率不同于工作频率—仍然会出现问题。你也许需要用于滤波的外部电路,而这将会增加系统的复杂程度,并且在滤波器引入明显的寄生电容时,这有可能降低灵敏度。然而,如果系统并未暴露在宽频带噪声中,这个架构也许就足够用了。
LC谐振槽路
图2中显示的LC谐振器是电容感测中使用的另外一个传感器架构。方程式1确定了LC谐振槽路的振荡频率。

图2:简单LC谐振槽路的电路原理图

(1)
请看一看方程式1,很明显,振荡频率只取决于谐振槽路的总电感和总电容值。因此,如果电容感测的目的在于测量电容值的变化,那么谐振槽路的总电感是固定的,而谐振器的电容组件形成了传感器。由于电容值会随着传感器对目标的响应而发生变化,所以振荡频率将会改变。然后,谐振回路频率的变化成为你的测量值,以确定测得的电容值变化。

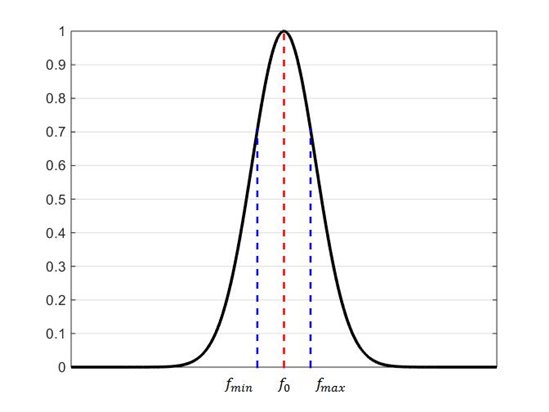
图3:LC谐振器特性曲线
虽然LC谐振槽路的架构很简单,不过,这个电路所具有的几个主要优势使其成为电容感测领域内的一个相对新型的方法。首先,由于其内在的窄带特点(如图3中所示),一个LC谐振器提供出色的电磁干扰 (EMI) 抗扰性。此外,如果在任何已知的频率上的确存在噪声源,有可能在不使用外部滤波器的情况下,通过移动传感器的运行频率来过滤掉这些噪声源。这将有助于增加系统的灵敏度(如果应用需要高灵敏度的话),并且减少其复杂程度。
审核编辑:郭婷
上一篇:高清音频正在改变着我们的收听方式
下一篇:整流桥使用注意事项
龙腾半导体SGT MOSFET LSGT085R018在智慧农业无