时间:2023-04-15 11:37
人气:
作者:admin
整流桥是将交流电压转换成直流电压的一种器件,一般控制器的电流都会从该整流桥上流过,所以我认为对于整流桥需要注意的问题有:
整流桥上的电压要小于器件的最大可承受电压;
流过整流桥的电流不能超过器件规定的最大电流;
整流桥晶圆的温度不能超过器件的最高结温限制值;
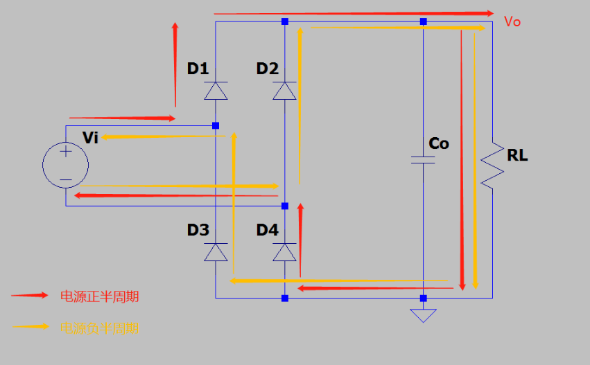
整流桥属于半导体器件,半导通器件的失效原因一般是过压、过流和过温,而整流电路示意图如下:

整流桥的功能是将交流电变成直流电,上图中的Vi即交流电压,在Vi的正半周期,整流桥内部的二极管D1、D4导通,其上有电流通过。 二极管D2、D3截止,其上将承受反向电压,该反向电压值约为输出电压Vo。
在Vi的负半周期,整流桥内部的二极管D2、D3导通,其上有电流通过。 二极管D1、D4截止,其上将承受反向电压,该反向电压值约为输出电压Vo。
所以,整流桥的最大可承受电压必须大于Vo。
对上图所示电路,输入电流及输入电压的关系如下图,蓝色的为电压,绿色的为电流,由于电容Co的原因,电流波形为脉动波形而不是正弦波。

并且从电流波形图中可以看到,在电源接通时刻有较大的冲击电流。 所以,如果输出电容Co较大或输入电压较大的话,一般会在整流桥前面串一个限流器件,如NTC、PTC或阻值固定的功率电阻。 如果负载不大的话可以用NTC,但如果功率大的话用PTC或功率电阻在并联一个继电器,这样可以减小冲击电流的大小。
由于二极管正向导通时存在一个大小为VF的前向电压,所以流过电流就会产生损耗,从而引起器件发热。 而半导通器件在高温下性能会变化,如果超过最高结温Tj,器件就很可能会损坏。
所以在使用时需关注器件的温升,必要时需要装散热器。
上一篇:电容感测:你应该选择哪个架构
龙腾半导体SGT MOSFET LSGT085R018在智慧农业无