时间:2023-04-06 10:51
人气:
作者:admin

来考考你,这个是干嘛用的
对喽,是运放跟随!

这个呢?是同相比例运放器,后面是钳位二极管来锁死
先不管具体的原理,里面用的就是我们的LMC6482.
LMC6482-TI轨到轨运算,我之前也写过一篇,但是理解的不深刻,这里重新写一下。

6482是有两个运放在里面的,6484是4运放芯片

这没啥说的,绘制dPCB的时候注意
我们可以一次就用一个运放单元。

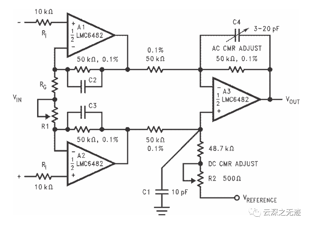
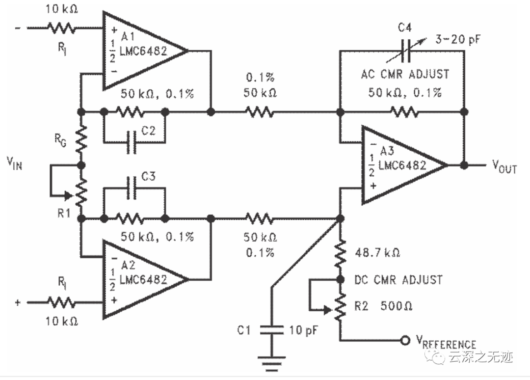
我们也可以使用三个运放搭建一个仪放,这个是官方给的

电源轨比较宽,而且还是轨到轨

RTR优点就是提高整个采集的动态范围

看差分输入是输入的要求,输出是下一级采集或者下一级运放的输入

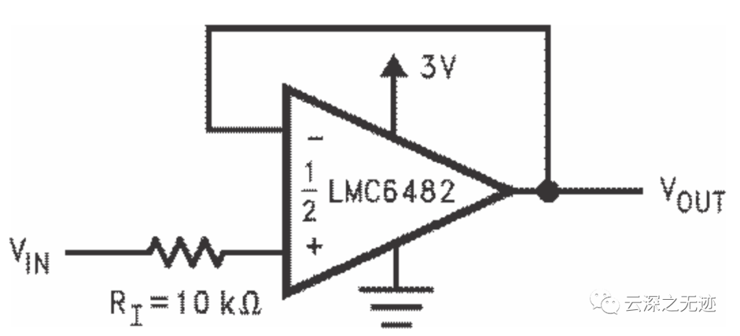
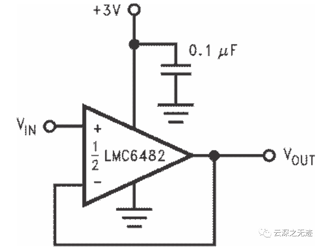
3V电源下,电流最大为20mA,需要加Ri来限制,典型跟随器
LMC6482 的输出电阻大约为:当 VS = 3V 时,拉电流下为 180Ω,灌电流下为 130Ω;当 Vs = 5V 时,拉电流下为 110Ω,灌电流下为 80Ω。
使用计算的输出电阻,最大输出电压摆幅可以作为负载的函数进行估算。

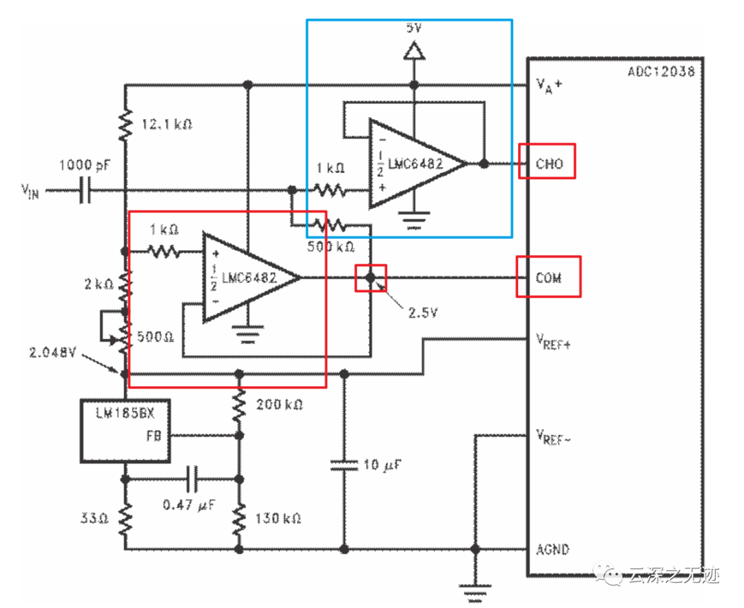
通过使用 LMC6482 来缓冲 ADC12038 可实现低功耗、单电源数据采集系统解决方案。LMC6482 能够使用整个电源电压范围,因此无需降低输入信号来满足有限的共模电压范围。
82dB 的 LMC4282 CMRR 将 12 位数据采集系统的积分线性保持在 ±0.325LSB。其他轨到轨输入放大器的 CMRR 仅50dB,会将数据采集系统的精度降至仅为 8 位。
这个运放真老,这个采集芯片真难找。
LMC6482 具有仪表电路设计所需的高输入阻抗、高共模范围和高 CMRR。采用 LMC6482 进行仪表电路设计,可以比大多数仪表放大器抑制更大范围的共模信号。
因此,采用 LMC6482 进行仪表电路设计是嘈杂或工业环境下的绝佳选择。可以使用便宜的这个芯片构建仪表放大器。

低功耗三级放大器
低阻值电位器与 Rg 串联使用,用于设置三级运算放大器仪表电路的差分增益。
之所以采用这种组合,而未使用高阻值电位器,是为了提高增益修整精度并减少因振动导致的误差。

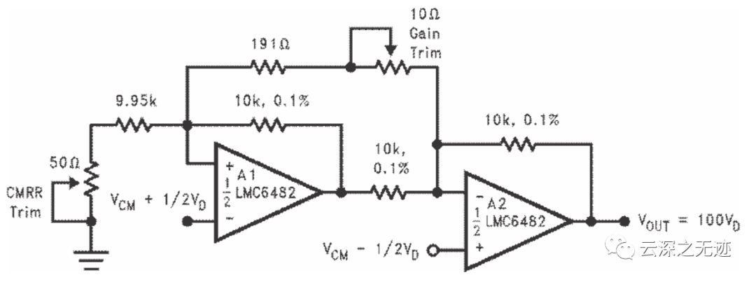
两级运算放大器仪表放大器专为增益值 100 设计,可针对失调电压、CMRR 和增益进行低灵敏度修整。
低成本和低功耗是这款两级运算放大器电路的主要优势。
对于频率更高且共模范围更大的应用, 三级运算放大器仪表放大器则是绝佳选择。

3V单电源缓冲

为了降低输出失稳的风险,驱动容性负载时,请在输出端使用电阻式隔离

电路使用单电源对以地为中心的正弦波进行半波整流。如果输入电压超过电源电压,则 RI 会限制由此流入放大器的电流。

这个是全波整流


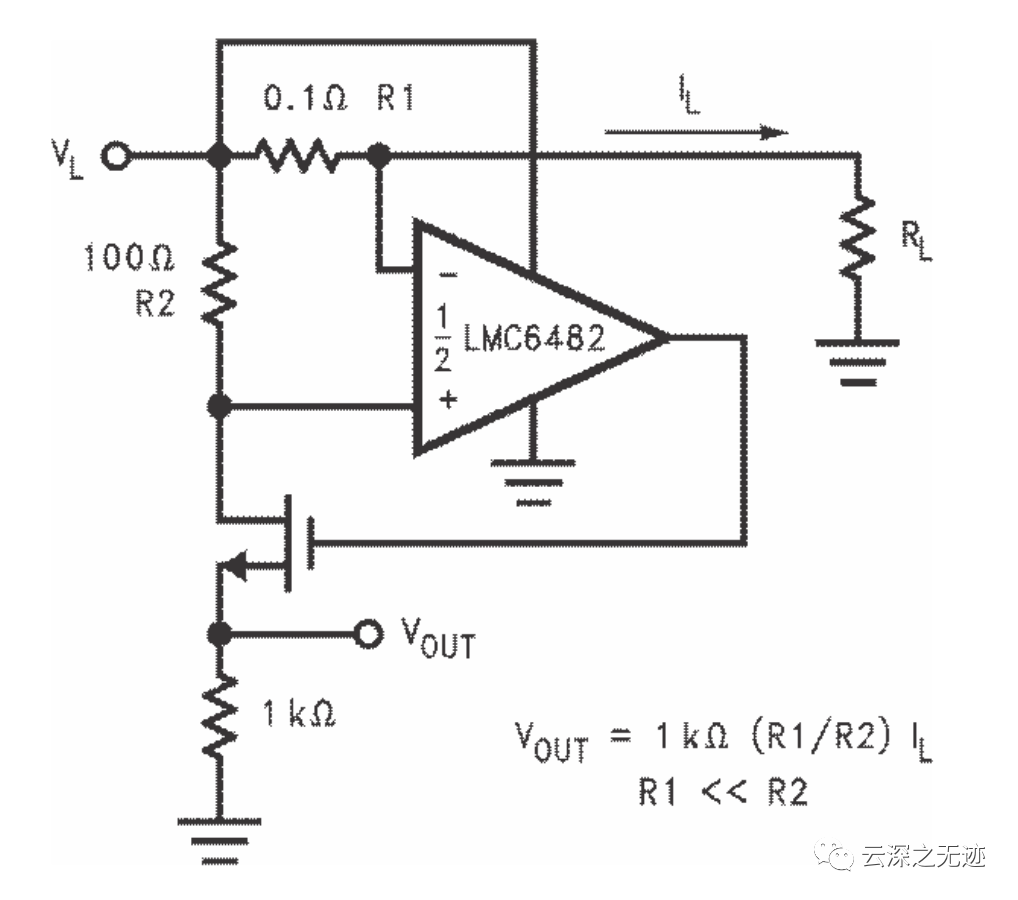
合规电流源

正电源电流检测

具备轨至轨峰值捕捉范围的低电压峰值检测器

RTR采样保持,ADC里面使用


轨至轨单电源低通滤波器
直接搞个LM386其实也可以,就是性能不好罢了。
审核编辑:刘清
龙腾半导体SGT MOSFET LSGT085R018在智慧农业无