时间:2023-04-06 10:49
人气:
作者:admin

来考考你,这个是干嘛用的
对喽,是运放跟随!

这个呢?是同相比例运放器,后面是钳位二极管来锁死
先不管具体的原理,里面用的就是我们的LMC6482.
LMC6482-TI轨到轨运算,我之前也写过一篇,但是理解的不深刻,这里重新写一下。

6482是有两个运放在里面的,6484是4运放芯片

这没啥说的,绘制dPCB的时候注意
我们可以一次就用一个运放单元。

我们也可以使用三个运放搭建一个仪放,这个是官方给的

电源轨比较宽,而且还是轨到轨

RTR优点就是提高整个采集的动态范围

看差分输入是输入的要求,输出是下一级采集或者下一级运放的输入

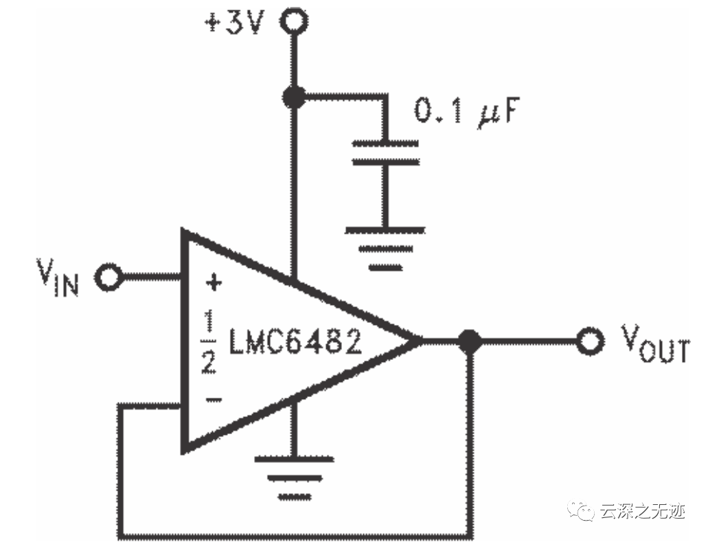
3V电源下,电流最大为20mA,需要加Ri来限制,典型跟随器
LMC6482 的输出电阻大约为:当 VS = 3V 时,拉电流下为 180Ω,灌电流下为 130Ω;当 Vs = 5V 时,拉电流下为 110Ω,灌电流下为 80Ω。使用计算的输出电阻,最大输出电压摆幅可以作为负载的函数进行估算。

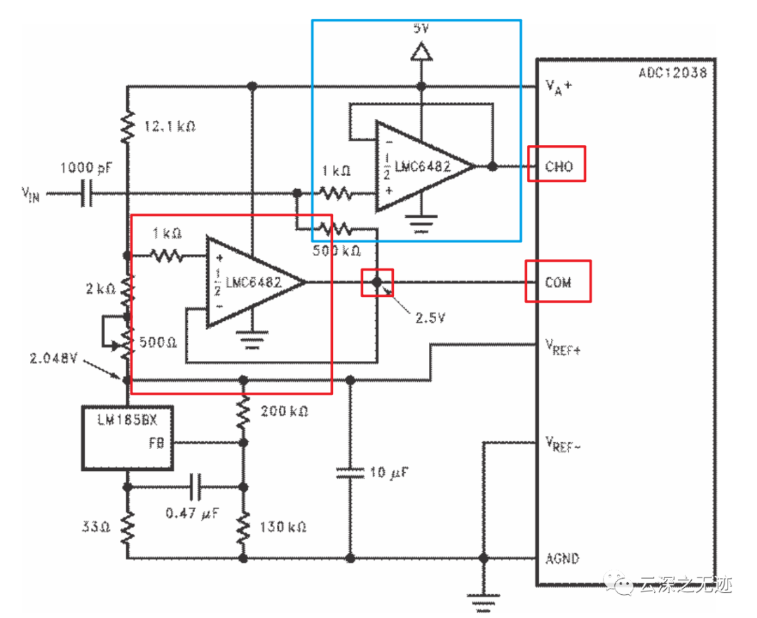
通过使用 LMC6482 来缓冲 ADC12038 可实现低功耗、单电源数据采集系统解决方案。LMC6482 能够使用整个电源电压范围,因此无需降低输入信号来满足有限的共模电压范围。82dB 的 LMC4282 CMRR 将 12 位数据采集系统的积分线性保持在 ±0.325LSB。其他轨到轨输入放大器的 CMRR 仅50dB,会将数据采集系统的精度降至仅为 8 位。
这个运放真老,这个采集芯片真难找。
LMC6482 具有仪表电路设计所需的高输入阻抗、高共模范围和高 CMRR。采用 LMC6482 进行仪表电路设计,可以比大多数仪表放大器抑制更大范围的共模信号。因此,采用 LMC6482 进行仪表电路设计是嘈杂或工业环境下的绝佳选择。可以使用便宜的这个芯片构建仪表放大器。

低功耗三级放大器
低阻值电位器与 Rg 串联使用,用于设置三级运算放大器仪表电路的差分增益。之所以采用这种组合,而未使用高阻值电位器,是为了提高增益修整精度并减少因振动导致的误差。

两级运算放大器仪表放大器专为增益值 100 设计,可针对失调电压、CMRR 和增益进行低灵敏度修整。低成本和低功耗是这款两级运算放大器电路的主要优势。 对于频率更高且共模范围更大的应用, 三级运算放大器仪表放大器则是绝佳选择。

3V单电源缓冲

为了降低输出失稳的风险,驱动容性负载时,请在输出端使用电阻式隔离

电路使用单电源对以地为中心的正弦波进行半波整流。如果输入电压超过电源电压,则 RI 会限制由此流入放大器的电流。

这个是全波整流


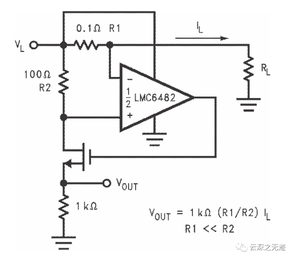
合规电流源

正电源电流检测

具备轨至轨峰值捕捉范围的低电压峰值检测器

RTR采样保持,ADC里面使用


轨至轨单电源低通滤波器
直接搞个LM386其实也可以,就是性能不好罢了。
审核编辑:汤梓红
龙腾半导体SGT MOSFET LSGT085R018在智慧农业无