时间:2023-03-21 11:02
人气:
作者:admin
MAX1864为低成本、多输出转换器,由开关降压电路和两个正线性稳压器组成。虽然该IC的基本应用电路提供低成本、多输出电源,但需要更低噪声的应用可以从本应用笔记中受益。本应用笔记详细介绍了MAX1864辅助线性稳压器的降噪设计和实现。

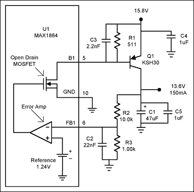
图1.基本的MAX1864辅助线性稳压器。
图1所示为MAX1864提供的两个基本线性稳压器电路之一。在本电路中,误差放大器后接漏极开路MOSFET驱动外部PNP晶体管Q1。它与其他外部元件一起构成一个线性稳压器,在最大 2V 电压下提供高达 30A 的输出电流。由于主降压电路可能有200kHz的开关活动,因此高增益线性稳压器电路可以放大公共接地层上的开关噪声。这些噪声尖峰被放大并发送到输出晶体管,在那里它们被进一步放大。当这些噪声尖峰通过Q1的基极传导时,这会将电荷传输到输出电容。在空载时,这可能导致输出上升到输出电压设定点以上。在输出电容上也可以看到开关噪声;较大的输出电容可以降低噪声,但由于成本和电路板空间较大,增加电容可能是不可接受的。

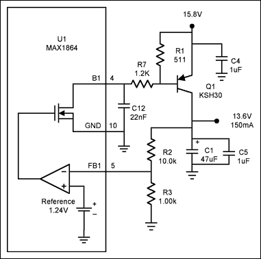
图2.增加R7和C12可降低开关噪声。
图1显示了Q3基极上的电容C1,这降低了误差放大器放大的噪声。由于基极阻抗低,滚降频率相当高。在这种情况下,发射极电流为0.150A时,发射极电阻为:

当Re为0.167Ω且最小Beta为15时,基极反射的最差情况阻抗为2.5Ω(Beta * Re)。当C3在2.2nF时,该滤波器开始在29MHz时滚降。这不是应用滤波器的有效位置,因为此时阻抗太低。图2中的电路通过放置一个1.2k电阻与Q1的基极串联以提高阻抗来解决这个问题。然后,随着C12的加入,可以形成更具成本效益的过滤器。现在,由于C12看到的阻抗为1.2k,因此C22的滚降(Frol)为12nF为:

显然,与图6所示电路相比,200kHz滚降可更好地滤除1kHz开关噪声。必须选择R7,使其不限制Q1基极驱动电流。该电路的R7为1.2k,可为Q12提供最大6.1mA的基极驱动电流。功耗也可能是R7中的一个问题。在这种情况下,R7的最大功率为200mW (1.2k * 12.6mA²)。这假设R15两端最大可以有1.15V (8.0V - 7.7V)。当Q1的最小Beta值为15时,电路可提供最小190mA的输出电流。在需要较低输出电压且输入电压较低的应用中,必须减小R7,以允许指定输出电流所需的最小基极驱动。这可能需要更大的C12电容来实现与图2相同的滤波。
为了确定C12和R7滚降的频率,需要知道输出电容C1的最差等效串联电阻(ESR)。然后设置R7/C12的滚降,以消除输出电容ESR产生的零点。例如,如果C1的最低ESR为0.6Ω,则在以下位置引入零:

然后,通过将Frol设置为Fzer等于Fzer,如果R7被选择为1.2k,则可以发现C12为22nF。换句话说:

需要注意的是,图1中的电路还有一个极点,用于消除输出电容中的ESR零点。该极点由R2、R3和电容C2并联组合而成。不幸的是,这对过滤芯片内部产生的开关噪声几乎没有作用。图12中的C2具有双重作用,既可以消除ESR零点,又可以滤除芯片输出端内部产生的噪声。

图3.图1所示电路的噪声拾取。
图3显示了开关降压器运行时产生的200kHz噪声,并使用图1中的电路。该输出噪声很大程度上取决于切换台上的负载。从图3可以看出,当降压电路产生噪声时,C1上的线性输出被驱动到56mV峰值,然后50mA的负载电流对输出放电。图4显示,在高增益线性稳压器电路之后放置一个滤波器可显著降低输出噪声至7.3mV峰峰值。另一个好处是,通过Q1注入的电荷更少,因此全负载到空载调节也大大提高。

图4.在与图3相同的条件下,图2电路的输出噪声比图1中的电路低得多。
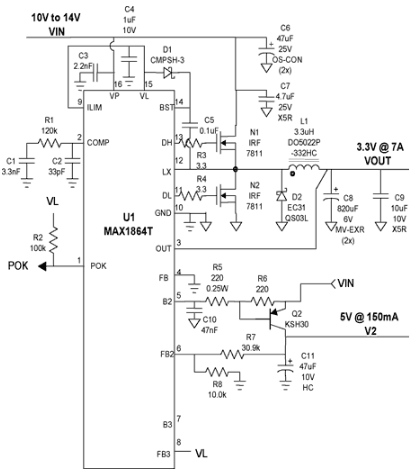
MAX1864为多功能集成电路,可提供高性价比的多路输出转换器。使用MAX1864的实际应用电路如图5所示。在该双输出电路中,降压稳压器在 3A 时产生 3.7V 输出,而辅助稳压器在 5.0A 时产生 15V 输出。即使Q7上的2V压降会产生损耗,图5所示电路的总效率也为89%。

图5.MAX1864双路输出电路采用降噪功能。
表 1.图5所示电路数据
| Vin | Iin | Vout | Iout | V2 | I2 | 效率 (%) |
| 12.012 | 0.047 | 3.3220 | 0 | 5.0846 | 0 | — |
| 9.989 | 2.670 | 3.3262 | 7.007 | 5.0722 | 0.1505 | 0.902 |
| 12.008 | 2.259 | 3.3272 | 7.007 | 5.0743 | 0.1505 | 0.887 |
| 14.004 | 1.969 | 3.3276 | 7.007 | 5.0777 | 0.1505 | 0.873 |
表1显示了该电路的表格数据。(表 2是零件清单)需要注意的是,MAX1864电路在引脚7和8上增加了一个正向辅助稳压器。除MAX1865的特性外,MAX1864还具有额外的正负增益模块,能够产生五路输出电源。MAX1964和MAX1965增加了上电排序和跟踪功能。MAX8513和MAX8514也可以受益于本文介绍的降噪技术。MAX1865、MAX1965和MAX8514均具有负输出稳压器,虽然这里不介绍,但PNP晶体管可以用等效的NPN晶体管代替,以实现相同的降噪技术。这些输出噪声更低的多输出电源对工程师来说具有更大的价值。
表 2.10V 至 14V 输入 3.3V/7A,5V/0.15A 输出
| 指定 | 数量 | 描述 |
| C1 | 1 | 3.3nF陶瓷电容器 (0805) |
| C2 | 1 | 33pF陶瓷电容器 (0805) |
| C3 | 1 | 2.2nF陶瓷电容器 (0805) |
| C4 | 1 |
1μF 10V X7R 陶瓷电容器 (0805) 太阳裕电 LMK212BJ105MG |
| C5 | 1 | 0.1μF 陶瓷电容器 (0805) |
| C6 | 2 |
47μF 25V 有机半导体电容 三洋 25SC47M |
| C7 | 1 |
4.7μF 25V X5R 陶瓷电容器 (1210) 太阳裕电 TMK325BJ475MN |
| C8 | 2 |
820μF 6V 铝电解帽 三洋 6MV820EXR |
| C9 | 1 |
10μF 10V X5R 陶瓷电容器 (1210) 太阳裕电 LMK325BJ106MN |
| C10 | 1 | 47nF 陶瓷电容器 (0805) |
| C11 | 1 |
47μF 10V 铝电解帽 三洋 10MV47HC |
| D1 | 1 |
100mA 30V 肖特基二极管 (SOT-23) 中央半导体 CMPSH-3 |
| D2 | 1 | 3A 30V 肖特基二极管 日本 EC31QS03L |
| L1 | 1 |
3.3μH 15A 功率电感器 线艺 DO5022P-332HC |
| N1, N2 | 1 |
12mΩ N 沟道场效应管 (SO-8) 国际整流器 IRF7811 |
| Q2 | 1 |
1A 40V PNP 晶体管 (D-PAK) Fairchild KSH30 |
| R1 | 1 | 120kΩ 5% 电阻 (0805) |
| R2 | 1 | 100kΩ 5% 电阻 (0805) |
| R3, R4 | 2 | 3.3Ω 5% 电阻 (0805) |
| R5 | 1 | 220Ω 0.25W 5% 电阻 (1210) |
| R6 | 1 | 220Ω 5% 电阻 (0805) |
| R7 | 1 | 30.9kΩ 1% 电阻 (0805) |
| R8 | 1 | 10.0kΩ 1% 电阻 (0805) |
| U1 | 1 | 最大1864TEEE (16-QSOP) |
审核编辑:Gt
下一篇:单电源运放电路的偏置方法
龙腾半导体SGT MOSFET LSGT085R018在智慧农业无