时间:2023-03-10 15:33
人气:
作者:admin
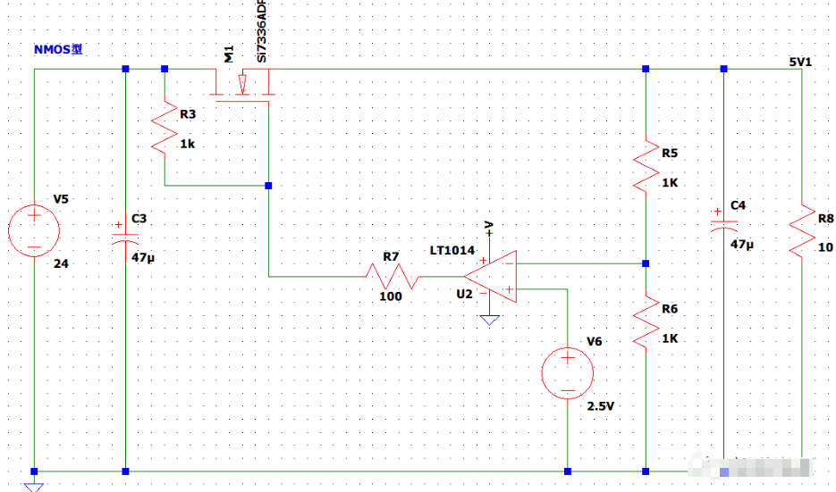
NMOS型和PMOS型的稳压电路如下图所示:


两种电路的设计参数基本一致,区别仅在于:
PMOS、NMOS管的不同;
LT1014采样管脚的正负不同,这是因为两种管子所需要的的驱动电压相反的缘故;
两种电路相比较,主要有以下区别:
NMOS管的Rds.on要小于PMOS管的Rds.on;
NMOS型稳压电路所需的输入输出压差小于PMOS型的输入输出压差;
下面仿真对比一下两种电路的最小压差:
a. 输入输出最小压差比较;

在5V、5.1V、5.2V这三个输入电压下,NMOS的输出电压情况好于PMOS,这主要是跟MOS管的Rds.on有关系,选型的时候尽量取Rds.on小的管子;
通常PMOS、NMOS管选型时,NMOS管的Rds.on做的比PMOS管要小,需要根据实际应用实际产品选型满足设计要求、温升、成本的管子,也是折中的一个过程。
串联稳压电路除了用运放的方式来实现,也可以用TL431来实现,或者78、79系列的稳压管,或者稳压芯片,选择非常多。
龙腾半导体SGT MOSFET LSGT085R018在智慧农业无