时间:2023-03-10 15:32
人气:
作者:admin
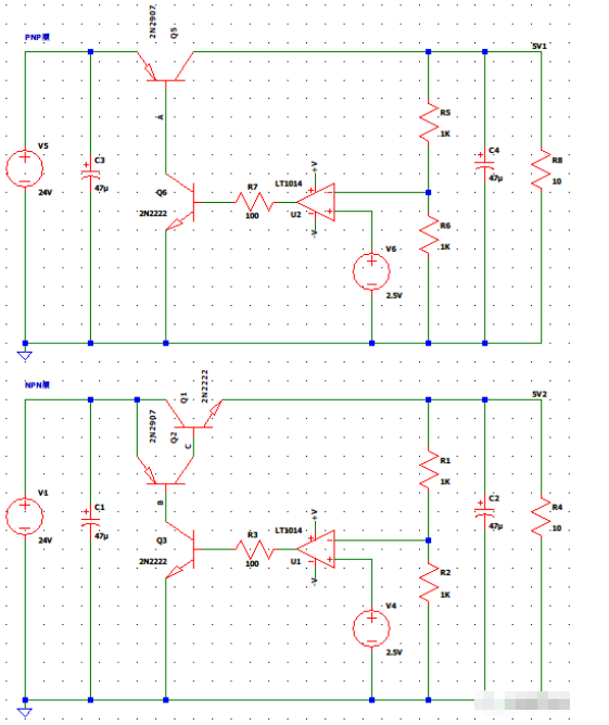
在上一篇文章的基础上,进行修改,得到了下面这个电路,称之为NPN型的串联稳压电路。

电路中放置了一个2N2907的PNP三极管,用于给2N2222提供一个基极大于发射极的电压,使得Q1可以有效导通,输出5V电压。
与NPN串联稳压电路相对的是PNP型的串联稳压电路,如下图所示:

因PNP三极管适合于高端驱动,基极/发射极驱动电压小于零,与NPN型的电路相比,可以省掉一个三极管。
比较一下这两种电路的特点:
01.输出负载变化时的三极管驱动电流对比
比较图中A、B、C三点的电流

a.输出电阻1Ω,输出电流5A
A点电流为279.41853mAB点电流为2.0197525mAC点电流为-296.34172mA
b.输出电阻10Ω,输出电流0.5A
A点电流为4.2979089mAB点电流为18.002505µAC点电流为-5.075119mA比较以上的测试数据,NPN型串联稳压电路所需的三极管驱动电流比PNP型的要大。
02.输出负载变化时的三极管损耗对比
NPN型的驱动电流要大一些,那是不是能说明三极管的损耗会大呢,不一定,下面来比较一下。
a.输出电阻1Ω,输出电流5A
PNP型Q5的损耗为96.386919WNPN型:Q1的损耗为90.869883W,Q2的损耗为4.1792578W,总损耗95.04914W
b.输出电阻10Ω,输出电流0.5A
PNP型Q5的损耗为9.5516952WNPN型:Q1的损耗为9.456057W,Q2的损耗为91.438692mW,总损耗9.5474957W从上面的数据可以看出,输出电流0.5A的时候,功耗差不多;输出电流5A的时候,NPN型三极管的总损耗与PNP型三极管的损耗相差较明显;找一下它们的规格书,看看管压降的区别。
NXP的2N2907管压降:

NXP的2N2222管压降:

看了一下,两个管子的数据是差不多的,没有找到电流与管压降的曲线,暂时还不能确定是输出电流过大的原因,还是因为模型的缘故,后续多找几个三极管比较一下。
02.最小输入电压启动
下面为测试的数据,在输入电压5V、6V、7V、8V时,输出电压的情况

比较两组数据,PNP型的输出电压情况要好于NPN型。
通常情况下,NPN型的输入电压至少要大于输出电压0.9V-1.5V之间,而PNP型的输入电压只需要大于输出电压100mV-700mV之间。
下面针对输入电压大于输出电压100mV-700mV测试一组数据:

PNP型的数据要明显好于NPN型
总结:
小电流输出时,两种电路的三极管损耗相差不多,大电流时PNP型的要大于NPN型,不过在实际使用时,应该也不会用线性稳压电路走大电流,毕竟线性稳压电路的效率不高;
PNP型需要稍微大于输出电压,就可以得到稳定的输出电压,而NPN型则不能;
NPN型要比PNP型多一个元器件,但通常PNP型的价格要比NPN型的高一点,具体怎么选择看每个人的具体需求了;
上一篇:定向耦合器的作用
龙腾半导体SGT MOSFET LSGT085R018在智慧农业无