全球最实用的IT互联网站!
人工智能P2P分享搜索全网发布信息网站地图标签大全
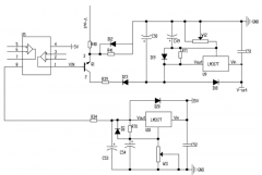
过功率保护简述
阅读全文2022-08-26
如何将PCF8591 ADC模块与Raspberry Pi连接
功率放大器在脉冲波形下污泥脱水特性及参数优
PY32F030芯片解密PY32F003单片机功能概述
阅读全文2022-08-24
python协程之解释async关键字原理
python协程之yield break简析
活动回顾 | 硬件设计与信号仿真项目技巧技术交
python语言之await和yield from的对比
python语言之使用async关键字来定义函数
MS1112模数转换器特点及应用
阅读全文2022-08-23
数字电压表设计教程之LTC2308数据手册解读
慧能泰负载开关HUSB305A产品介绍
德州仪器新型单级转换器助力微型逆变器
IGBT短路失效分析
CPU | 内存 | 硬盘 | 显卡 | 显示器 | 主板 | 电源 | 键鼠 | 网站地图
Copyright © 2025-2035 诺佳网 版权所有 备案号:赣ICP备2025066733号 本站资料均来源互联网收集整理,作品版权归作者所有,如果侵犯了您的版权,请跟我们联系。