时间:2022-08-26 17:32
人气:
作者:admin
过功率保护:除了额定功率之外,还有一个数据,叫“过载保护”,英文叫“OPP”。过载保护指电源的负载持续上升,达到某个点了,电源就自动断电,以免出现过流损坏电源或者电脑的其他部件。OPP值通常是额定功率的1.3倍左右,有些厂商把OPP设得太高,其实是不安全的。
射频电源是一种特殊电源,广泛应用于等离子行业,相对于普通电源,其具有频率高的特点,一般工作频率均在mhz以上。射频电源的核心是功率放大模块,一些市面上的射频电源在开机输出功率的一瞬间,其输出功率会达到其标定最大输出功率的120%甚至更高,存在极大的安全隐患,对设备内部电路的承受能力以及外接设备的承受能力都是很大的考验,长时间工作在该状态下,容易造成设备损坏。

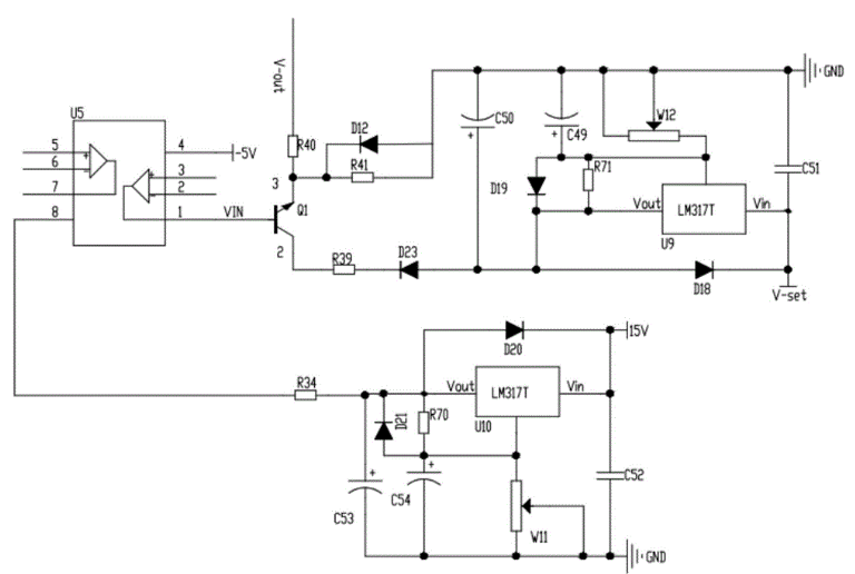
控制模块和功率输出模块,所述控制模块包括指令信号电压控制电路和状态控制信号平稳切换电路;指令信号电压控制电路包括产生指令信号的功率放大三极管。
功率放大三极管的基极电压和集电极电压均为可调电压,通过限制所述功率放大三极管的基极电压和集电极电压来控制其发射极最大输出电压;状态控制信号平稳切换电路利用二极管的单向导通和压降构建输出赋值电路,输出赋值电路连接所述功率放大三极管的基极保证其电压处于时刻输出和控制状态下,且输入信号平稳;功率输出模块包括射频功率元件,功率输出模块接收来自控制模块的指令信号到所述射频功率元件,并对射频功率元件加以直流偏置电压,直流偏置电压为可调电压,通过控制直流偏置电压从而控制射频功率元件最大输出功率。
功率放大三极管的集电极连接有dc-dc可调电源模块,dc-dc可调电源模块连接有可调电位器,通过调节可调电位器的阻值大小改变所述dc-dc可调电源模块为功率放大三极管的集电极提供的电压大小。
功率放大三极管的基极连接有运算放大器,运算放大器连接有dc-dc可调电源模块,所述dc-dc可调电源模块连接有可调电位器,通过调节可调电位器的阻值大小改变所述dc-dc可调电源模块为所述运算放大器的供电电压大小,从而控制所述运算放大器为所述功率放大三极管的基极提供电压的电压大小
审核编辑:汤梓红
龙腾半导体SGT MOSFET LSGT085R018在智慧农业无