全球最实用的IT互联网信息网站!
AI人工智能P2P分享&下载搜索网页发布信息网站地图
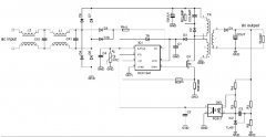
基于FAN501的快速充电解决方案详解
阅读全文2014-10-16
科技团队众筹创业?你必须知晓的几条专家建言
推动可穿戴设备持续火热的三大技术要素
阅读全文2014-10-15
iPhone挡路,Apple Watch前途渺茫
安森美快速充电解决方案详解
阅读全文2014-10-14
可穿戴福音:超低功耗液晶与可弯曲电池
苹果A8处理器将开创20纳米制程“新纪元”
触控技术搭把手,窄边手机需求旺
阅读全文2014-10-13
主流零售商say no,Apple pay行路难?
该如何抓住可穿戴设备市场痛点
阅读全文2014-10-11
苹果2023年9月新品发布什么
华为明年或将推出鸿蒙PC版 想象一下或在
全国多地华为门店抢购Mate60 华为Mate60价格
iphone15最新官方消息颜色 iphone15pro颜色
CPU | 内存 | 硬盘 | 显卡 | 显示器 | 主板 | 电源 | 键鼠 | 网站地图
Copyright © 2025-2035 诺佳网 版权所有 备案号:赣ICP备2025066733号 本站资料均来源互联网收集整理,作品版权归作者所有,如果侵犯了您的版权,请跟我们联系。