时间:2023-07-20 15:26
人气:
作者:admin
欠压保护和失压保护的区别
欠压保护(Under-voltage Protection)和失压保护(Voltage Loss Protection)是电力系统中两个不同的概念,它们的主要区别如下:
1. 定义:欠压保护指的是在电力系统中,当电压下降到低于设定的合理工作范围时,保护设备将触发并采取相应的措施,以避免设备受损或故障。失压保护是指在电力系统中,当电源的电压严重下降或完全消失时,保护设备将隔离或切断电源,以保护设备和系统的安全运行。
2. 触发条件:欠压保护通常在电压下降到预设的阈值以下时触发,这个阈值是根据设备和系统的工作要求和标准来确定。而失压保护则在电源电压下降到一定程度或完全消失时触发。
3. 目的:欠压保护的主要目的是保护设备免受电压过低造成的损害,以确保设备的正常运行。失压保护的主要目的是保护设备免受电源电压丧失导致的异常工作或系统崩溃。
4. 反应措施:欠压保护触发后,可以采取一系列措施,如警告设备操作员、发送警报通知、自动切换备用电源等,以保护设备和系统的安全运行。失压保护触发后,其最常见的反应措施是切断电源,以避免设备继续运行或受到更大的损害。
综上所述,欠压保护和失压保护在电力系统中具有不同的含义和应用。欠压保护旨在保护设备免受电压下降造成的损害,而失压保护旨在保护设备免受电源电压丧失所导致的异常工作或系统崩溃。它们在触发条件、目的和反应措施等方面存在差异。欠压保护电路设计作用
欠压保护是指用电器在输入电压达不到工作电压时,会切断输入电压,有效保护用电器不因低电压而反复起动导致损坏。当输入电压正常后,用电器自动恢复正常工作。
由于短路故障等原因,线路电压会在短时间内出现大幅度降低甚至消失的现象。它会给线路和电器设备带来损伤。例如:使电动机疲倒、堵转,从而产生数倍于额定电流的过电流,烧坏电动机;当电压恢复时,大量电动机的自起动又会使电动机的电压大幅度下降,造成危害。
引起电动机疲倒的电压称为临界电压 。当线路电压降低到临界电压时,保护电器的动作,称为欠电压保护,其任务主要是防止设备因过载而烧毁。当本路电压 低于临界电压保护电器才动作的称为失压保护,其主要任务是防止电动机自起动。
欠压保护是什么原因
欠压保护是一种保护措施,用于防止电力系统中的电压下降到不合理或危险的水平。以下是一些可能导致欠压情况的常见原因:
过载或短路:当电力系统中的负载过大或发生短路故障时,电流会增加,导致电压降低。这可能是由于电力设备的故障、电缆或继电器的过载、电流过载等原因引起的。
电网故障:当电网发生事故或故障时,如发电机故障、变压器故障、输电线路故障等,会导致电压下降。这可能是由于电力网络供应中断、电力传输系统故障、电力设备损坏等引起的。
长距离输电损耗:在长距离输电中,电力在输电线路上会发生一定的电阻损耗,导致电压下降。尤其是在负载远离电源的情况下,电压下降会更加明显。
电力系统调整和切换:在电力系统调整、切换或转移负载至备用电源时,可能会导致瞬时电压下降。这是因为在切换过程中,供电源的稳定性可能会受到影响。
高频设备干扰:一些高频设备,如变频器、电弧炉、工业电炉等,可能会引入电力系统中的高频噪声,导致电压下降。
欠压保护的目的是通过监测电压水平并在下降到一定阈值时触发保护装置,采取相应的措施来保护设备并确保电力系统的正常运行。预防这些欠压情况并采取相应的保护措施,可以降低设备故障、电网崩溃以及其他不良后果的风险。
欠压保护电路设计分析
下列是原理图,标注有宽电压输入经过电容共模电感,TVS管。这是常见的输入电源处理,当然也会有防反接保护,D9的作用是保证MOS管GS电压不会太高,一般最高25伏左右,临界导通电压4伏,也就是说9.1V肯定处于饱和导通状态。

一、当电压由零伏上升时到达12V左右,Q2导通,D9导通导致Q5导通电源打开了,当电压一直上升,Q2和D9状态不变,然而当D6随着电压上升,导通电流达到Q4饱和电流,Q5的导通偏置电压拉低,MOS管关闭。电源没有输出。
二、当电压又恢复到12V到60伏。Q2正常导通,Q4截止。MOS正常导通。当然要注意R17,R18电阻的功率。行为输入电压升高他的功率也会增加。
在保护电压的临界点附近,会出现保护和正常工作的反复振荡。
比如保护电压是12V,当电压上升到12V时,保护电路开启输出,这里由于负载的增加,12V电压稍有一点电压的跌落,可能就几十mV的跌落,保护电路又关闭输出。
从而在临界点附近就出现了关闭/开启的快速振荡,可能造成设备的损坏。
为了解决这个问题,我们需要设计一个具有迟滞效应的保护电路。
可以用迟滞比较器来实现,迟滞比较器可以通过比较器的输出正反馈实现,比如比较器的比较基准电压是2.5V,滞回范围是0.5V。
则当输入电压从0V上升到2.5V时,比较器输出低,比较基准电平下降为2.25V。
此时,输入电压稍有跌落,只要不低于2.25V,就不会再输出高.
当输入电压从高电平下降到2.5V,比较器输出高,比较基准电平上升为2.75V.
此时,输入电压稍有上升,只要不高于2.75V,就不会再输出低.
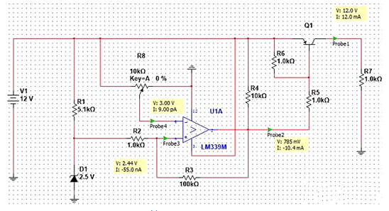
根据上面的分析,利用迟滞比较器设计以下的欠压保护电路:

D1是2.5V稳压二极管,可以用高精度的TL431替换.
U1A是运放LM339,输出高时为开漏,所以输出通过R4上拉至电源,
R3是正反馈电阻,用于实现迟滞效果.
可调电阻R8用来调节保护电压,如果12V的保护电压,可以将可调电阻的比例设置为20%左右.
Q1的用来做开关控制用的PNP三极管,如果负载电流大,可以用PMOS替换.
如果我们把可调电阻的比例设到20%,比较基准电压为2.5/20%=12.5V
根据电压叠加原理,当比较器输出低时,2.5V稳压值在同相端的分压为,2.47V.
对应电源电压为2.47/20%=12.35V.
当比较器输出高时,电源电压为12V,同相端的电压大概为2.585V.
对应电源电压为12.9V.
也就是当电源电压从0V上升,到12.9V以上时,Q1导通,电源打开,负载开始工作.当电源电压从12.9V以上,下降到12.35V以下时,Q1截止,电源关闭,负载结束工作.
所以该电路的滞回范围为12.9-12.35=0.55V.
编辑:黄飞