时间:2023-08-23 14:28
人气:
作者:admin
电源是什么?
电源是将来自能量源(如供电网)的电流转换为负载(如电机或电子设备)用电所需电压值的电气设备。
电源主要有两种设计:线性电源和开关电源。
线性电源:线性电源设计利用变压器来降低输入电压,然后对电压整流并转换为直流电压,再进行滤波以改善波形质量。线性电源使用线性稳压器来保持输出电压的恒定。线性稳压器以热量的形式耗散任何多余的能量。
开关电源:开关电源设计是一种较新的方法,它可以解决线性电源设计中存在的许多问题,包括变压器尺寸和电压调节问题。在开关电源设计中,输入电压不再被降低,而是在输入端进行整流和滤波;然后通过斩波器将其转换为高频脉冲序列;在电压到达输出端之前,再次进行滤波和整流。
开关电源的工作原理
长久以来,线性AC / DC电源一直被用于将公用电网的交流电转换为直流电,用于家用电器或照明用电。但大功率应用越来越需要更小的电源。线性电源被降级到特定的工业和医疗用途中,因其低噪声让它在这类应用中仍有用武之地;而开关电源因为体积小、效率高并且能够处理大功率,已经很大程度上替代了线性电源。图1阐明了在开关电源中,交流电(AC)到直流电(DC)的一般转换过程。

图1: 隔离式AC/DC开关电源
输入整流
整流是将交流电压转换为直流电压的过程。输入信号的整流是开关模式AC / DC电源的第一步。
直流电压通常被认为是恒定的直线电压,就像电池提供的电压那样。 但实际上,直流电(DC)被定义为单向电荷流。这意味着直流电压沿同一方向流动,但不一定是恒定的。
正弦波交流电(AC)正弦波是最典型的电压波形,其前半周期为正,后半周期为负。如果负半周期反相或消除,则电流将停止交替,变为直流电。这个转换过程可以通过整流来实现。
利用无源半桥整流器中的二极管,可以消除正弦波的负半部分,从而实现整流(参见图2)。二极管允许电流在波的正半周期通过,并在电流沿相反方向流过时截止电流。

图2: 半桥整流器
正弦波经过整流后将具有较低的平均功率,无法有效为设备供电。另一种更有效的方法是改变负半波的极性,将其变为正波。这种方法称为全波整流,它只需要四个二极管做全桥配置即可(见图3)。不管输入电压的极性如何,这种配置都可以确保稳定的电流方向。

图3: 全桥整流器
相比半桥整流,经过全波整流的波形平均输出电压更高,但仍与电子设备供电所需的恒定直流波形相差甚远。尽管它已经是一个直流波形,但从电压波的形状可以看出,电压变化非常快而且频繁,用这样的直流电为设备供电效率会很低。直流电压的这种周期性变化称为纹波,减少或消除纹波对于实现高效电源至关重要。
减少纹波最简单、最常用的方法是在整流器输出端添加一个大电容,称为储能电容器或平滑滤波器(见图4)。
该电容器在波峰期间存储电压,然后为负载提供电流,直到其电压小于正在上升的整流电压波为止。其产生的波形将更接近所需的形状,也可以认为是没有交流分量的直流电压。这个最终的电压波形就可以为直流设备供电了。

图4: 带平滑滤波器的全桥整流器
无源整流器采用半导体二极管作为非受控开关,这是最简单的交流波整流方法,但并不是最有效的方法。
二极管是相对高效的开关。它们能够以最小功耗快速导通和关断。但它唯一的问题是存在0.5V至1V的正向偏置压降,这会降低效率。
有源整流器采用可控开关代替了二极管,例如MOSFET或BJT晶体管(见图5)。它有两个优势:首先,晶体管整流器没有半导体二极管固有的0.5V至1V压降,因为其电阻可以任意小,因此压降也很小;其次,晶体管是受控开关,这意味着开关频率可以调节,并进而优化。
其缺点是,有源整流器需要更复杂的控制电路才能实现其目标,这需要额外的组件,因此成本更高。

图5: 全桥有源整流器
功率因数校正(PFC)
开关电源设计的第二步是功率因数校正(PFC)。
PFC电路对交流电到直流电的实际转换贡献不大,但它却是大多数商用电源的重要组成部分。

图6: 整流器输出端的电压和电流波形
观察整流器储能电容器的电流波形(请参见图6),会发现充电电流在很短的时间跨度内流经电容器;具体而言,是从电容器输入端电压大于电容器电荷的那一点,到整流信号峰值之间。这会导致电容器中产生一系列短电流尖峰,不仅会对电源造成严重问题,还会影响整个电网。因为这些电流尖峰会注入电网并产生大量谐波。而谐波会产生失真,可能会影响连接到电网的其他电源和设备。
在开关电源设计中,功率因数校正电路的目的就是滤除这些谐波,使之最小化。功率因数校正电路有两种类型:有源和无源。
无源PFC电路由无源低通滤波器组成,这些滤波器会尝试消除高频谐波。但是,仅使用无源PFC,还无法使电源(尤其是在大功率应用中)符合国际谐波噪声规范。必须采用有源功率因数校正。
有源PFC可以改变电流波形的形状,使其跟随电压波形。谐波被转移到更高的频率上,因此更容易被滤除。在这种情况下,最常应用的电路是升压(boost,或step-up)变换器。
隔离:隔离式与非隔离式开关电源
无论是否存在PFC电路,电源变换的最后一步都是将整流后的直流电压降低到适合预期应用的适当幅度。
由于输入的交流波形在输入端进行整流,因此直流电压输出很高:没有PFC时,整流器的输出直流电压将约为320V;存在有源PFC电路时,升压变换器的输出将为400V或更高的稳定直流电压。
对大多数只需要很低电压的应用而言,这两种情况下的高电压都极其危险,而且没必要。表1列出了选择正确的隔离拓扑时应考虑的几个方面,包括变换器和应用。
| 隔离式AC / DC电源 | 非隔离式AC / DC电源 | |
| 拓扑结构 | 反激变换器 | 降压变换器 |
| 安全性 | 电流隔离提高了用户的安全性 | 潜在的漏电流可能会对用户或负载造成重大伤害 |
| 尺寸与效率 | 变压器增加了尺寸和重量 | 只需要一个电感器,因此电路尺寸很小 |
| 效率 | 变压器的铁铜损耗会影响效率 | 8采用单个电感器比采用整个变压器的效率高很多 |
| 复杂性 | 都需要控制电路 | |
表1: 隔离式和非隔离式AC/DC电源
降压方式的选择主要关乎安全性。
电源的输入端连接到交流电力干线,这意味着如果输出端漏电,这种程度的电击会导致人员严重伤害甚至死亡,而且会损坏连接到输出端的任何设备。
将连接电力干线的AC / DC电源输入和输出电路磁隔离可以确保安全。隔离式AC / DC电源中应用最广泛的电路是反激变换器和谐振LLC变换器,因为它们均具有电隔离或磁隔离(请参见图7)。

图7: 反激变换器(左)和LLC谐振变换器(右)
采用变压器意味着信号不能是平坦的直流电压。相反,电压必须变化,因此电流也必须变化,这样才能通过感应耦合将能量从变压器的一侧传递到另一侧。因此,反激变换器和LLC变换器都将输入直流电压“斩波”为方波,然后再通过变压器降压。最后,在输出之前,再次对波形进行整流。
反激变换器主要用于低功率应用,它也是一种隔离式降压-升压变换器,其输出电压可以高于或低于输入电压,具体取决于变压器的初级绕组与次级绕组之间的匝数比。
反激变换器的操作与升压变换器非常相似。
当开关闭合时,初级线圈通过输入进行充电并形成磁场;当开关打开时,初级电感器中的电荷转移到次级绕组,次级绕组向电路中注入电流,从而为负载供电。
反激变换器相对而言较易设计,相比其他变换器需要的组件更少,但它效率不高,因为它强制晶体管任意导通和关断,这种硬切换会造成巨大的损耗(参见图8)。特别是在大功率应用中,这会缩短晶体管寿命,并产生巨大的功耗。因此,反激变换器更适合功率通常最高100W的低功率应用。
谐振LLC变换器则普遍应用于大功率应用。其电路也通过变压器进行磁隔离。LLC变换器基于谐振现象,即当工作频率与滤波器固有频率匹配时,该频率将被放大。在这种情况下,LLC变换器的谐振频率由串联的电感与电容(LC滤波器)定义,同时还受变压器初级电感(L)的附加作用影响,因此被命名为LLC变换器。
LLC谐振变换器是大功率应用的首选,因为它们可以产生零电流开关,也称为软开关(见图8)。当电路中的电流接近零时,它可以导通和关断开关,将晶体管的开关损耗降至最低,从而降低EMI并提高效率。不过,这种性能的提升需要付出一定的代价:设计能够在各种负载条件下实现软开关的LLC谐振变换器非常困难。为此,MPS开发了一种特殊的LLC设计工具,它可以确保变换器在正确的谐振状态下工作,从而实现更佳开关效率。

图8: 硬开关(左)和软开关(右)损耗
前文提到过,AC / DC电源的局限性之一是输入变压器的尺寸和重量。这是因为输入变压器的低工作频率(50Hz)需要较大的电感器和磁芯,才能避免饱和。
在开关电源中,电压的振荡频率明显更高(至少高于20kHz)。这意味着降压变压器可以更小,因为高频信号在线性变压器中产生的磁损耗较小。输入变压器的尺寸变小了,系统就可以小型化,才有可能实现将整个电源都装进手机充电器中,就像我们现在所使用的。
有些直流设备并不需要变压器提供隔离。这在不需要用户直接触摸的设备(例如灯、传感器、IoT等)中很常见,因为对设备参数的任何处理都是在单独的设备(例如手机、平板电脑或计算机)上完成的。
这对设备的重量、尺寸和性能都有很大益处。这些变换器利用高电压降压变换器降低了输出电压水平。其电路可以认为是之前提到的升压变换器的反相电路。在这种情况下,当晶体管开关闭合时,流经电感的电流会在电感两端产生一个电压,它会抵消来自电源的电压,从而降低输出端的电压。当开关打开时,电感释放电流供给负载,在电路与电源断开时保持负载上的电压值。
AC / DC开关电源采用高电压降压变换器,因为充当开关的MOSFET晶体管必须能够承受较大的电压变化(见图9)。当开关闭合时,MOSFET两端的电压接近0V;但当它打开时,在单相应用中,该电压上升至400V,在三相变换器中,该电压上升至800V。这些突然的高电压变化很容易损坏普通晶体管,因此要使用特殊的高电压MOSFET。

图9: 带有源PFC的非隔离式AC/DC开关电源
降压变换器比变压器更易集成,因为它只需要一个电感。其降压效率也更高,正常情况下其效率高达95%。实现这种高效率是因为晶体管和二极管几乎没有开关功耗,唯一的损耗来自电感。
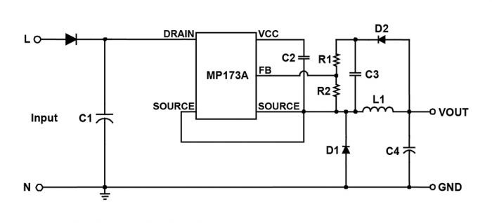
MPS MP17xA系列即为一款非隔离式AC / DC电源输出稳压器。该系列设备可以控制多种不同的变换器拓扑,例如降压、升压、降压-升压或反激。它最高支持700V的电压,因此适用于单相电源。该器件还具有绿色模式选项,在该模式下,开关频率和峰值电流与负载成比例下降,这提高了电源的整体效率。图10显示了MP173A MP173A的典型应用电路,它在其中调节由电感(L1)、二极管(D1)和电容(C4)组成的降压变换器。电阻(R1和R2)构成一个分压器,用于提供反馈电压(FB引脚)以闭合控制环路。

图10: MP173A MP173A典型应用电路
AC/DC开关电源以更小的尺寸提供了更高的性能,因此更受设计师的欢迎。其缺点是电路要复杂很多,而且需要更精确的控制电路和噪声消除滤波器。在这种情况下,MPS仍然提供了简单有效的解决方案,让您的AC / DC电源开发工作更加轻松。
总结
AC / DC开关电源是目前将交流电源转换为直流电源最有效的方法。其电源转换分为三个阶段:
输入整流:输入的市电交流电压通过二极管电桥被转换为直流整流波。在电桥的输出端增加一个电容器可以降低纹波电压。
功率因数校正(PFC):由于整流器中存在非线性电流,因此电流的谐波含量非常大。有两种方法可以解决此问题:一种方法是采用无源PFC,它使用滤波器来抑制谐波影响,但这种方法效率不高;第二种方法称为有源PFC,它使用开关升压变换器,使电流波形跟随输入电压波形。有源PFC是使电源变换器满足当前尺寸与效率标准的唯一方法。
隔离:开关电源可以是隔离的,也可以是非隔离的。当电源的输入和输出未物理连接时,设备处于隔离状态。隔离可以通过变压器实现,变压器将电路的两半部分电气隔离。但变压器只能在电流产生变化时传输电力,因此整流后的直流电压会被斩波为高频方波,然后再传输到次级电路中;随后再次进行整流,并最终传递到输出。
设计开关电源需要考虑方方面面,尤其是安全性、性能、尺寸和重量等。开关电源的控制电路也比线性电源复杂,很多设计人员发现,在电源中采用集成模块有很大帮助。
MPS提供了多种可简化开关电源设计的模块,例如电源变换器、控制器、整流器等。
审核编辑:彭菁
下一篇:断路器,避雷器试验方法有哪些