时间:2021-11-19 14:38
人气:
作者:admin
本文概述
本文是基于思睿达主推CR6348的12W电源适配器方案,它是一款高性能原边检测控制的PWM开关,具有高性价比、高效率、低功耗等特点。接下来,就让小编带着大家了解下这个方案吧!
1
样机介绍
该测试报告是基于一个能适用于宽输入电压范围,输出功率12W,恒压输出的适配器样机,控制IC采用了思睿达主推的CR6348。
CR6348_12V1A 工程样机示意图CR6348芯片特性
CR6348是一款高性能原边检测控制的PWM开关,待机功耗小于75mW。CR6348内部采用了多模式控制的效率均衡技术,用于优化芯片系统待机功耗和提升效率,同时采用了 初级电感量补偿技术和内部集成的输出线电压补偿技术,保证了芯片在批量生产过程中CC/CV输出精度,内置的全电压功率自适应补偿技术保证了系统在全电压范围(90V~264V) 内输出恒定的功率。
CR6348集成了多种功能和保护特性,包括欠压锁定(UVLO),VDD过压保护(OVP), 软启动,过温保护(OTP),逐周期电流限制(OCP),输出过压保护,输出短路保护,内置前沿消隐电路,使得芯片具有更高的可靠性。
1)主要特点●待机低于75mW●原边检测拓扑结构,无需光耦和TL431●全电压范围内高精度恒压和恒流输出●可编程CC/CV模式控制●采用多模式控制的效率均衡技术●动态负载调节●内置输出线电压补偿功能●内置初级电感量偏差补偿功能●内置全电压功率自适应补偿功能●内置过温度保护功能●内置输出短路保护功能●内置前沿消隐●启动电流和工作电流低●VDD端过压保护●输出端过压保护●逐周期过流保护●DIP-8L、SOP-7L绿色封装2)基本应用●小功率电源适配器●蜂窝电话充电器●数码相机充电器●电脑和服务器辅助电源●替代线性调整器和RCC3)引脚分布
4)引脚分布
5)典型应用
该样机是一款基于CR6348设计的,全电压实现12V1A输出的适配器。AC90V满足启动时间的条件下,实现AC264V样机待机功耗<75mW;典型输入电压时平均效率>83.3%;能够满足最严格的能效标准“COC_T2”;全电压可实现±5%的CV输出精度。样机尺寸:34*67mm;样机具有良好的动态负载能力,良好的恒流输出效果;同时具有“软启动、OCP、SCP、OVP、FB开路保护、OTP自动恢复”等多种保护功能。样机的变压器,采用了EF20磁芯(PC40材质),变压器绕制工艺部分,请见后文详细说明。2
样机特性
以下表格为工程样机的主要特性,具体测试方法在第4 章节中有详细说明。2.1、输入特性:
2.2 输出特性(Line END):
2.3、整机参数:
2.4、保护功能测试:
2.5、工作环境:
2.6、 测试仪器:
3
样机结构信息
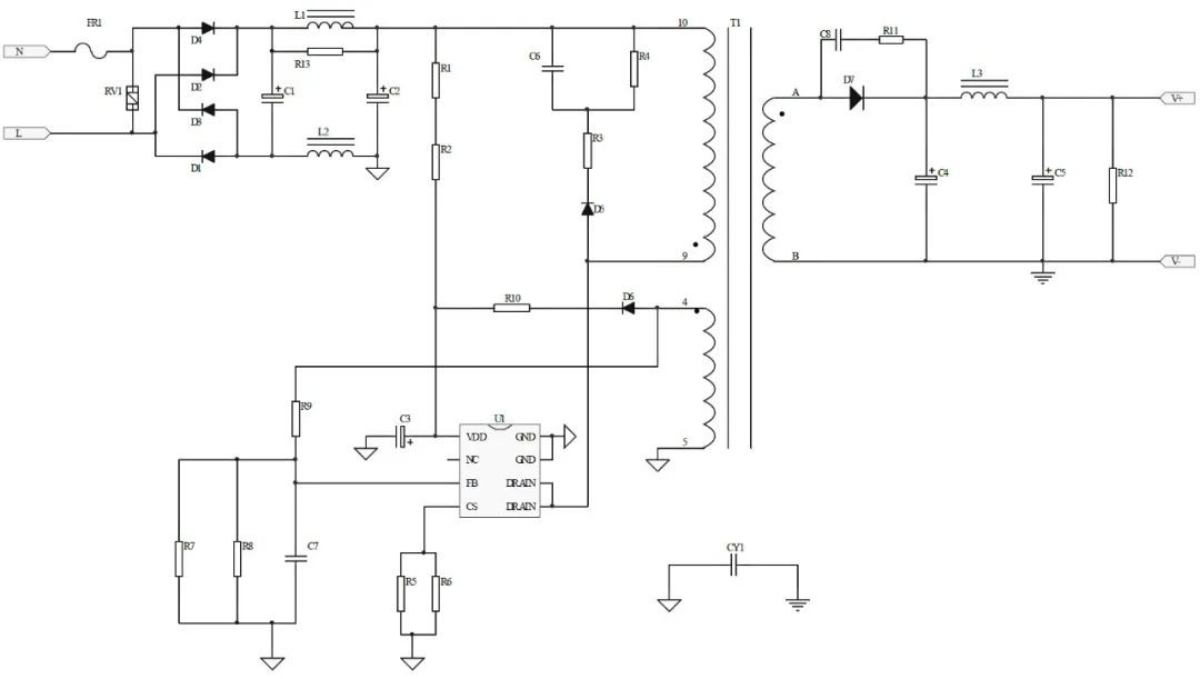
本小节展示了工程样机的电路、版图结构,变压器结构及工艺。3.1、电路原理图及BOM:3.1.1、原理图:
3.1.2、元器件清单:
3.1.3、PCB 布线:
3.2、变压器绕制工艺:3.2.1、电路示意图:
3.2.2、规格参数:1)骨架:EF20 卧式(5+5PIN),Ae=32.2mm²;2)材质:TDK PC40 或同等材质;3)N1、N2、N4、N5: 2UEW 漆包线;4)N3: 三层绝缘线;5)绝缘胶带:3M1298 或同等材质;6)初级绕组感量Lp:1.4mH±5%(测试条件:0.3V,10kHz);7)漏感量LLK:要求控制在初级绕组的5%以内(测试条件:0.,3 V,10kHz))8)耐压测试= 3KV 5mA 1Min9)成品要求:浸凡立水3.2.3、变压器参数:
3.2.4、变压器结构图:
4
性能测评
本小节对工程样机的输入部分、输出部分、各种保护以及一些时序进行了测试,以下详解了测试方法及结果。从测试结果来看,以下各项测试均合格,能够满足大部分客户的要求。4.1、输入特性:本模板经过在不同的输入电压(从90V/60Hz 到264V/50Hz)和不同负载条件(空载和满载)下测试,得到待机功耗、效率及平均效率。表1:待机功耗(输出含有假负载6.2KΩ)
表2:输出100%负载下的输入特性
表3 效率测试(输出24AVG 1.5M)
4.2、输出特性:4.2.1、线性调整率和负载调整率:
4.2.2 输出恒流特性:
4.2.3、输出电压纹波:注:纹波及噪音在PCB 端测试,同时PCB 端并联0.1uF/50V 的瓷片电容和10uF/50V 电解电容,带宽限制为20MHz。
R&N @ AC90V/60Hz,No Load
R&N @ AC90V/60Hz,100% Load
R&N @ AC264V/50Hz,No Load
R&N @ AC264V/50Hz,100% Load4.3、保护功能:注:以下涉及过流保护、短路保护的测试。4.3.1、过流保护:
4.3.2、短路保护:
4.4、动态测试:注:输出动态负载电流设置为1A 持续5ms/10ms,然后为0A 持续5ms/10ms 并持续循环,上升/下降设置为1A/uS。
AC90V @ 5ms
AC90V @ 10ms
AC264V @ 5ms
AC264V @ 10ms4.5、系统延时时间测试:注:AC 端(绿色)、VO 输出端(蓝色)波形图。
TON_DELAY @ AC100V,100% Load
TON_DELAY @ AC240V,100% Load
TON_DELAY @ AC100V,100% Load
TON_DELAY @ AC240V,100% Load
VOVER_SHORT @ AC100V,No Load
VOVER_SHORT @ AC240V,No Load4.6 其它重要波形测试:注:DRAIN(绿色)端、CS(蓝色)端波形图。
AC90/60Hz,100% Load
AC115/60Hz,100% load
AC230/50Hz,100% Load
AC264/50Hz,100% load
AC264/50Hz,Output Short5
EMI评估测试
测试条件:输入:AC115V/50Hz 、AC230V/50Hz;输出负载:12Ω/50W;限值标准参考:EN55013、EN55022B。
AC115V/50Hz 传导L相
AC115V/50Hz 传导N 相
AC115V/50Hz 辐射测试
AC230V/50Hz 传导L 相
AC230V/50Hz 传导N 相
AC230V/50Hz 辐射测试
多种方案,欢迎随时交流沟通。思睿达联系人:何工 18923426660,E-mail:manjie@threeda.com,欢迎来电咨询,申请样品。感谢!
关于思睿达微电子

思睿达是专注于ADC、DAC、PoE和DC/DC 芯片级解决方案的高科技企业,目前同步推广启臣微全系列产品,希望将启臣15年在电源行业这份积淀,这份坚持发扬光大。思睿达同时也可以提供芯片级定制服务。
关于工业通信芯方案工业通信芯方案是一个关注通信、工业、医疗、安防等领域最新解决方案等公共号,由业内资深专业人士打造,我们将在这里分享有关通信设备、安防、医疗、伺服变频、家电、电源产品的最新方案和趋势信息,欢迎关注!关注我,有惊喜!
原文标题:效率更高,成本更低,免费提供全套资料!这个电源适配器方案助你一臂之力
文章出处:【微信公众号:工业通信芯方案】欢迎添加关注!文章转载请注明出处。