时间:2021-12-02 10:05
人气:
作者:admin

HDCJ-A冲击电流发生器控制系统是专为冲击大电流发生器试验装置而设计的智能化控制系统,它在技术上采用了可编程控制器技术,几乎所有的控制功能均由软件实现,因而极大地简化了系统组成,大大提高了系统的可靠性。此外它还采用光纤传输测控信息,这在高电压、大电流试验中也极大地增强了系统的安全性,避免设备可能遭受高压放电瞬态过程的危害。独特的触摸屏操作界面具有良好的人机对话功能,操作过程方便简单,具有智能化的特点。

系统特点:
1、采用PLC可编程控制器技术,使控制系统实现超小型化及高可靠性能,并很方便与计算机连接可达到计算机智能自动控制。
2、控制操作台与控制箱采用光纤连接,替代传统使用的多芯控制电缆,使得控制器与冲击发生器没有电联系,从根本上解决高压试验地电位抬高对测控系统的影响,使系统更加简便、安全、耐用。
3、关键器件及面板全部采用优质进口器件,质量可靠、外观豪华、操作自如。
4、操作界面采用液晶触摸屏,可灵活编程并进行控制软件升级。界面具有画面提示功能,可实现人机对话,操作方便,不易出错。
5、具有控制、测量、保护、连锁等各种功能,并可实现自动控制、程序控制,功能可拓展。
系统构成
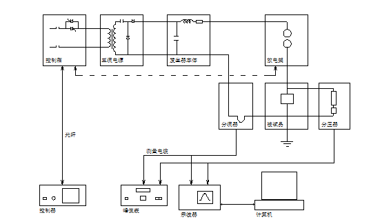
HDCJ-A冲击电流发生器控制系统是由PLC控制箱、控制操作器和光纤传输线系统三部分组成。控制操作器通过PLC控制箱来控制冲击电流发生器试验系统的全部操作。控制操作器与PLC控制箱之间使用了两芯光纤传输控制命令及反馈工作状态,这使得控制系统具有很好的抗干扰性能,并避免了地电位抬高等因素可能造成的设备损坏。由于取消了笨重的多芯控制电缆,控制操作器的使用也更加方便灵活。它既可以单独放置在桌面上使用,也可以作为控制台的一个插件与其他单元配合使用。
HDCJ-A冲击电流发生器控制系统的构成如下图所示,

三、功能介绍
HDCJA冲击电流发生器控制系统选用不同的子画面进行控制操作。计算机单元可用于系统的功能扩展、数据分析和处理。控制操作器设有紧急按钮,发生紧急情况时可按下,系统立刻跳闸,切断试验电源。
1、操作功能
1.1冲击电流发生器供电电源接触器的合闸分闸,即充电、接地操作;
1.2 充电过程的暂停操作(冲击电流发生器供电电源接触器不分闸);
1.3 充电电压自动或手动升压降压;
1.4 自动充电时间的设定及充电间隔时间的设定;
1.5 自动充电电压的设定;
1.6 冲击电流发生器的自动或手动触发;
1.7 充电电源电流保护值的设定;
1.8 计数器的设定;
1.9球隙自动跟踪曲线的设定
1.10自动充电异常保护功能的投切;
1.11控制系统各种保护状态的复位;
1.12警灯警铃操作:可随时按响警铃;每次合闸充电前响警铃2秒钟。合闸后自动点亮警灯;
2、测量显示
2.1直流充电电压显示;
2.2直流充电电流显示;
2.3 电动放电架球隙距离显示;
3、状态显示与提示
3.1 冲击电流发生器供电电源接触器的合切状态;
3.2 升压操作过程的棒图指示;
3.3充电按钮锁定无法进行充电操作的提示;
3.4试区门开关未闭合无法进行充电操作的提示;
3.5安全按钮未复位无法进行充电操作的提示;
3.6紧急按钮未复位无法进行充电操作的提示;
3.7 发生器触发放电次数达到设定值未复位无法进行充电操作的提示;
3.8冲击试验系统充电过电流保护的提示;
3.9冲击试验系统充电过电压保护的提示;
3.10自动充电异常保护动作的提示;
3.11球隙自动触发、自动报警等状态指示;
3.1发生器触发放电次数的指示;
4、互锁、联动
4.1试区门开关未闭合时无法进行充电操作;
4.2紧急按钮未复位时无法充电操作;
4.3安全按钮未复位时无法进行充电操作;
4.4 充电按钮锁定时无法进行充电操作;
4.5充电合闸后打开试区门开关则自动跳闸接地;
4.6充电合闸后按下安全按钮则自动跳闸接地;
4.7充电合闸后按下紧急按钮则自动跳闸接地;
4.8充电合闸后接地机构自动打开,警灯自动点亮;接地时警灯自动熄灭;
4.8发生器触发放电次数达到计数器设定值时自动跳闸接地;
5、保护
5.1控制系统可设定发生器充电电流的极限保护值。当充电电流达到设定值时,系统将自动分闸,并给出“过流保护设定及复位”的提示画面。
5.3 控制系统将自动充电电压设定值的110%作为极限保护值。当充电电压达到该极限值时,系统将自动分闸,并给出“过压保护”的提示画面。
5.4控制系统可设定自动充电异常保护功能,当自动充电过程出现异常情况而无法升压时,系统的保护动作并自动分闸,并给出相应的提示画面。
四、操作指南
1、准备
1.1、HDCJA冲击电流发生器控制系统用于控制冲击电流发生器试验装置。在开始进行冲击电流试验前,应先作好以下准备工作:
检查高压引线是否接好,绝缘距离是否合乎要求;
检查接地引线是否接好;
检查是否有备用的接地棒;
检查试区安全门是否关好;
1.2、合上HDCJA冲击发生器控制系统的供电电源空气开关。
注:HDCJA冲击电流发生器控制系统的供电电源应该设有空气开关并安装在合适的电源开关柜内。由于HDCJA冲击电流发生器控制系统的控制箱和控制器采用光纤连接,所以应该分别提供两路电源:供给控制箱的电源应考虑充电变压器的容量和电压,提供220V或380V+220V交流电压;供给控制器的电源为220V、5A的交流电源。
将PLC控制箱上的电源开关顺时针合上,则电源指示灯点亮,表示冲击电流发生器控制箱已接通电源。
1.3、将PLC控制箱上的安全按钮复位(安全按钮指示灯应点亮)。
1.4、将控制台的电源按钮按下,则控制台接通电源,电源指示灯点亮。
2、操作
对HDCJA冲击电流发生器控制系统的操作是通过控制操作器来实现的。
2.1、电源开关作为控制太的电源开关,按下后则接通220V交流电源。
2.2、紧急按钮可在任何情况下立即将冲击电流发生器充电电源切断,控制系统将自动接地。
注:紧急按钮是带锁的,按下后需要顺时针转动才能复位,否则紧急按钮将一直闭合,系统无法合闸充电。
4、控制操作
控制操作是在控制系统的操作界面上实现的。控制操作界面为计算机操作界面。界面如下:
1.1 计算机操作界面

控制画面
1.2 操作步骤说明
以下是步骤提示:
1.2.1 分别接通控制台电源和发生器本体控制柜(在冲击电流发生器充电电源旁)电源。
此时应该保证: 紧急按钮(在控制台操作界面旁)已锁定
安全按钮(在本体控制柜电源开关旁)已锁定发生器接地开关已接地
由于发生器已经接地,且已经进行了安全锁定,冲击电流发生器的充电操作被禁止,这时可对冲击电压发生器系统进行连线检查、设备检查等不会发生高压危险。
1.2.2 确认设备接线正确和试区无其他人员后,可开始充电操作:
解除安全按钮锁定、拿开接地棒;
复位紧急按钮
由初始界面进入到主控制界面,解除充电锁定
选择自动充电功能、球隙自动跟踪模式、自动触发方式
设定每级充电电压、充电时间、计数次数并复位计数器
设定极限保护电压(应大于充电电压设定)、极限保护充电电流
按充电按钮,则系统自动开始充电
若限制充电的条件没解除,系统将不会充电,并会弹出相应的提示画面。
系统达到充电电压设定值后,自动触发放电并继续进行下一次充电。
按接地按钮,则系统自动接地并停止充电
系统在充电状态,按下暂停按钮,系统停止充电,但没有接地。
系统在充电状态,按下紧急按钮,系统将停止充电并接地。
系统自动进行计数,达到计数设定后系统自动停止充电并接地。
1.2.3 完成充电操作并接地后,应确认以下操作:
在控制界面上锁定充电按钮
按下控制台上的紧急按钮
锁定控制柜上的安全按钮(按钮灯熄灭)
将接地棒挂在发生器第一级直流高压出线上
2、测量操作
冲击电流发生器每次触发后,都会产生冲击高电压脉冲,经过分流器分压后由测量电缆送到控制台的峰值电压表和示波器,可以显示脉冲幅值及波形,并自动测量波形参数。
示波器的测量操作是由专门的测量软件完成的,通过测量软件,可以完成对示波器的设定,并将示波器测得的波形数据送到计算机,进行显示、参数计算、波形分析及数据存储。
操作界面如下:

操作步骤如下:
2.1 点击计算机桌面测量软件包图标进入测量软件操作界面
2.2 点击参数设定按钮,可进入参数设定界面进行必要的设定:
选择示波器的测量通道
选择测量的冲击波形种类
选择测量的冲击波形极性
选择被测电压的最大值
设定分压器的分压比 (输入分压器的实际分压比)
设定衰减器的衰减比例,
选择记录波形的时间
选择是否需要数字滤波
2.3 正确设定示波器参数后,点击获取波形按钮,则计算机将设定示波器并准备好记录脉冲波形。当发生器触发后,示波器将自动记录波形并传送到计算机屏幕显示,可以获得脉冲幅值、波头时间、波尾时间等波形参数。
2.4点击保存波形按钮,可以将显示的波形存在计算机的硬盘上。
2.5点击波形处理按钮,可以将存盘的波形调出,生成图片文件或打印输出。
2.6 点击退出按钮则退出
五、维护调整
HDCJ-A冲击电流发生器控制系统采用了可编程控制器技术,大部分控制功能都由软件编程实现,因而维护调整工作较少,但以下的问题还是需用户在使用中加以关注:
1、若系统长时间不使用也需要定期通电,以保证器件工作正常。
2、由于控制操作器与PLC控制单元柜间采用光纤连接,因此在操作前请确认PLC控制箱是否已通电。否则显示屏将会出现通讯错误的提示信息。
3、请注意保护好光纤,避免踩压、弯折。
4、充电电压是用一个高阻分压器测量的,调整充电控制电路板上的可调电位器R2即可改变分压比。调整时应外接一个高精度的直流测量设备以获得准确的电压值,同时调节R2使系统显示的测量值与外接设备测量值一致