时间:2025-03-28 14:45
人气:
作者:admin
2.1 开机启动
开发板接通电源,并按下电源开关,系统即启动,在启动过程中,系统会显示下图中的开机画面,它们分别是Android系统启动时的Logo画面:
最后会显示如下解锁画面:

2.2 命令终端
将串口连接开发板上的调试串口,进入Android系统后,会自动进入android终端,如下图所示:

2.3 应用程序
开机启动以后,在主界面往上滑动可以进入Android界面。如下图所示(部分默认安装的软件可以不一样)。

2.10 USB 连接 U 盘
当插入U盘以后,U盘的格式必须为FAT32格式,大小在32G以下(底板上4个USB接口都可以插入U盘),如下图所示。

然后桌面上的“资源管理器”就可以找到对应的U盘。如下图所示。


同时,您也可以通过USB转TypeC接口将U盘连接至开发板上的TypeC接口,Android系统同样会自动识别。
2.11 USB 连接鼠标及键盘
ITOP-3576开发板,可以支持USB2.0 USB3.0鼠标和键盘。在USB HOST接口连接鼠标或键盘,对于没有购买触摸屏,使用HDMI显示器的用户,这是个很好的选择。系统运行之后,在USB host上插入USB鼠标,Android系统会自动识别,在界面内可以看到鼠标光标,您可以通过鼠标和键盘操作Android系统。
同时,您也可以通过USB转TypeC接口将鼠标或键盘连接至开发板上的TypeC接口,Android系统同样会自动识别,在界面内可以看到鼠标光标。

2.13 游戏性能测试
在应用市场,安装“象棋游戏”,均可流畅运行,如下图所示:
2.14 音频测试
将音频文件放入TF卡中,并将TF卡插到开发板中,打开桌面上的“音乐”APP,如下所示:

在下面界面中点击“歌曲”,进入歌曲列表界面。
点击播放音乐,进入播放界面,如下图所示:

大家可以按开发板底板上的物理按键VOL+和VOL-进行音量调节。
2.15 录音测试
打开桌面上“录音机”APP,如下图所示:

点击下图中“圆形按钮”开始进行录制,在正常录制过程中指针会随着声音的大小进行摆动。
点击“正方形按钮”停止录制,最终点击“保存”按钮进行保存。
点击下图中的“列表按钮”,会显示已经录制好的音频文件。如下图所示:

点击想要播放的音频文件,会开始播放录音的音频。

2.17 有线网测试
首先我们准备一个路由器,一根网线,如下图所示,这俩个网口都可以连接外网,我们将网口通过网线连接到路由器的千兆口。

安卓14系统是DHCP的,开发板连接到路由器可以自动获取IP地址,然后我们可以打开网页就可以上网了,如下图所示:

在应用程序界面点击进入设置界面,如下图所示:
我们在串口终端,查看IP地址,大家可以根据自己的需求选择连接的网口,ifconfig eth1
ifconfig eth0

我们输入以下命令对网口的连通性测试,俩个网口都支持连接外网。
ping www.baidu.com

2.18 WiFi 测试
注意:在测试WiFi时,要将有线网络拔掉。我们要连接WiFi,首先要连接天线,如下图所示:

WiFi测试使用wifi&Bluetooth一体模块,在应用程序界面点击进入设置界面,点击“网络和互联网”
点击“互联网”,
打开WiFi开关,
点击需要连接的热点并输入密码
连接成功后,如下图所示:

2.19 蓝牙测试
ITOP-3576开发板蓝牙功能测试使用WiFi&Bluetooth一体模块,在应用程序界面点击 ,进入设置界面,点击“已连接设备”之后,然后点击“与新设备配对”,连接成功之后,
配对成功后,将手机中的图片通过蓝牙传给开发板,点击“接受”,图片开始传输,一段时间后即可传输完成。
2.20 固态硬盘测试
ITOP-3576默认支持M.2接口的PCIEx4固态硬盘,将固态硬盘插入ITOP-3576开发板背面的卡槽中,并固定好,
首先使用以下命令判断PCIE是否识别到设备:
busybox lspci
如果没有识别到固态硬盘不会返回任何信息。如果识别到固态硬盘,会打印出该设备的ID 126f:2263,其中126f表示爱国者的厂家ID,2263表示的是P2000该型号的设备ID。如果无法识别到您的固态硬盘,建议您更换固态硬盘,或者其他开发板进行测试。
输入以下命令查看节点信息,
busybox fdisk /dev/block/nvme0n1 -l
使用管理员权限对新的硬盘/dev/block/nvme0n1分区,
busybox fdisk /dev/block/nvme0n1
使用管理员权限对新的硬盘/dev/block/nvme0n1分区,
busybox fdisk /dev/block/nvme0n1


使用以下命令进行格式化硬盘分区
mke2fs -t ext4 /dev/block/nvme0n1
分区格式化完成之后,使用mount命令挂载新的分区到root目录。
mount /dev/block/nvme0n1 /mnt
输入以下命令查看挂载信息:
df -h
进入到固态硬盘之后,如下图所示:

2.22 USB 摄像头测试
iTOP-3576开发板支持usb摄像头,我们可以将usb摄像头插到开发板的usb接口,usb摄像头如下图所示:

然后我们打开“相机”,就可以看到摄像头的画面了,点击拍照即可拍照,如下图所示:

2.23 OV5695 摄像头测试
开发板默认支持摄像头接口。摄像头接口是一个20PIN,间距为2.0mm的双排插针,底板提供3个摄像头接口,默认可以使用J1接口,连接的时候需要摄像头朝向缺口处安装。
迅为提供的 OV5695 摄像头模块如下图所示。

打开就可以看到摄像头的画面,点击拍照即可拍照,如下图所示:

2.24 HDMI 测试
开发板支持HDMI接口,首先准备一个HDMI接口的屏幕,
开发板上的hdmi接口如下图所示,使用购买开发板配套的hdmi线连接下图中的HDMI TX接口可显示:

2.25 4G 拨号上网测试
iTOP-3576开发板上预留了一个4G /5G接口,可以连接迅为提供的EM05-CE模块(全网通4G模块)。
首先准备一个EM05-CE模块连接到iTOP-3576开发板的M2接口上,然后准备一个4G天线,接到EM05-CE模块的天线座上面,然后插入一张能联网的SIM卡,如下图所示:

打开4G开关,可以直接在下拉菜单中打开
或者在应用程序界面点击进入设置界面,
点击“网络和互联网”,点击“SIM卡”进入“SIM卡”设置界面,
打开4G以后,点击桌面浏览器应用或者下载百度浏览器进行4G上网测试。如下图所示

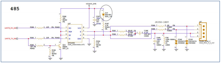
2.27 485 测试
485电路图如下图所示:

由原理图可知,485使用的串口0,可以通过/dev/ttyS0来控制。接下来使用USB转RS485模块进行测试(需要自行准备)。USB转RS485模块如下图所示:

由原理图可知,开发板底板上1号引脚是B,2号引脚是A,4号引脚连接地,然后将1 2引脚连接到USB转RS485模块上,A接A,B接B,如下图所示:

USB转RS485模块的usb端口连接到电脑上。
接下来使用APP进行485测试。测试app在网盘资料“02_【iTOP-RK3576开发板】开发资料\06_系统外设功能测试\04_Android系统测试配套资料\485测试app”目录下,使用adb工具安装apk,安装成功之后,进行测试485,首先在串口终端输入以下命令,给与485节点权限,然后打开串口app,选择节点ttyS5,点击“打开串口”,输入任意数据,点击SEND,即可在电脑串口工具接收到,在电脑端串口工具输入数据发送,也可以在测试app上看到接收到的数据,开发板app显示如下: