时间:2023-09-26 09:12
人气:
作者:admin
1. STM硬件资源
1.1 STM硬件单元
TC37x芯片有3个STM模块,每个STM模块可以产生两个SRx_INT中断信号(通过STM模块的Compare功能实现,下文介绍),Davinci OS中的硬件定时器就是使用STM模块的SRx_INT中断信号。


1.2 STM时钟
系统冷启动或者系统复位后,fSTM=50MHz,也就是fSTM的一个tick为1/(50*(10^6)) = 0.00000002 s = 20ns.
Note: TC37x的时钟系统后面的文章再介绍,本文默认系统启动后fSTM就为50MHz.

1.3 STM中断源
在1.1章节中介绍了TC37x有3个STM硬件单元,每个STM硬件单元可以产生两个中断信号,中断号计算公式如下截图所示:
e.g. STM0的SR0_INT = 0x300 + 0*8 + 0*4 = 0x300 = 768.

2. 功能描述
2.1 功能特色
一个不受约束的64-bit计数器,也就是能产生一个0– 2^64的计数,如果我们使用fSTM = 50MHz,那么计数器的最大计数值对应的最大时间为:2^64 * 20ns = 4270079.647..天 = 11698 年,也就说实际使用中这个计数器不可能溢出。
这个64b-bit计数器可以同步读出。理论上,TC37x是32-bit系统,每个指令周期顶多能读32-bit数据,TC37x芯片是怎么保证64-bit计时器值同步读出来的了?-- 通过STM_CAP寄存器机制,后面介绍。
64 位计数器的不同 32 位部分可以同步读取。STM的64-bit提供了6个32-bitTimer可以同步读出来,后文介绍。
基于与部分 STM 内容的比较匹配,灵活地生成服务请求。通过STM_CMPx的比较机制灵活的产生服务请求事件,后文具体介绍。
系统启动后,STM自动启动。
如果ARSTDIS.STMxDIS被清除,则Application Reset也会ResetSTM registers;如果ARSTDIS.STMxDIS没有被清除,则Application Reset不会ResetSTM registers,只有System Reset才会ResetSTM registers.
2.2 STM计时器Timer
STM作为Timer时,可以提供7个不同基准的Timer:
STM_TIM0: 基准为2^0 tick = 1 tick = 20 ns,也就是每20 ns,计数器加1.
STM_TIM1: 基准为2^4 tick = 16 tick = 320 ns,…
STM_TIM2: 基准为2^8 tick = 256 tick = 5120 ns = 5.120 us,…
STM_TIM3: 基准为2^12 tick = 4096 tick = 81920 ns = 81.92 us,…
STM_TIM4: 基准为2^16 tick = 65536 tick = 1310720 ns= 1.31072 ms,…
STM_TIM5: 基准为2^20 tick = 1048576 tick = 209715220 ns = 0. 20971522 s,…
STM_TIM6: 基准为2^32 tick = 4294967296 tick = 85899345920 ns = 85.899345920 s,…

理论上,TC37x是32-bit系统,每个指令周期顶多能读32-bit数据且在读取32-bit数据的时候STM是不会停下来等你再读另一个32-bit的数据的,TC37x芯片是怎么保证64-bit计时器值同步读出来的了?-- 通过STM_CAP寄存器机制,每次读取其中一个寄存器 TIM0 至 TIM5 时,它都会锁定 STM 高部分的内容。因此,在读取下部时, CAP 完全同时保存计时器的上限值。然后,第二个读取操作将读取 CAP 的内容以获得完整的计时器值。
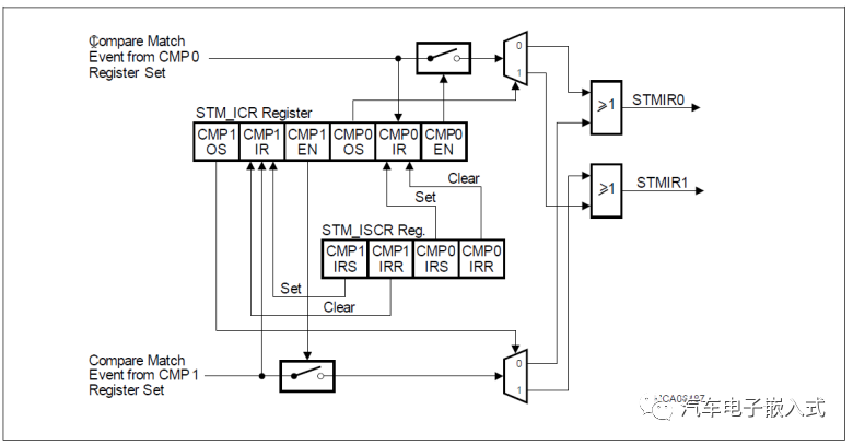
2.3 STM比较器功能
64 位系统计时器的内容可以与 CMP0 和 CMP1 寄存器中存储的两个比较值的内容进行比较。服务请求可以在 STM 与 CMP0 或 CMP1 寄存器的比较匹配上生成。
2.3.1 STM比较功能寄存器
CMCON(Compare Match Control Register)寄存器的MSIZEx位域配置CMPx寄存器从0-bit开始多少位用来和STM比较,MSTARTx位域配置STM Counter的哪一位开始和CMPx寄存器比较。



2.3.2 STM比较器功能示例
如下图所示,对应的CMCOM的配置为:
MSIZE0 = 10001B = 17D; MSTART0 = 01010B = 10D
MSIZE1 = 00111B = 7D; MSTART1 = 00111B = 7D
MSIZE0 = 10001B = 17D : Compare Register0从0-bit开始的7个bit用于比较
MSTART0 = 01010B = 10D : 和STM的第10-bit位开始的7个bit比较
CMP1类似……

Compare成功后,就会产生Event,Event可用于配置中断。
2.3.3 STM比较器中断控制

Compare中断事件产生举例:
第1步:配置STMx_CMCON. MSTARTx位域,设置比较寄存器在STM中的起始位置
第2步:配置STMx_CMCON.MSIZEx使用STM_CMPx的宽度(多少bit)
第3步:配置STM_CMPx.CMPVAL[31:0]定时器值
第4步:配置STM_ICR.CMPxOS到时触发STMIR0还是STMIR1中断
第5步:配置STM_ICR.CMPxEN使能中断,等待定时中断触发
中断触发后:在中断服务例程(ISR,中断服务函数)里设置STM_ISCR.CMPxIRR=1清除中断,并重复上述第5步操作重新使能中断,等待中断触发
2.4 配置STM是否在Debug时停止
OCS.SUS[27:24]位域配置为0时,STM计时不会被外部调试器的操作打断; OCS.SUS[27:24]位域配置为2, 在使用调试器Stop程序的时候,STM会同步Stop计时。

3. AUTOSAR OS中的配置
3.1 OsHardwareTimerChannels
Davinci的SIP包中硬件相关的配置都是默认配置好,TC37x芯片有三个STM定时器,每个STM有两个通道(也就每个STM能产生两个中断事件)。

3.2 OsIsrs中配置STM中断
OsIsrs中关于STM产生的中断也是默认配置好的,使用三个STM的Channel0通道。

3.3 OsCounters引用STMTimer
OsCounsters使用硬件定时器STM,需要引用STM的配置。

4. 总结
STM一般用作Os的Timer,如果OS中配置使用了STM,那么应用就不能再使用了。具体怎么使用,那就是Os的静态代码实现的了。作为学习,我们理解了STM的Compare Operation机制就能去阅读Os是怎么配置寄存器实现Timer功能的了。

审核编辑:刘清