时间:2023-09-14 14:52
人气:
作者:admin
本次DCDC降压芯片使用的型号是TPS5450DDAR,可以持续高达5A的输出电流,输出电压范围1.22~31.32V,本次电路设计是输出5V和3.3V电路。
选择TPS5450DDAR的原因主要是:
1、宽输入电压范围为:5.5V 至 36V
2、高达 5A 的持续(峰值为 6A)输出电流
3、宽输出电压范围:可调节为低至 1.22V~31.32V初始精度为 1.5%
4、内部补偿最大限度地减少了外部器件数量
5、适用于小型滤波器尺寸的固定 500kHz 开关频率
6、18µA 关断电源电流
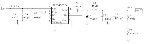
5V输出电路设计

DC5V输出
TPS5450 的输出电压通过由输出到 VSENSE 引脚的电阻分压器(R1 和 R2)来设置。输出电压计算公式
Vout=(1.221*R1/R2)+1.221
记住:
对于任何 TPS5450 设计, R1 值均从 10kΩ 开始。 对于最接近但至少为 5V 的输出电压,R2 为 3.16kΩ
3.3V输出电路设计
只需将上图中R2的阻值由3.16KΩ改为5.9KΩ即可。