时间:2023-09-14 14:58
人气:
作者:admin
CAN总线是差分信号,两个设备之间使用双绞屏蔽线缆连接,两个线缆分别传输CAN_H和CAN_L信号。
CAN的传输速率与总线长度相关,最高可以达到1Mbⅰt/s,线缆越长,速率越慢;线缆越短,速率越快;实际使用中,一般不超过40米,速率一般在100k~500kb每秒。
CAN总线具有两种逻辑电平:隐性电平(逻辑1)和显性电平(逻辑0)
隐性电平(逻辑1): CAN_H线上的电压减去CAN_L线上的电压接近0时,表示逻辑1
显性电平(逻辑0):CAN_H线上的电压减去CAN_L线上的电压接近2~3 V时,表示逻辑0

硬件选择:
1、 芯片选择
选择3.3V供电的SIT3051ESA芯片,这个芯片成本低,设计简单,而且高达1Mbps的数据传输速率

2、接口处理
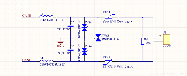
因为线缆传输距离长,干扰比较大,所以需要做防雷、瞬态过电压抑制、阻抗匹配等设计保护

下一篇:湿敏电阻应用电路电路工作过程