时间:2023-09-06 11:48
人气:
作者:admin
直流负反馈
之前课程讲解了负反馈的分类,包括了电压负反馈、电流负反馈、串联负反馈与并联负反馈。理解了它们的基本概念之后,我们现在就针对电流型的负反馈,展开来讲讲。

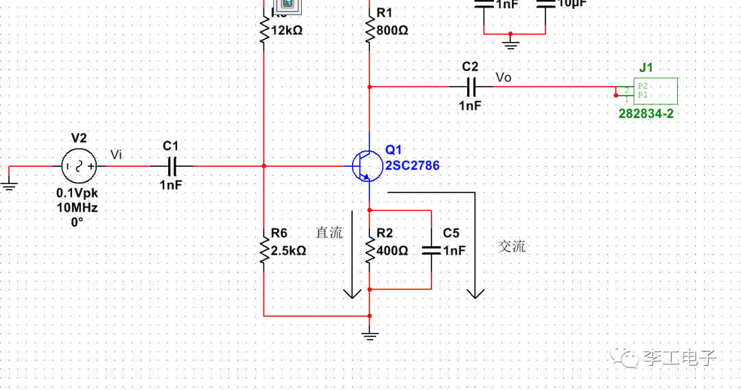
在这个共发射极放大电路中,电阻R2称为负反馈电路,它起到了稳定发射极与集电极的直流偏置的作用,根据输出电压放大倍数Av=R1÷R2,所以当负反馈电阻越大,电压放大倍数就越小,但是负反馈的作用却变强,直流偏置Ic会更加稳定,鱼和熊掌不可兼得!
而由于在负反馈电阻R2旁边并联了电容C5,电容具有“隔直通交”的作用,因此这时由发射极输出的交流信号会经过电容C5旁路到地,并不会经过R2。
所以电阻R2仅有直流信号通过,因此由R2组成的负反馈电路就是直流负反馈的形式。
交流负反馈
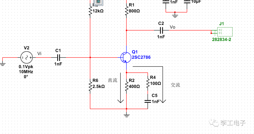
我们从直流负反馈的形式可以知道,因为电容C5直接把交流信号旁路到地,交流信号对地的阻抗极低,可以看成是0阻抗。
要想在交流信号中加入负反馈,只需要在交流通路中串联一个电阻即可,如下图所示:

在交流通路C5上方串联一个电阻R4,这时候尽管对于交流信号而言,电容的阻抗是0,但是无论如何交流信号必须经过电阻R4,因此这条通路保底的阻抗是100Ω,交流信号开始产生负反馈了。
而此时由于C5的存在,直流信号依旧无法通过C5这边的回路,所以电阻R4与电容C5就组成了交流负反馈电路,这就是交流负反馈的形式。
混合负反馈
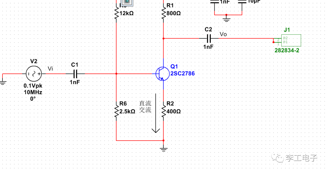
名字听起来很复杂,其实它是最简单的一种反馈形式,顾名思义,它就是直流负反馈与交流负反馈电路的混合体。

这个电路够简单了吧,直接一个负反馈电阻R2就搞定了,由发射极输出的直流与交流信号通通都要经过R2进行反馈,这就是 直流交流混合负反馈 。
因此它的缺点也是非常明显的,直流与交流的电压放大倍数绑在了一起,当我想调整直流偏置的时候,可能会影响到交流放大倍数,牵一发而动全身!
同时交流放大倍数无法单独调整,在某些场合如果交流放大倍数不够,想单独增大输出信号的话,就没有在R2旁边并联一条交流负反馈通路来得方便。
以上就是三种电流负反馈的举例,在实际使用中,电流负反馈的形态还有许多变种,但是只要掌握了基本的反馈原理,就可以快速分辨出是哪种反馈形式。
上一篇:当运算放大器遇上滤波器