时间:2023-09-06 17:21
人气:
作者:admin
“运算放大器”的字面意思,除了包含放大的功能,还有运算的功能。事实上,运算放大器最开始的出现,就是为了实现“运算”的目的。
一、差分(放大)器
差分器有点像在做减法。从实现角度,它在比较器的基础上加上了负反馈。

图1-差分器-输入电压相同
上图中,两个输入源分别是1V,通过电阻分压进入到运放的正相和反相输入端。由于两个输入源电压相同,输出为0V。具体推理过程还是采用运放的两个原则(在此不展开):
当正相的输入源电压增长为2V,反相的输入源电压还是1V,则输出为1V。注意看下图中电流流向,此时反馈链路上几乎没有电流。

图2-差分器-输入电压不同
当正相的输入源电压增长为4V,反相的输入源电压还是1V,则输出为3V。注意看下图中电流流向,此时反馈链路上电流与图1中相反。

图3-差分器-输入电压不同
这说明什么?运放就是一个根据外部信号可以调节自身工作方式的器件,调节的目标就是满足上述运放的两个原则。
另外,运放上的电阻网络在本案例中都配置的是1KΩ,通过不同配置可以实现放大的效果。
好了,你可以自行推理一下对于其他不同输入的情况下,差分器的输出是什么样的。
二、加法器
加法器,就是在反相端增加多个信号源,输出的是信号源之和。其推理过程,就是将每个输入源做独立计算,然后分别加起来,会得到加法的效果。当然,由于输入在反相端,实际结果是反相的。
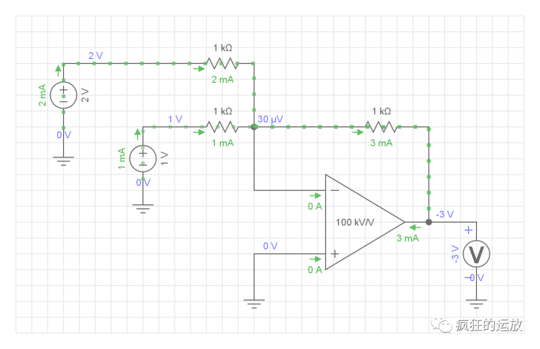
下图中,输入分别是1V和2V,输出是-3V。

图4-加法器
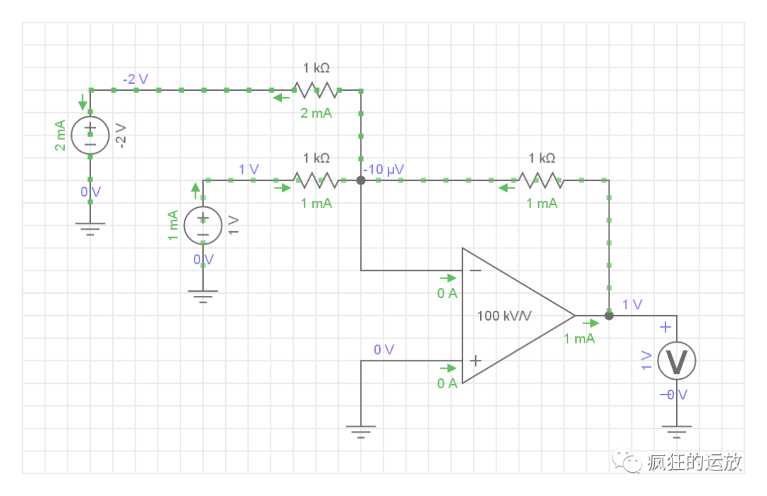
下图中,输入分别是1V和-2V,输出是1V。可以看到,运放也通过调节自身,改变了输出端的电流流向。

图5-加法器#2
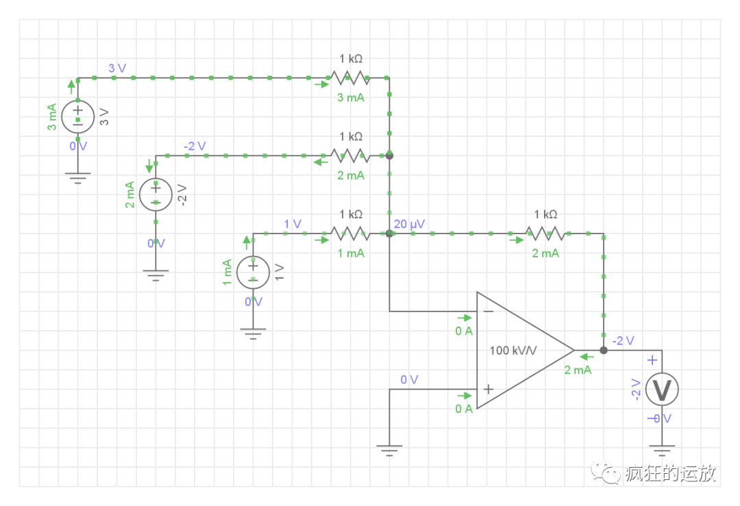
我们还可以继续增加输入端数量,比如下图中,输入分别是1V、-2V和3V,输出是-2V。

图6-加法器
三、积分器和微分器
积分器和微分器,通过电容来实现,我们以后详叙述,先看一下简单的积分器电路:

图7-积分器
我的电路仿真支持示波器功能,还发现一个超好用的屏幕gif工具(Linux下的Peek),附上波形动画,可以感受一下效果,还是挺酷的:

图8-积分器波形动画