时间:2023-08-08 09:44
人气:
作者:admin
送药小车代码仓库:https://gitee.com/lcsc/medical_car
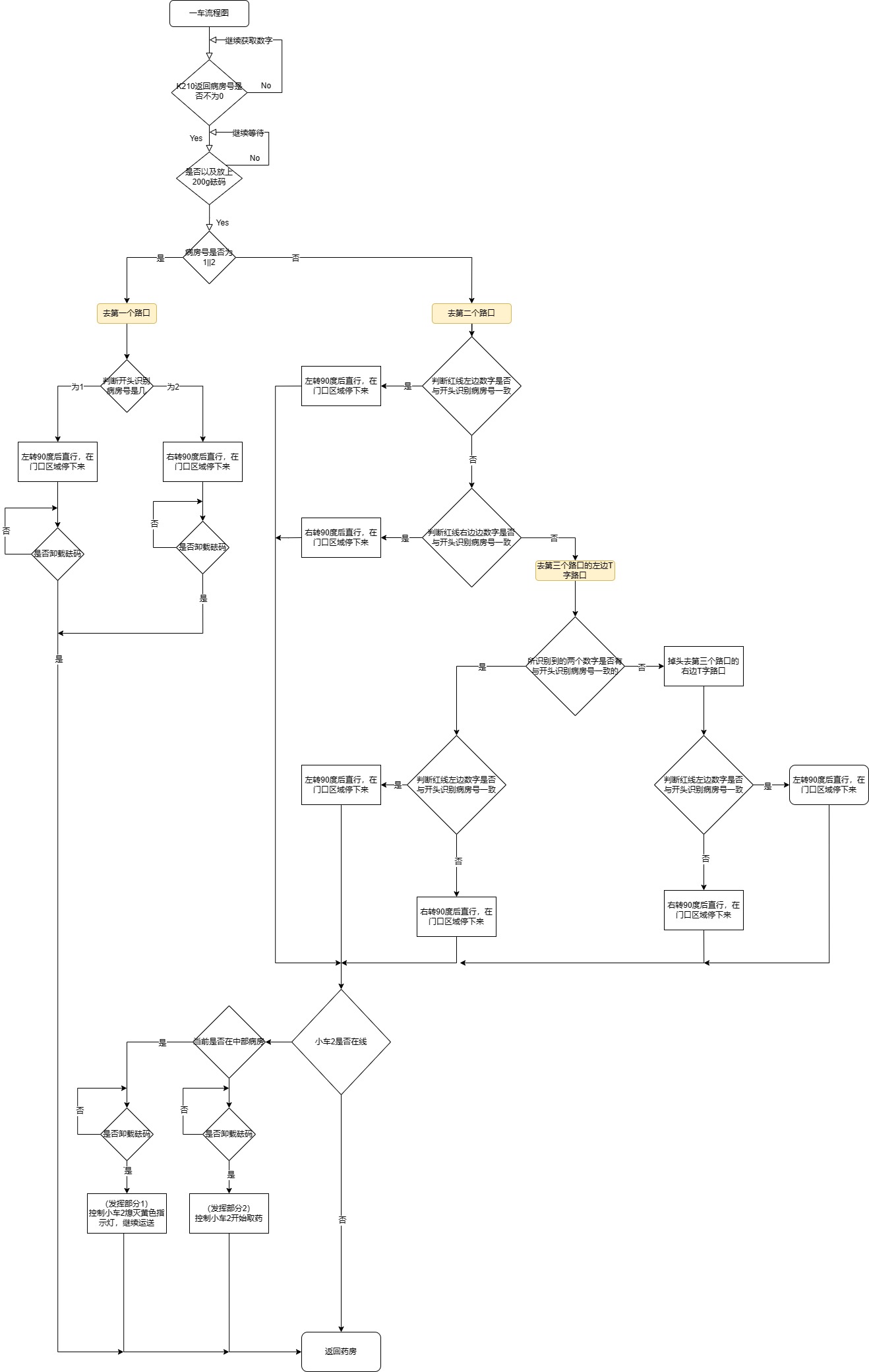
根据走廊上的标识信息自动识别,寻径将药品送到指定病房,投影要在门口区域内,
到了指定病房后,点亮红色指示灯,等待卸载药品。
人工卸掉药品后,小车自动熄灭红色指示灯,开始返回。
自动返回药房,点亮绿色指示灯。
两个小车协同运送到同一指定的中部病房,小车 1 到达病房后等待卸载药品,小车 2 识别病房房号装载药品后启动运送,到达自选暂停点后暂停,点亮黄色指示灯,等待小车 1 卸载;小车 1 卸载药品后开始返回,同时控制小车 2 熄灭黄色指示灯,继续运送。(从小车 2 启动运送开始,到小车 1 返回药房且小车 2 到达病房的总时间越短越好,不计算小车 2 黄灯亮时的暂停时间,不超过 60s)
两个小车协同运送到不同的远端病房送、取药品,小车 1 送药,小车 2 取药。小车 1 识别病房号装载药品后开始运送,小车 2 在药房处识别病房号等待小车 1 的取药开始指令;小车 1 到达病房后卸载药品,开始返回,同时向小车 2 发送启动取药指令;小车 2 收到取药指令后开始启动,到达病房后停止,亮红色指示灯(从小车 1 返回开始,到小车 1 返回到药房且小车 2 到达取药病房的总时间越短越好,不超过 60s)
其他
具体实现在car_control_thread.c文件中
流程图如下所示:

审核编辑 黄宇