时间:2023-07-06 17:00
人气:
作者:admin
二输入数据选择器MUX2版图分析:
在整个设计过程中,版图( layout)设计或者称作物理设计( physical design)是其中重要的一环。他是把每个原件的电路表示转换成集合表示,同时,元件间连接的线网也被转换成几何连线图形。
IC 版图设计是指将前端设计产生的门级网表通过 EDA 设计工具,根据产品前段设计线路或文件要求,按照工艺设计规则,进行布局布线和进行物理验证并最终产生供制造用的 GDSII 数据的过程。
其主要工作职责有:芯片物理结构分析、逻辑分析、建立后端设计流程、版图布局布线、版图编辑、版图物理验证、 联络代工厂并提交生产数据。作为连接设计与制造的桥梁,合格的版图设计人员既要懂得 IC 设计、版图设计方面的专业知识,还要熟悉制程厂的工作流程、制程原理等相关知识。
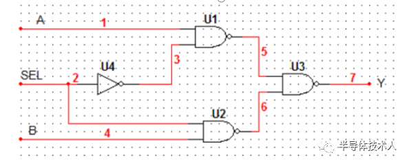
1 数据选择器原理
在多路数据传送过程中,能够根据需要将其中任意一路选出来的电路,叫做数据选择器,也称多路选择器或多路开关。数据选择器 (MUX) 的逻辑功能是在地址选择信号的控制下,从多路数据中选择一路数据作为输出信号,其工作原理如下图所示:

2输入多路选择器( Mux2)的电路中 A、B 分别为两路输入端口, Sel 为数据选择端,Out 为数据输出端。它的逻辑功能是当 Sel=0 时,选择输入 A 通过, Y=A ;当 Sel=1 时,选择输入 B 通过, Y=B。2输入多路选择器有三个与非门( nand2)和一个反相器构成。输出信号,其工作原理如下图所示:


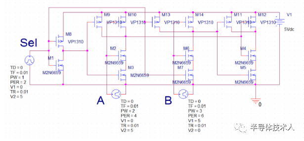
2 电路原理图的绘制

3 电路图仿真
根据逻辑表达式所列真值表如下所示:

在电路图绘制完毕后,首先建立电路网表;然后进行仿真参数类型设置;最后放置仪器探头进行测量仿真。
4 设计规则的验证及结果
设计规则的验证是版图与具体工艺的接口,因此就显得尤为重要,可以进行设计规则验证(DRC),根据错误层的提示,在图中直接修改即可。修改后再更新编译规则文件,重复进行 DRC 验证,直至版图完全通过 DRC 验证。

set为“0”,选择“B”
set为“1”,选择“A”

5 版图设计









上一篇:FreeRTOS消息队列介绍
下一篇:FreeRTOS消息队列结构体