时间:2024-04-15 09:39
人气:
作者:admin
一、简介
LCD显示是目前最常见的显示技术之一,其利用液晶分子在电场作用下的排列变化,来控制光线的透过和反射,从而实现图像的显示。LCD的应用场景很广泛,大到冰箱、空调、洗衣机,小到智能水杯、体脂秤等便携设备都会用到LCD显示。不同应用场景所要求器件的性能也不一样,例如,便携设备就对LCD驱动芯片的功耗提出了很高的要求。中微爱芯推出的AiP16C2X低功耗LCD显示驱动芯片,可满足低功耗应用场景。AiP16C2X还可提供小封装,相比于传统大封装,小封装的主要特点是尺寸小、重量轻、有效的降低模组的综合成本。
二、AiP16C2X系列介绍
AiP16C2X内置时钟发生器、LCD偏置电压产生模块和LCD驱动电压跟随器以及标准的I2C接口,其主要特点如下:
标准I2C接口
多种闪烁模式
内部集成32kHz RC振荡器
16级VLCD电压软件可调
带电压跟随器的内部LCD偏置发生器
LCD帧频可选:80Hz或160Hz
5V工作电压下兼容3.3V通讯
静态电流不超过2uA
三、AiP16C2X优势
AiP16C2X系列外围简单,除常用的外围抗干扰电路,无需增加其他外围器件。相比普通LCD驱动芯片AiP1622,AiP16C2X系列有诸多优势:

AiP16C2X驱动芯片选型一览

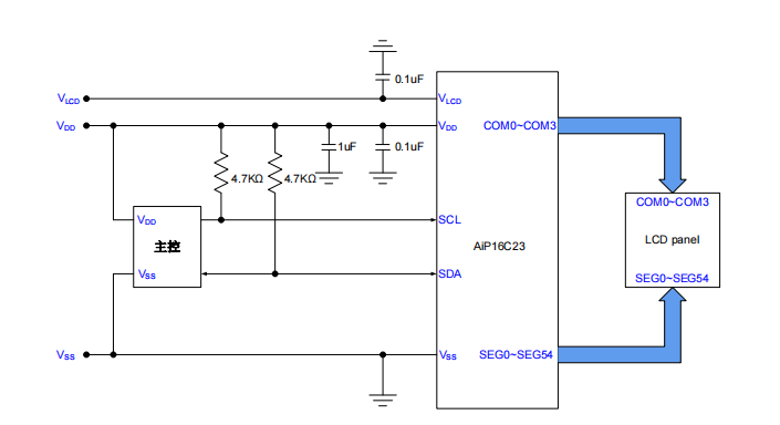
四、典型应用框图

AiP16C23 1/4 Duty典型应用框图
五、AiP16C2X应用领域
智能电表
智能温控器
体脂秤
智能压力表
现将中微爱芯LCD芯片选型表罗列如下:
普通笔段型LCD

低功耗笔段型LCD
审核编辑:刘清
从profibusDP转ModbusTCP,一网打尽转换技巧!