时间:2024-09-13 08:05
人气:
作者:admin
工业现场CAN环境复杂多变,工程师面对信号的杂、乱、差却是束手无策,追根溯源对于信号的各种地你接对了吗?
CAN总线以其高可靠性、实时性、灵活性以及严谨的数据处理机制等特点,在工业现场和汽车行业得到广泛应用,但随着环境干扰以及节点数目的增加等对CAN总线的稳定性提出更高的要求,而面对电源地、信号地、屏蔽地、外壳地不同的接地方式又该如何处理呢?
如图1分别是电源地、信号地、屏蔽地以及大地四种不同地的常见符号。

图1 四种接地符号
电源地(GND) 1. 电源地概念
电源地也为供电地,是为保证供电电源形成完整的电流回路设置的供电地,即GND。
2. 电源地处理
与单电源供电的负极相连。

图2 CAN收发器电源地(GND)接线
信号地(CAN-GND) 1. 信号地概念
信号地也称为隔离地,为使电子设备工作时有一个统一的参考电位,避免有害电磁场的干扰,使设备稳定可靠的工作,设备中的信号电路统一参考地,即CAN-GND。
2. 信号地处理
许多实际应用中,设计者常直接将每个节点的参考地接于本地的大地,作为信号的返回地,看似正常可靠的做法,却存在极大的隐患!
信号地(CAN-GND)正确的接法主要分为两种:

图3 带有屏蔽层双绞线

图4 含信号地线双绞线连接方式

图5 信号地与屏蔽层连接方式
双屏蔽层线缆:当使用双层屏蔽电缆时,需要将所有节点信号地连接到内屏蔽层,若使用非屏蔽线进行数据传输时,请保持信号地管脚悬空处理。

图6 双屏蔽层信号地处理方式所有节点信号地接到屏蔽层或者双屏蔽层的内层后,屏蔽层处理方式注意为单点接地,不可多点接地,否则会在信号地线上形成地环流。
另外,单点接地时为了加大供电地和信号地之间的隔离电阻,阻止共地阻抗电路耦合产生的电磁干扰,注意采用隔离浮地设计,通过阻容方式将屏蔽层与外壳隔离。

图7 未进行单点接地处理的报文受到电磁干扰
屏蔽地(CAN-Shield) 1. 屏蔽地概念
屏蔽地(CAN-Shield)也可理解为CAN屏蔽层,部分场合也标为FG。导体外部有导体包裹的导线叫屏蔽线,包裹的导体叫屏蔽层,一般为编织铜网或铜泊(铝),屏蔽层需要接地处理,保证外来的干扰信号可被该层导入大地。

图8 单屏蔽层和双屏蔽层电缆剖析
2. 屏蔽地处理
当使用双层屏蔽电缆时,CAN-Shield连接到外屏蔽层和DB9连接器的屏蔽壳。并且,使用DB9针式连接器时外屏蔽层会被连接到pin 5以保证当使用没有屏蔽连接的连接器时,可靠的接地。
多节点总线同样要求屏蔽地采用单点接地,防止形成回路,并且为浮地设计。
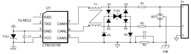
如下图9所示处理方式,CTM1051模块3脚为屏蔽地,5脚为信号地。

图9 双屏蔽层线中信号地、屏蔽地处理方式
外壳地
1. 外壳地概念
静电的电荷集聚在物体的表面,一旦遇到可以释放的回路就可以形成电流。有时候产生的电压非常高,特别是在干燥的环境里。电子产品的外壳地就是用来快速地将电荷释放到大地。
2. 外壳地处理
外壳接地既是对人体安全的保护,也是防干扰的一种手段,因为一般情况下机壳是金属的,是非常好的屏蔽体,绝大部分辐射干扰都可以阻挡在机壳之外。通过地线引入的干扰(也叫共阻抗干扰),处理方法一般采用地线隔离技术,在外壳接地时接入阻抗,加入滤波等。

图10 信号地、屏蔽地、外壳接地连接推荐电路
3. 改进方案建议
如果您在使用CAN总线进行调试时,遇到过偶尔通信出错,或者接收不到数据,再者一直正常使用的总线,突然出现大范围的错误,或者节点损坏。
如果您还是在使用单纯的CAN收发器,那么请换成隔离CAN收发器吧!ZLG致远电子的CTM隔离模块内部包含隔离DC-DC、信号隔离电路、CAN总线收发电路、基础的总线防护等。隔离收发器可将总线和控制电路进行电气隔离,将高压阻挡在控制系统之外,可以有效地保证操作人员的人身及系统安全。不仅如此,隔离可以抑制由接地电势差、接地环路引起的各种共模干扰,保证总线在严重干扰和其它系统级噪声存在的情况下不间断、无差错运行。
图11 CAN隔离收发器推荐设计电路
从profibusDP转ModbusTCP,一网打尽转换技巧!