时间:2024-03-28 10:21
人气:
作者:admin
RS485芯片用的最多的就是SP485这类的。

功能框图
引脚介绍
当RE#为低时,接收数据; 当RE#为高时,禁止接收; 当DE为高时,发送数据; 当DE为低时,禁止发送。 RO为接收输出端,DI为发送输入端。
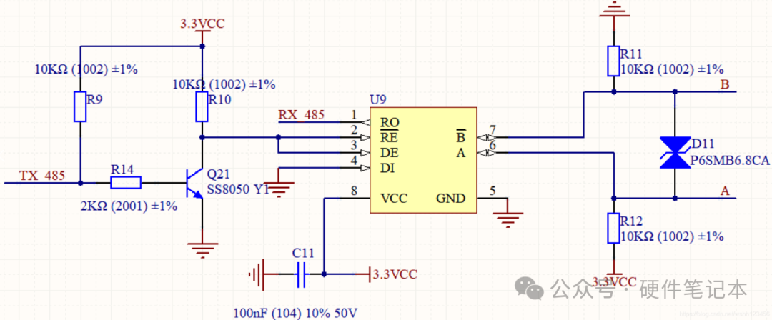
网上推荐较多的自动收发电路

电路
它把输入端DI接到地上,TX用三极管控制反向控制接在一起的RE#和DE,很多人表示看不懂,这真的能正常工作吗?咱们一起来分析一下:
原理分析: 1、当TX_485为低电平0时,DE和RE为高电平1,RS-485处于发送状态,由于DI引脚是接地的,所以AB处于低电平0,即向其它节点发送低电平0信号; 即输入为0时,输出也为0; 2、当TX_485为高电平1时,DE和RE变为低电平,RS-48收发器处于接收状态,此时AB引脚处于高阻状态,R11将B引脚拉至GND,R12将A引脚拉至3.3VCC,此时AB为高电平1,即向其它节点发送高电平1信号。
即输入为1时,输出也为1。 所以它是能正常工作的。 由于TX_485为高电平1时,RS-485处于接收状态,因此只需将TX_485保持为高电平1即可接收数据,即自动收发电路:发送高电平时同时也是接收状态。
那么大家想想这个电路有什么缺点呢?
审核编辑:黄飞
从profibusDP转ModbusTCP,一网打尽转换技巧!