时间:2023-09-28 17:40
人气:
作者:admin
光耦也叫光电耦合器,是以光为媒介传输电信号的一种电-光-电转换器件。光耦由发光源和受光器两部分组成,密闭于同一壳体内,彼此用透明绝缘体隔离。
东芝扩展了智能栅极驱动光耦产品线,近期新增一款输出电流为2.5A的智能栅极驱动光耦TLP5222。它是一款可为MOSFET或IGBT等功率器件提供过流保护的隔离栅极驱动IC,内置保护操作自动恢复的功能。该器件主要用来实现逆变器、交流伺服器,光伏逆变器等的智能控制,有助于简化外围电路设计。
器件的基本特性
东芝TLP5222多功能栅极驱动光耦
TLP5222的主要特性如下:
(1)内置保护操作自动恢复功能
(2)内置过流检测、隔离故障状态反馈和有源米勒钳位等保护功能
(3)电源电流:5mA(最大值);峰值输出电流:±2.5A(最大值);阈值输入电流:6mA(最大)
(4)工作温度:−40至110℃
(5)电源电压:15至30V;隔离电压:5000Vrms(最小值)
(6)传输延迟时间:250ns(最大值)
(7)DESAT前缘消隐时间:1.4μs(典型值);DESAT静音时间:25.5μs(典型值)
(8)共模瞬态抗扰度:±25kV/μs(最小值)
(9)采用SO16L封装,确保8mm(最小值)的爬电距离和电气间隙
以下是TLP5222智能栅极驱动光耦的主要规格:

东芝TLP5222主要规格
功能特性分析
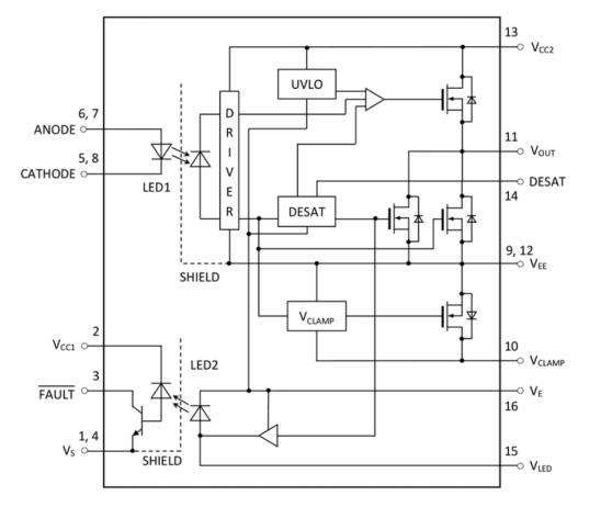
TLP5222是一款高度集成的多功能智能栅极驱动光耦,由两个红外发光二极管(LED)和两个高增益高速光电探测器IC组成,能够实现高电流、高速输出控制和故障状态反馈,并在原边和副边之间进行电气隔离。

TLP5222内部电路
TLP5222可持续监测其驱动的功率MOSFET漏极-源极电压(VDS)或IGBT的集电极-发射极电压(VCE)。内置的过流检测与保护功能可检测出功率器件中因过流导致的任何VDS或VCE上升,并执行软关断。
此外,这种新型光耦还内置了故障自动复位功能,在触发保护操作后25.5μs(典型值)将光耦重置到正常工作状态。这样就简化了控制器中的时序设置。集成的隔离故障状态反馈功能,可以在检测出过流时向控制器发送故障信号;有源米勒钳位功能可防止上下桥臂功率器件发生短路,有助于简化功率器件的外围电路设计。
这款输出电流为2.5A的器件绝缘电压高达5000V,SO16L封装可确保8mm(最小值)的爬电距离和电气间隙,适用于需要实现较高绝缘性能的设备。此外,其额定工作温度范围为-40℃至110℃,适用于恶劣温度环境下的各类应用,如光伏发电系统和不间断电源(UPS)。
该系列产品还包括TLP5212、TLP5214A和TLP5214。这三款产品不具备内置的自动复位功能,但是通过输入LED的信号也可以将其重置回正常运行,用户可以针对具体的使用条件选择合适产品。
产品应用方向
TLP5222的最大亮点在于集成了IGBT退饱和检测、隔离故障信号反馈、栅极软关断、有源米勒钳位、欠压锁定(UVLO),以及自动故障状态重置等功能。其主要作用是实现MOSFET或IGBT栅极驱动,可广泛应用工业变频器和交流伺服器、可再生能源(光伏等)逆变器、不间断电源(UPS)等设计中。未来东芝还将不断丰富光耦产品线,为业界带来更优质的产品性能!
审核编辑:刘清
从profibusDP转ModbusTCP,一网打尽转换技巧!