时间:2023-10-16 17:05
人气:
作者:admin
电源常用的开关器件有MOSFET、IGBT、SiC MOSFET和GaN,这几种器件均为电压驱动型器件,不同类型器件的驱动电路也不完全相同,比如MOSFET通常驱动电压为12V;IGBT驱动电压达到15V,SiC MOSFET驱动电压15~18V,需要负压关断;GaN根据电压等级和器件本身结构驱动电压不相同,200V以下器件用有6V,200V以上Cascode结构器件用15V。应用中,采用双脉冲实验测试开关管的动态性能,根据需求设计驱动电路和选择驱动器。
单管变换器只需要采用单通道驱动器即可,半桥驱动可以采用双通道驱动、自举驱动或推挽驱动等。先前在自学驱动电路时找到了一篇讲述各种驱动电路设计的文章《 高速MOSFET门极驱动电路设计与应用指南 》,文章中详细地讲述了各种形式驱动电路的原理和设计方法,需要资料的朋友可以文末“ 阅读原文 ”中获取。
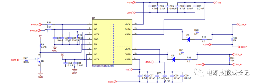
下面讲述一下自己在设计DAB变换器时对驱动电路的考虑,DAB变换器由变压器原副边两个全桥电路和磁性器件组成,两个全桥结构共有8只开关管,设计中为了简化驱动电路和提高驱动的可靠性,选择了隔离式双通道驱动器NSI6602。
之前做驱动和选择器件时,查阅国际大厂UCC系列驱动,由于大环境影响,在价格和缺货的双重影响下,最终选择了国产器件替代,找到了上述这款与UCC系列隔离双通道器件引脚功能对应的器件,在搭建变换器的过程中,该器件发挥了很大的作用,驱动稳定可靠(没有进行详细的动态分析)。
该器件采用电容隔离方案,是一款高可靠性的隔离式双通道栅极驱动器IC,可以设计为驱动高达2MHz开关频率的功率晶体管。每个输出可以以快速的25ns传播延迟和5ns的最大延迟匹配来提供最大4A/6A的拉灌电流能力。

驱动电路设计参考图

根据器件数据书册和参考设计电路研制了半桥驱动模块。测试了DAB变换器单移相调制时序。

单移相时序驱动波形
下一篇:如何判断直线模组出现问题
从profibusDP转ModbusTCP,一网打尽转换技巧!