时间:2023-10-23 10:08
人气:
作者:admin
在生产过程中,经常需要同时控制多个距离较远的开关,现有的一些总线技术虽然能实现远程开关的集中控制,但都需要铺设专用的网络线缆,这就增加了系统实现的难度。如果采用电力载波通讯技术就不再需要铺设专用网络线缆控制了。电力线载波通信是以电网的电力线作为数据的物理信道把数据耦合到电力线上传输到目的地的一种通讯方式,不仅把电力线作为电源传输线,又把它作为信号通道,无需外加额外的信号线。

如上图所示,系统由一个主站和若干个从站组成的。主站连接上位机,实现信息的更新和接收上位机的命令从站连接开关,查询开关的状态和控制开关,主站和从站之间通过电网连接。
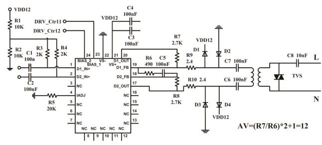
本文介绍一颗专用于电力载波的信号驱动器芯北科技CN6212,它的大信号带宽>20MHz,可以在6V至28V的电压下工作,提供VQFN24L-4X4X0.75封装。在性能可以PIN2PIN兼容THS6212,有一定的价格优势,国芯思辰可申请试样。

芯北科技CN6212是一款专为电力线载波设计的线驱动器,芯片包含了2个电流反馈型放大器;CN6212具有极低的失真,可以确保在电力载波通信频段范围内发送功率谱带外信号符合规范,并且具有高达1A的电流输出能力,可以应对强烈的电力载波信道阻抗变化,在重载情况下仍然能保证信号的发送质量。
此外,该芯片的工作电流可以用外接电阻进行设置,同时可以用数字控制端口按照设定值的1/2、3/4静态电流进行工作,可以根据信道状况通过软件调节,使芯片的驱动性能得到进一步的优化。
CN6212温度范围在-40℃到+85℃,工作电压可以高达28V,内部集成了过流保护、温度补偿等单元模块,确保了芯片在各种条件下性能稳定可靠,使芯片在电力载波应用中具有优越的性能,如有需求,国芯思辰可全程提供技术支持。
注:如涉及作品版权问题,请联系删除。
上一篇:一文详解USB通信协议技术
从profibusDP转ModbusTCP,一网打尽转换技巧!