时间:2023-10-02 16:03
人气:
作者:admin
USB2.0的由来
自从1995年USB(Universal Serial Bus,通用串行总线)诞生起,由于USB接口的简单易用、支持热插拔、速度快等特点被广泛应用于当今的电子产品中,USB堪称是PC平台上最成功的I/O技术,除PC及外设外,也成为打印机、手机及各种消费电子产品标准的扩展接口。
USB标准规范历经多年的发展从第一代的1.0 Low Speed/1.1 Full Speed,演进到2.0 High Speed标准,补充标准On-The-Go(OTG)允许便携设备之间直接交换数据,在2008年底USB 3.0 Super Speed规范也已经发布。
这些接口标准都是向下兼容的,接口速度也由1.5Mbps,12Mbps,480Mbps发展到5Gbps。
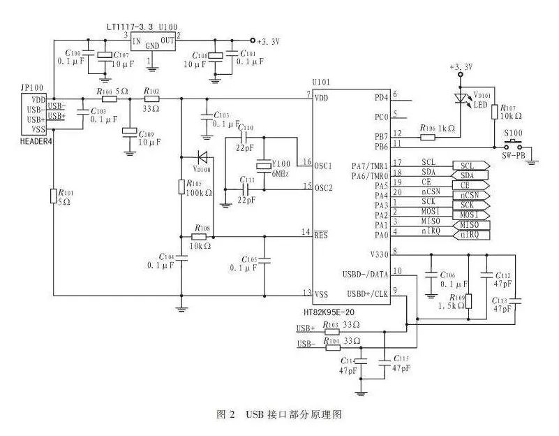
USB2.0接口· 电路图

USB2.0基本规范:
USB2.0规范定义了三种信号速率,分别是低速、全速和高速,电气特性如下表所示:

USB2.0测试类型:
USB2.0物理层信号质量 TX 一致性测试
一、 USB2.0一致性测试环境:
二、USB2.0一致性测试内容:
眼图测试、眼宽测试、眼高测试、抖动测试、上升时间和下降时间、单调性测试、包尾宽度、信号速率。
三、USB2.0一致性测试数据:

USB2.0眼图

DSA70404高速示波器、USB2.0夹具一套、USB2.0测试软件套件、P7330探头。
上一篇:滚珠螺母的清洁方式
下一篇:USB3.0一致性测试那点事
从profibusDP转ModbusTCP,一网打尽转换技巧!