时间:2023-09-26 10:00
人气:
作者:admin
电力电子产品设计人员致力于提升工业和汽车系统的功率效率和功率密度,这些设计涵盖多轴驱动器、太阳能、储能、电动汽车充电站和电动汽车车载充电器等。
这些系统的主要设计挑战之一是在降低系统成本的同时,实现更出色的实时控制性能。要应对这一挑战,常用的方法是使用拥有超低延迟控制环路处理功能的模拟和控制外设的高度集成的微控制器 (MCU) 。
实时控制性能:延迟是关键
在深入应用实例之前,先让我们简要看下“延迟”。在多轴驱动器、机器人、具有储能系统的光伏逆变器、电动汽车充电站和电动汽车中,控制性能与 MCU 对信号进行采样、处理和控制的速度直接相关。图 1 展示了实时信号链和信号延迟之间的关系,信号延迟指从模数转换器 (ADC) 测量信号,到 CPU 处理信息,以及脉宽调制器 (PWM) 控制功率的时间。这个时间需要尽可能小,才能实现超低延迟控制环路处理。

图 1:实时性能和延迟的概念
对于数字电源来说,实现较高的功率密度意味着要将 DC/DC 的开关频率从 50kHz 提高到 100kHz、500kHz 或更高。如果您使用的 MCU 以 100MHz 运行并且稳压环路同步到 PWM 频率,在 10kHz 时,PWM 中断之间的可用 CPU 周期数为 10,000,而在 100kHz 时会降为 1,000。随着频率上升,可用于检测流程控制的时间缩短,因此您需要优化 MCU 架构,以便在实时信号链中尽量节省每个周期的时间。
在光伏逆变器和储能系统中实现下一代电源
如图 2 所示,光伏逆变器市场不断发展,出现了集成储能系统的混合逆变器,带来了控制双向能量转换的挑战。单芯片架构需要使用具有许多高分辨率 PWM 通道和额外高带宽 ADC 输入的 MCU,例如 TMS320F28P650DK C2000 32 位 MCU。

图 2:集成了储能系统的光伏逆变器架构
为满足许多应用中对可再生能源不断增长的需求,光伏逆变器需要更高的功率效率和更好的总谐波失真性能。一种方法是使用更新的多相多级逆变器电源架构。这类架构通常通过一组复杂的电源算法和额外的外部逻辑(例如复杂的可编程逻辑器件或现场可编程门阵列)来实现,以便使用正确的序列安全地打开和关闭电源开关。这种方法会增加布板空间和系统成本。
能在不同 PWM 模块中支持板载定制、最小死区和非法组合逻辑(用于防止破坏性上电/断电序列的 MCU 特性)的 MCU 可让设计人员在降低成本的同时,减少或甚至移除外部逻辑,从而进一步简化设计。
此外,务必将 PWM 单元和集成的模拟窗口比较器进行紧密耦合,以便为电源转换器提供过流和过压保护。基于电源拓扑,您要选择的 MCU 可能需要搭载能够实现对谐振模式转换器峰值电流和谷值电流模式控制的 PWM 单元。
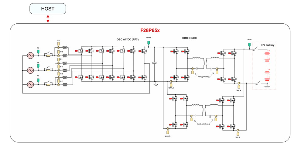
在电动汽车车载充电器中实现更轻松、更快速的集成
随着全球电动汽车数量的增长,设计人员需要找到新的解决方案,以便使车载充电器进一步集成并降低其成本。典型的实现方案为两个彼此隔离的 MCU,一个用于车载充电器功率因数校正,另一个用于车载充电器 DC/DC。
尽管采用单个 MCU 会增加将信号发送回 MCU 所需的隔离器件,但其增加的成本可与减少元件数量节省的成本相抵,包括减少 CAN 收发器、稳压器、电源管理集成电路、运算放大器以及实现返回主机 MCU 通信所需的隔离。
图 3 展示了单个 MCU 控制高达 22kW 的三相车载充电器功率级拓扑。PFC 级是两相交错式图腾柱,而 DC/DC 级是双电容-电感-电感-电感-电容 (CLLLC),可减小变压器尺寸和场效应晶体管的电流等级。

图 3:由单个 MCU 控制的三相电动汽车车载充电器(PFC 与 DC/DC)
确定所需的最少 MCU 硬件资源(PWM、ADC、比较器)后,您可能还希望在降低 CPU 开销的同时,实现更多的软件集成。由于集成可以实现对单个器件上更多信号的采样,选择的 MCU 如包含内置基于硬件的过采样和偏移量校准功能的 ADC,可简化软件设计,从而使 MCU 具有更高的周期效率,并能够更快运行控制环路。
另一个挑战是对具有不同实时限制的多个任务进行软件集成:PFC、DC/DC 以及辅助控制和安全性需要共存,这让软件开发变得更加复杂。
从单核 MCU 转向多核 MCU 架构并在 MCU 内核之间分配存储器、PWM 和模拟资源,可帮助实现向多个内核分配不同的控制环路频率,例如,一个内核用于控制 PFC,另一个用于运行两个 CLLLC。每个内核以不同的独立频率运行控制环路:图腾柱通常为固定频率,但车载充电器的直流/直流电源转换级(图 3)不断变化。使用多核架构还有助于实现更可靠、更精密的过流和过压保护(因为可以针对每个内核优化每个控制环路),无需外部监控元件,还可以降低成本。
电动汽车将在数分钟内充满电,每个家庭都将使用光伏和储能系统,工厂将使用更多高效的机器人并实现能源足迹更少的自动化……实时控制 MCU 的创新将为实现更清洁、更安全、更高效的世界铺平道路。
审核编辑:刘清
从profibusDP转ModbusTCP,一网打尽转换技巧!