时间:2023-09-11 11:36
人气:
作者:admin
1、开关电源的主要干扰源分析
前面我们分析知道开关电源有两种强的干扰源,一种是差模干扰源,也就开关电流形成的高频的di/dt回路;另一种是共模干扰源,共模干扰源有两种,一种是开关通断形成的大的dV/dt的动点,该动点经分布电容产生共模干扰,另一种是地线上的噪声电压,噪声电压驱动电缆产生共模电流对外产生辐射。

图 地噪声驱动电缆对外产生辐射
在进行PCB设计时候,我们要针对这两种干扰源进行有效的设计,从源头上对干扰源进行抑制。
针对高频的di/dt回路我们要想办法减小其回路面积,从而减小对外的辐射;针对大的dV/dt的动点,我们在PCB设计时候要刻意减小这部分的面积,而且尽可能的让其位于PCB板的靠中间区域,从而减小其与其它区域的分布电容,减少共模耦合;有高频电流流过的PCB地线上有高频电压,针对这部分地线,我们有意的增加地线的面积,减小其阻抗,从而减小地线上的噪声电压。
2、开关电源原理图分析
这里我们引入一个最简单的升压电路 , 因为电路足够简单所以非常有助于我们入门PCB的电磁兼容设计,如果一开始我们就研究很复杂的电路,反而会让我们知难而退 。

图 电路原理图
该电路是一个简单的升压电路,外部电池供1.5V经过升压电路后给LED灯负载供4.5V电。
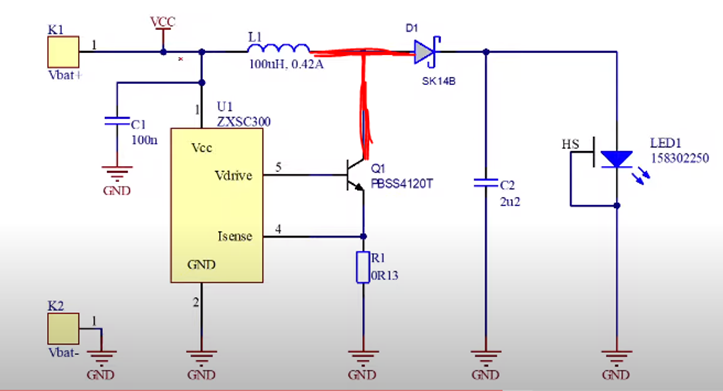
(1)首先我们来找主要的di/dt回路,就是电流有快速变化的回路。

图 电路的主要电流波形和高频电流回路
由于电感的电流是不能突变的,所以流过电感的电流是缓慢变化的,而开关管Q1在打开时候电感电流流过Q1,这个时候D1截止没有电流,当Q1关闭时候流过Q1的电流迅速减小为0,然后电感电流流向D1,D1上的电流迅速增加然后缓慢减小。
从上图可以看出,虽然L1电感上的电流没有突变,但是由于开关管Q1的开关,导致流过Q1和D1的电流产生了快速突变的部分,也就是上升沿和下降沿很短的电流,对这样的电流波形进行傅里叶变换,显然有高频电流成份。其实很简单,就是流过电感的电流前一半流向了Q1,后一半流向了D1,一个没有快速突变的电流,分成了两个含有快速突变的电流。
流过D1的电流给C2充电,从而使电容C2电压稳定,从而给LED灯提供稳定的电压。
经过以上分析可知,有高频电流的回路主要是上面的红色回路。所以在进行PCB布局时候这部分面积要尽可能的小。
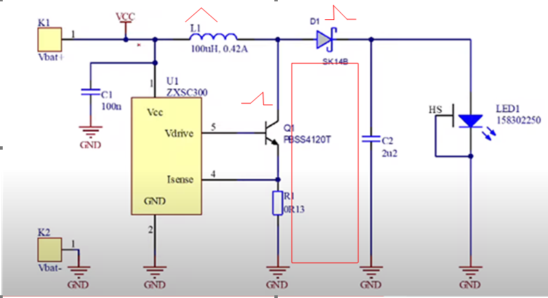
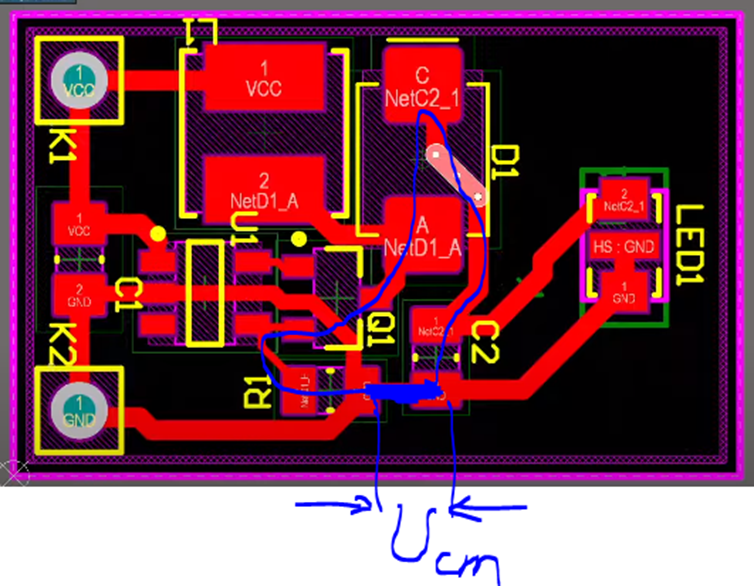
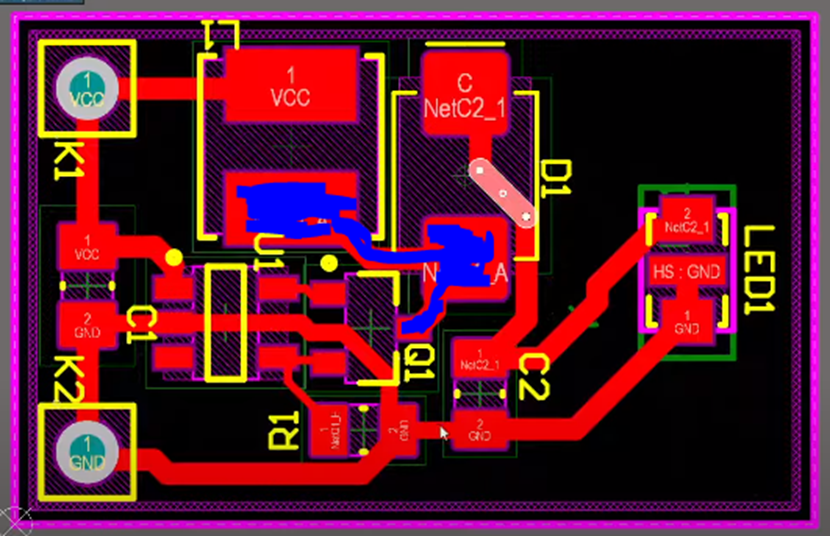
(2)我们来找电压快速变化,也就是有大的dV/dt的动点

图 红色部分分为大的dV/dt的动点
我们很容易分析出,电压快速变的区域,也就是大的dV/dt的动点区域就是上图标红色的部分,因为当Q1导通时候,红色区域的电压为0,当Q1关闭时候,红色区域电压等于C2两端的电压+D1的导通压降,其它部分电容C1和C2连接区域电压是不会突变的,因此上图红色区域是主要的dV/dt共模干扰源。
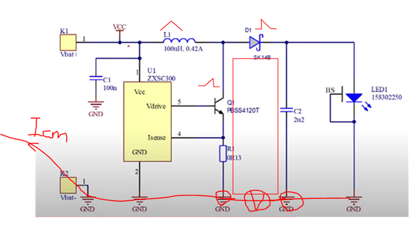
(3)找地线噪声比较大的区域

图 地噪声较大的区域
经过上面分析我们知道了上图高频电流回路,这部分回路的地线上由于流过高频电流所以有大的地噪声,地上的噪声电压驱动电源地线对外产生辐射,所以要想办法减小该部分的地线阻抗。
3、开关电源PCB设计
针对上面的原理图分析,我们接下来进行PCB的设计分析。我们从一个不好的PCB设计开始,逐步用上面的知识将其优化成为具有的好电磁兼容性设计的PCB 。

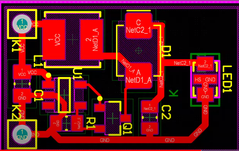
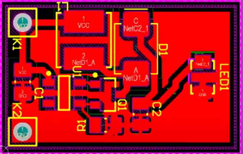
图 原始PCB
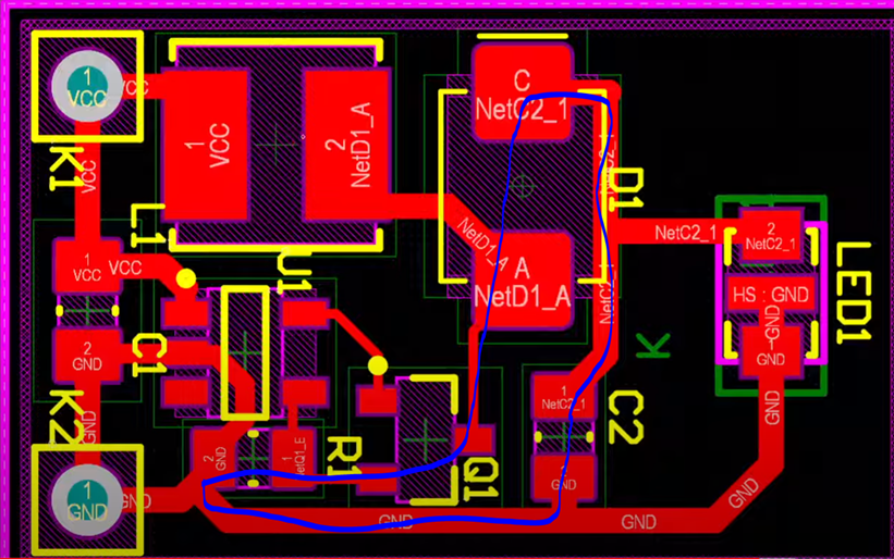
我们先来找上面原理图中的高频电流回路:

图 高频电流回路
我们发现这个高频电流回路面积太大,很容易对外产生辐射;另外高频电流回路的地线过长,地线上共模噪声电压会较大,容易驱动电源线对外辐射。

图 地线噪声电流驱动外部电源电缆辐射
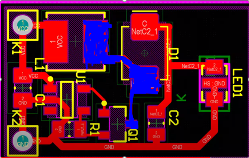
接下来我们找大的dV/dt的动点区区域:

图 具有大的dV/dt的电压快速变化的区域
我们发现这个区域较大,要想办法重新布局减小其面积另外尽量远离板子边沿区域,以减小其对外的容性共模耦合。
接下来我们对整个板子进行改板重新布局设计,主要改进围绕这三个方面:(1)减小高频回路面积;(2)减小高频电流地的地线阻抗;(3)减小电压快速变化的动点区域。
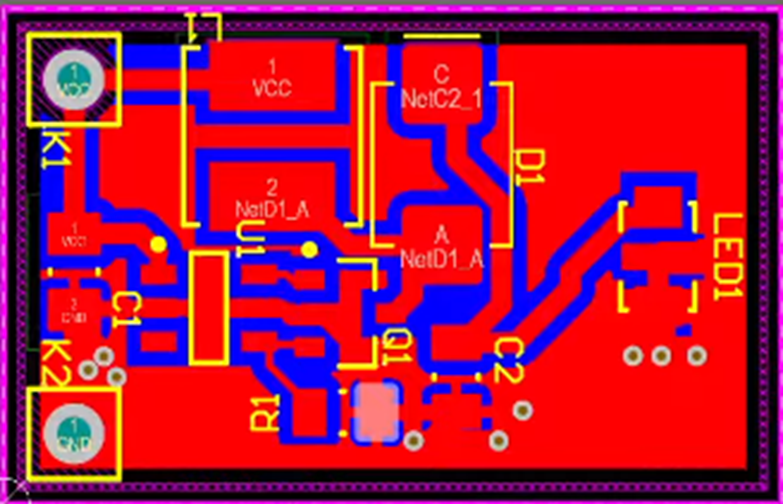
初步改板如下:

图 高频电流回路
我们可以看出高频电流回路面积减小,高频电流流过的地线长度变短。

图 具有大的dV/dt的电压快速变化的区域
具有大的dV/dt的电压快速变化的区域也变小了。
为了进一步减小地线的阻抗,同时提升整个板子的EMC性能,我们在板子空白区全部铺上地

图 在板子空白区域铺上地
到此为止,我们板子EMC性能得到了很大的改善,如果能够增加预算,将单层板变成双层板,我们可以再加一个地平面,将顶层和底层的地尽可能多的连接到一起,那么高频电流回路会进一步的减小,地阻抗也会进一步减小,整个板子的EMC性能会进一步改善。

图 双层板设计打地过孔
4 总结
** 我们通过一个简单的电路将我们的电磁兼容原理知识在PCB设计上得到了很好的实践,通过这样的积累,我们从简单的电路和PCB开始,当我们具备更强的知识储备后,我们可以过渡到更复杂的PCB电磁兼容设计** 。
从profibusDP转ModbusTCP,一网打尽转换技巧!