时间:2023-09-06 16:45
人气:
作者:admin
01 描述
1.项目说明
使用武汉芯源半导体CW32系列MCU作为主控一款小巧的MP3。采用CW32L系列低功耗芯片。
2.项目相关功能
锂电池供电,TYPE-C接口充电,电量显示;
功耗管理;
3.5mm音频输出接口,可不设计外置扬声器模式;
屏幕显示:歌词名、歌词、电量等;可设置屏幕使用亮度、时间进行功耗管理;
SD卡插入,并支持读取歌曲信息;
3.项目属性
本项目为首次公开,为本人原创项目。项目未曾在别的比赛中获奖。
4.项目进度
02 设计原理
设计框架

上图为整个MP3的主体系统框架,先是由电池提供4.2V电压给电源管理,电源管理再转化为3.3V以及1.8V的电压给整个系统,
主控将内存卡里的信息提取转为二进制输入到音频解码芯片(VS1053B)里,同时在OLED显示屏上显示信息。用独立按键可以控制播放以及暂停等信息。
设计难点
低功耗(解决方案:电源使用业界领先的电荷泵降压芯片,芯片采用CW32L系列低功耗主控)
1.主控

主控采用CW32L031C8U6,ARM Cortex-M0+ 32 位低功耗微控制器 64K 字节 FLASH,8K 字节 RAM,最高主频 48MHz,支持最多 39 路 I/O 接口。
2.音频解码芯片

VS1053B是一款高性能音频编解码模块,支持:MP3/WMA/OGG/WAV/FLAC/MIDI/AAC等音频格式的解码,并支持:OGG/WAV音频格式的录音,支持高低音调节以及EarSpeaker空间效果设置,功能十分强大
它包含了一个高性能、有专利的低功耗DSP 处理器内核VS_DSP4、工作数据存储器、供用户应用程序和任何固化解码器一起运行的16 KiB 指令RAM 及0.5KiB 多的数据RAM、串行的控制和输入数据接口、最多8 个可用的通用I/O引脚。
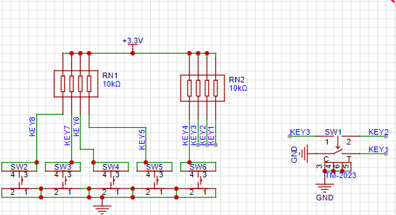
3.独立按键

独立按键采用轻触按键以及拨片按键,符合人体工程学,按起来非常舒服
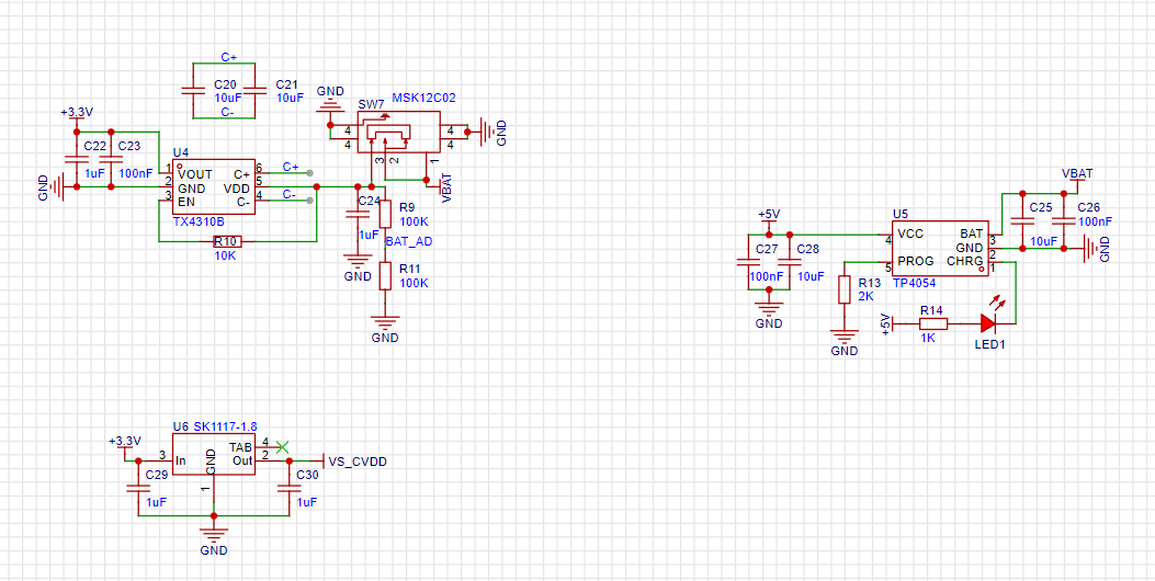
4.电源管理

电源管理采用电池充电芯片TP4054,TP4054是一个完善的单片锂离子电池恒流/恒压线形电源管理芯片。它薄的尺寸和小的外包装使它便于便携用。更值得一提的是,TP4054专门设计适用于USB的供电规格。得益于内部的MOSFET结构, 在应用上不需要外部电阻和阻塞二极管。在高能量运行和高外围温度时,热反馈可以控制充电电流以降低芯片温度。
电源芯片采用TX4310B是一款低噪声,恒定频率(1.2MHz)开关电容器倍压器。
TX4310B从1.8V至5V输入产生稳定的输出电压。外部元件数量较少(VDD和VOUT处有一个快速电容和两个小旁路电容)使得芯片非常适用于电池供电的小型应用。
电荷泵架构可保持恒定的开关频率以实现空载稳压输出,并降低输出和输入波纹。
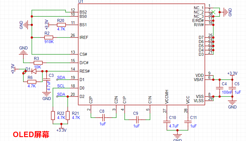
5.OLED显示屏

OELD采用0.96寸 蓝色 128x64像素分辨率 单色 30PIN,主控芯片 SSD1315
6.外接接口电路

外接电路有TF卡插槽,下载接口以及3.5mm音频接口,这里我们注意TF卡采用SPI通信,用了10K的电阻进行上拉,保证通信的稳定性。
03 软件说明

程序较为复杂,采用了状态机以及文件系统,增加了息屏之后进入低功耗模式,得益于我们CW32L031系列优异的低功耗性能,可以连续播放音乐12小时,
我们在sd卡内需要放置字库文件,在我工程的附件中下载,通过读卡器写入到SD卡中才能工作,否则开机会提示。
审核编辑:刘清
从profibusDP转ModbusTCP,一网打尽转换技巧!