时间:2023-08-17 07:35
人气:
作者:admin
USB是通用串行总线的英文缩写,是连接外部装置的一个串口总线标准,也是一种输入输出接口的技术规范,被广泛地应用于个人电脑和移动设备等信息通迅产品,并扩展到摄影器材,数字电视(机顶盒)、游戏机等其它相关领域。
USB2.0接口具有高达480Mbps的传输速率,USB3.0的最大传输带宽高达5Gbps,USB3.0引入全双工数据传输。USB的布局和布线有其对应的设计要求。
USB2.0及USB3.0接口管脚定义如图1所示。

图1 USB 2.0与USB 3.0管脚定义
一、USB接口的PCB布局要求
1、USB应该接口靠近板边或结构定位放置,伸出板边一定位置(直插除外),方便插拔;
2、ESD、共模电感器件靠近USB接口,放置的顺序是ESD-共模电感-阻容;
3、注意ESD和USB的距离,留有一定的的间距,考虑后焊的情况。
4、在布局时,尽量使差分线路最短,以缩短差分线距离。
二、USB接口的PCB布线要求
1、USB要走差分,阻抗控制为90欧姆,并包地处理,总长度最好不要超过1800mil.
2、尽可能缩短走线长度,优先考虑对高速USB差分(RX、TX差分)的布线,USB差分走线在走线的时候,尽可以有的减少换层过孔,从而可以更好的做到阻抗的控制,避免信号的反射;
3、过孔会造成线路阻抗的不连续,在每次打孔换层的地方加一对回流地过孔,用于信号回流换层。
4、若USB两边定位柱接的是保护地,分割时保证与GND的距离是2MM,并在保护地区域多打孔,保证充分连接,如图2所示。

图2 外壳GND和信号GND的隔离
5、由于管脚分布、过孔、以及走线空间等因素存在使得差分线长易不匹配,布线长一旦不匹配,时序会发生偏差,还会引起共模干扰,降低信号质量。所以,相应的要对差分对不匹配的情况作出补偿,使其线长匹配,长度差通常控制在5mil以内,补偿按照差分等长规范来进行。
USB2.0与3.0的PCB布线要求对比如下表1所示:

表1 USB2.0与USB 3.0的PCB布线要求

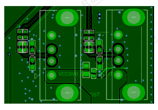
图3 USB 2.0的布局与布线

图4 USB 3.0的布局与布线
三、Type C接口的PCB设计
USB Type C,又称为USB-C。需要注意的是Type-C只是一种接口,和USB的版本没有任何关系。该接口的亮点在于更加纤薄的设计、更快的传输速度(最高10Gbps以及更强悍的电力传输(最高100W)。Type-C双面可插接口最大的特点的支持USB接口双面插入,主要面向更轻薄、更纤细的设备。以下如图7-23所示,为Type-C接口的管脚定义。

图7-23 Type C接口的管脚定义
Type C接口的PCB设计要求:
1、ESD、共模电感器件靠近Type C接口,放置的顺序是ESD→共模电感→阻容;同样也要注意ESD 和Type C的距离,留有一定的间距,考虑后焊情况。
2、TX信号线的耦合电容应靠近接口放置,RX信号线的耦合电容由设备端提供,如图7-24所示;

图7-24 TX信号线的耦合电容
2、Type C差分走线阻抗控制90ohm±10%,为了保证阻抗的连续性,应该有良好的参考平面和不跨分割,信号打孔换层时数量不超过2个。
3、Type-C有RX/TX1-2四组差分信号,两组D+/D-差分信号 ,一共六对差分线,差分信号线要求至少紧邻一个地平面,两侧都紧邻地平面最好,走线尽量短,走线最长不要超过6inchs。
4、保证Type C差分线长匹配,对内等长误差<6mil,等长按照差分等长规范。
5、保证Type C差分对于对间或者差分对于其他信号的影响,对内间距建议是大于等于4倍Type C线宽。与其他信号之间的间距保持尽量大于等于4倍Type C线宽;
6、CC1/CC2是两个关键引脚,作用很多:探测连接,区分正反面,区分DFP和UFP,也就是主从配置Vbus,走线时面要加粗处理。
注意:Type-C连接器工作速率≥8Gbps时,请按照第五章5.6节的连接器优化建议进行设计处理

图7-25 Type-C连接器布线示意
从profibusDP转ModbusTCP,一网打尽转换技巧!