时间:2023-08-21 11:13
人气:
作者:admin
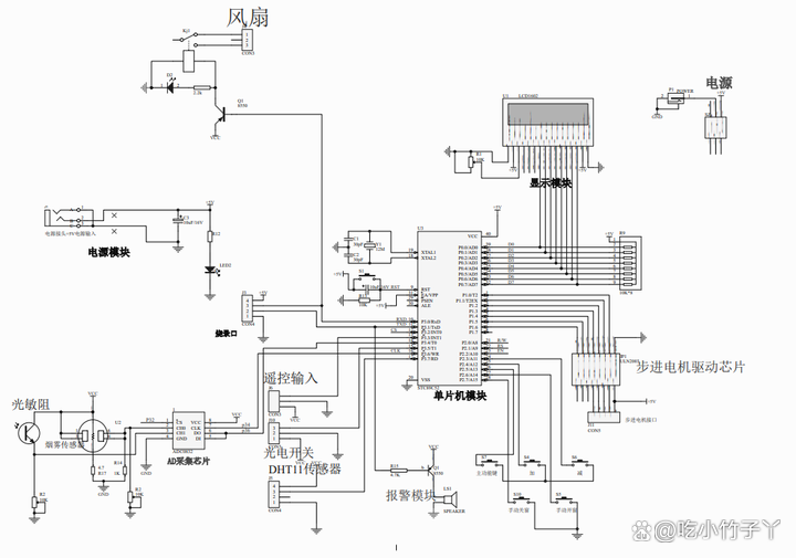
主要内容和基本要求
采用51单片机作为系统的控制芯片,设计一个窗帘升降器,并采用步进电机控制窗帘的升降,控制平稳,精度高。
基本要求:
1.系统设置窗帘升、降变速功能,可设置三种不同的速度,分别为快速、中速、慢速。
2.能够通过键盘设定窗帘上升或者下降的任意定点位置,通过光感应,还能够自动控制选择窗帘的升降,设置有全开、半开、全关三个位置。
3.能够对设置的状态发出语音提示,并用数码管显示电机转速与窗帘位置值,用点阵显示器显示上升“↑”、下降“↓”停止“Ⅱ”三个状态。
4.系统具有手动、红外线遥控、光感自控等功能。
部分程序:
#include //库函数
#include //库函数//如果 实物 打开
#include //AD转换库函数
#define uchar unsigned char//宏定意
#define uint unsigned int//宏定意
#define ulong unsigned long //宏定意
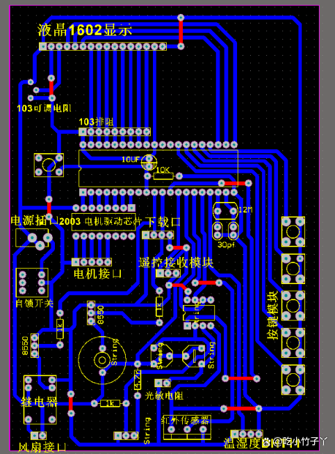
sbit rs=P2^0;//LCD 1602 引脚定意
sbit rd=P2^1;//LCD 1602 引脚定意
sbit lcden=P2^2;//LCD 1602 引脚定意
sbit menu=P2^5; //主功能键
sbit add=P2^4;//加键
sbit dec=P2^3;// 减键
sbit open=P2^6;// 手动 开
sbit close=P2^7;// 手动 关
sbit IR=P3^5; //红外感 应
sbit BEEP=P3^1;// 报警
#define MOTORSTEP P1 //宏定义,定义P1口为步进电机驱动端口
uchar dsflj,kval,lofl,menusw,con,befl,zhenfl,fanfl,brigfl;// 各种变量标记 正返转标记
uint sudu,dwbrigfl,humfl; //电机速度 //光度下限/湿度标记
uchar count0,second,zhenzhuan,fanzhuan,timeflg,opensw,closesw,keysw;//时钟变量 正反转 变量
uint adc0,adc1;
uint upbrig,dwbrig,kwbrig,uphum,uptemp,upsmo; // 下限 亮度 上限湿度// 上限温度
uint hour,minit,secon,DSdat,VAldat ,time;//时钟变量
uint ONhour,ONminit,ONsecon; // 开窗时间变量
uint OFhour,OFminit,OFsecon; // 关窗时间变量
uchar U8T_data_H,U8RH_data_H;
#define Imax 14000
//此处为晶振为11.0592时的取值
,
#define Imin 8000 //如用其它频率的晶振时,没
#define Inum1 1450 //要改变相应的取值。
#define Inum2 700
#define Inum3 3000
uchar f=0;
uchar Im[4]={0x00,0x00,0x00,0x00}; // 遥控码存储空间
uchar show[2]={0,0}; // 变量申明
ulong m,Tc; // 变量申明
uchar IrOK; // 变量申明
void delay(uint z);// 开窗时间变量
void write_rvalue(); // 显示函数
// 以下是各种字幕提示语数组 **********
uchar code logo1[]= "Welcome to use ";
uchar code logo2[]="window system ";
uchar code logo3[]="S=253T=85oCU=85%";
uchar code logo4[]="Br= 12:00:00 ";
uchar code logo5[]="window open ";
uchar code logo6[]="window close ";
uchar code logo7[]="GWbrig= LUX ";
uchar code logo8[]="UP-Hum= % ";
uchar code logo9[]="Please input... ";
uchar code logo10[]="Please wait... ";
uchar code logo11[]="UP-TEM= oC ";
uchar code logo12[]="SEtime 12:00:00";
uchar code logo13[]="ONtime 12:00:00";
uchar code logo14[]="OFtime 12:00:00";
uchar code logo15[]="UP-SMO= ";
uchar code logo16[]="KWbrig= LUX ";
void delaymoto() //步进电机每一步间延迟函数
{
uint y=sudu;
while(y--);
}
uchar code FFW[]={0x01,0x03,0x02,0x06,0x04,0x0c,0x08,0x09}; //步进电机驱动值数组
uchar code REV[]={0x09,0x08,0x0c,0x04,0x06,0x02,0x03,0x01}; //步进电机驱动值数组
xdata num1 [4] = {0x00,0x00,0x00,0x00,};
xdata num2 [4] = {0x00,0x00,0x00,0x00,};
xdata num3 [4] = {0x00,0x00,0x00,0x00,};
xdata num4 [4] = {0x00,0x00,0x00,0x00,}; // AD转换变量组组
xdata num5 [4] = {0x00,0x00,0x00,0x00,}; // AD转换变量组组
void delaylog(uint z)//延时函数
{
uint x,y;
for(x=z;x>0;x--)
for(y=500;y>0;y--);
}
void delay(uint z)//延时函数
{
uint x,y;
for(x=z;x>0;x--)
for(y=10;y>0;y--);
}
void SETP_MOTOR_FFW() //反转
{
uint i=0;
for(i=0;i<8;i++) //8步一个循环
{
MOTORSTEP=FFW[i]; //取值赋给P1驱动口
delaymoto();
}
}
void SETP_MOTOR_REV() //正转
{
uint i=0;
for(i=0;i<8;i++) //8步一个循环
{
MOTORSTEP=REV[i]; //取值赋给P1驱动口
delaymoto();
}
}




上一篇:基于智慧校园系统设计和建设过程
从profibusDP转ModbusTCP,一网打尽转换技巧!