时间:2023-08-22 14:42
人气:
作者:admin
功能:
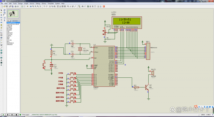
1、使用单片机内部定时器实现时分秒计时
2、能够设置闹钟时间
3、闹钟时间到,蜂鸣器响
4、使用LCD1602显示时间
部分程序:#include "reg51.h"
#include "lcd1602.h"
#define uchar unsigned char
#define uint unsigned int
sbit beep=P3^2;//蜂鸣器
sbit k1=P1^0;//按钮
sbit k2=P1^1;
sbit k3=P1^2;
sbit k4=P1^3;
sbit k5=P1^4;
sbit k6=P1^5;
sbit k7=P1^6;
sbit k8=P1^7;
uchar shi=11,fen=59,miao=50;//时间
uchar nao_shi=12,nao_fen=0;
uchar xian1[]="00:00:00";
uchar xian2[]="00:00";
uchar time=0;
//延时
void delay(uint i)
{
while(i--);
}
//主函数
void main()
{
beep=0;
init_1602();
TMOD|=0X01;
TH0=0X3C;
TL0=0XB0;
ET0=1;//打开定时器0中断允许
EA=1;//打开总中断
TR0=1;//打开定时器
while(1)
{
if(!k1)//小时
{
delay(1000);
if(!k1)
{
if(shi<23)
shi++;
while(!k1);
}
}
if(!k2)
{
delay(1000);
if(!k2)
{
if(shi>0)
shi--;
while(!k2);
}
}
if(!k3)//分钟
{
delay(1000);
if(!k3)
{
if(fen<59)
fen++;
while(!k3);
}
}
if(!k4)
{


从profibusDP转ModbusTCP,一网打尽转换技巧!