时间:2023-08-24 15:42
人气:
作者:admin
CH704—产品介绍和应用
产品介绍
CH704是出厂编程的霍尔效应线性电流传感器。通过主侧电流路径流过的电流引起内置霍尔片上的相应磁场。霍尔片上的磁通量与主电流成比例。从霍尔电压感应到的输出信号经过放大和滤波,与所感测的电流成比例。只要选择了模拟输出模式,输出信号也可以与供电电压成比例(比率指标行为)。
灵敏度和偏移量已经被出厂编程到EEPROM寄存器中。并且通过存储在EEPROM存储器中的系数来补偿霍尔片的灵敏度和偏移温度特性。因此,输出电压信号将具有与感测电流良好的线性和温度特性。
该设备由一个精确、低偏移、线性霍尔传感器电路和位于晶片表面附近的铜导电路径组成。通过这个铜导电路径流过的电流会产生一个磁场,被集成的霍尔IC感知并转换为相应的电压。精确、比例的电压由低偏移、斩波稳定的霍尔IC提供,在封装后经过编程以保证准确性。当通过主要铜导电路径流过的电流增加时,该器件的输出具有正斜率,该路径用于电流感知。
特点与包装
强化隔离:4800VRMS
符合AEC-Q100标准
单一供电:4.5-5.5V
输出电压与直流/交流电流成比例:
+/-50A,+/-100A,+/-150A,+/-200A
带宽:180 kHz
响应时间:2μs
宽温度范围:-40°C至150°C
高分辨率的偏移和灵敏度调节,具备EEPROM
主导体电阻:0.1 mΩ
集成保护功能
-欠压保护
-输出电压限制提供短路诊断
-在快速电流变化输入时抑制输出尖峰
出厂时已经编程设置了灵敏度和静态输出电压温度系数
集成数字温度补偿电路
几乎无磁滞
相对供电电压的比率输出
具备抗外部磁场干扰能力
封装:CFF-5
图1:CH704封装图
应用场景
• UPS电流感知
• DC-DC变换器控制
• 平衡自行车电机控制
• 过电流故障检测

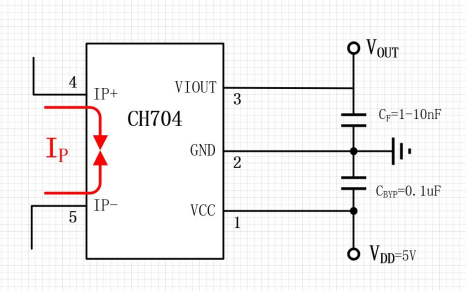
图2:产品应用电路图
审核编辑:刘清
从profibusDP转ModbusTCP,一网打尽转换技巧!